


Асимптоты графика функции




Понятие первообразной функции. Примеры. Утверждение о том, что различные первообразные функции отличаются на постоянную величину. Неопределённый интеграл.



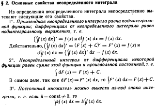
43)Основные св-ва неопред. Интегр. Таблица основных интегр.


Метод замены переменной в неопределённом интеграле. Примеры.


45) 
46) Интегрирование рациональных функций. Примеры.




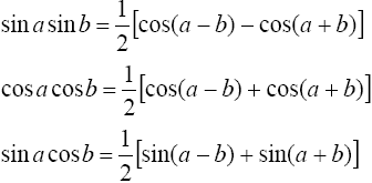
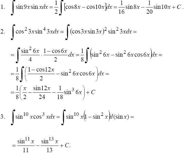
47) Интегрирование тригонометрических функций. Примеры. Интегралы вида 
находятся с помощью тригонометрических формул 
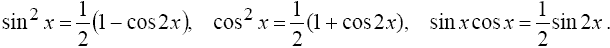
Интегралы вида
где m и n - четные числа находятся с помощью формул понижения степени 
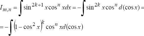
Если хотя бы одно из чисел m или n - нечетное, то полагают (пусть m = 2k + 1) 
Примеры.







