

Необходимое условие интегрируемости функции.


Суммы Дарбу. Свойства. Ограниченность верхних и нижних сумм Дарбу.




Интегрируемость непрерывных и некоторых разрывных функций.


Основные свойства определённого интеграла.




Оценки интегралов


Формула среднего значения

Интеграл с переменным верхним пределом.


Формула Ньютона – Лейбница. Примеры




58) Замена переменной в определённом интеграле. Примеры.


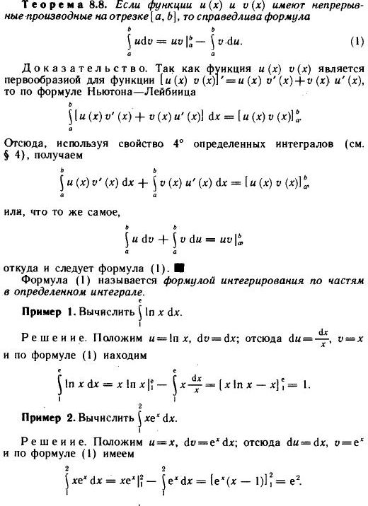
Формула интегрирования по частям в определённом интеграле. Примеры.


Площадь криволинейной трапеции.


