· адрес файла tf.m:
E:\MAT\LAB\toolbox\control\control\@tf\tf.m
· нули передаточной функции
-0.6000
-0.5000
· полюса передаточной функции
-0.2500 + 0.4330i
-0.2500 - 0.4330i
-0.2000
· коэффициент усиления звена в установившемся режиме
k = 17.4000
· полоса пропускания системы
b = 0.4808 рад/сек
· модель системы в пространстве состояний
a =
-0.7000 -0.1750 -0.0500
2.0000 0 0
0 0.5000 0
b = 2
c = 1.4500 0.7975 0.4350
d = 0
· статический коэффициент усиления после изменения матрицы 
k1 = 18.4000
связь между k и k1 объясняется тем, что …
· модель в форме «нули-полюса»
2.9 (s+0.6) (s+0.5)
----------------------------
(s+0.2) (s^2 + 0.5s + 0.25)
· коэффициенты демпфирования и частоты среза
| Полюс передаточной функции | Собственная частота, рад/сек | Постоянная времени, сек | Коэффициент демпфирования |
| -0.2000 -0.2500 + 0.4330i -0.2500 - 0.4330i | 0.2000 0.5000 0.5000 | 1.0000 0.5000 0.5000 |
· Импульсные характеристики систем f и f_ss получились, одинаковые, потому что …
· Переходные процессы исходной и модифицированной систем

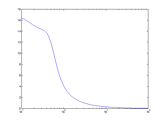
· амплитудная частотная характеристика

· для того чтобы найти статический коэффициент усиления по АЧХ, надо …
· для того чтобы найти полосу пропускания по АЧХ, надо …
|
|
|
· реакция на сигнал, состоящий из прямоугольных импульсов

[1] Черным цветом обозначается ввод пользователя, синим – ответ среды Matlab.
[2] Полюса передаточной функции являются собственными числами матрицы. Таким образом, если у передаточной функции есть полюс в точке, матрица будет вырожденной.
[3] Для нелинейных систем это неверно.
[4] Значение возвращается функцией damp как собственная частота для вещественного полюса.
[5] Все коэффициенты надо взять из таблицы в конце файла.
[6] По умолчанию в Matlab время переходного процесса определяется для 2%-ного отклонения от установившегося значения.
[7] Точка с запятой в конце команды подавляет вывод на экран результата выполнения. Это удобно при работе с большими массивами.
[8] Частотная характеристика возвращается в виде трехмерного массива, в котором каждый элемент имеет 3 индекса: строка, столбец (для многомерных моделей) и номер точки частотной характеристики. Для системы с одним входом и одним выходом команда r = r(:); преобразует эти данные в в обычный одномерный массив.






