Практическая работа № 4
1 Цель работы: Изучение и получение практических навыков по расшифровке сообщений протокола SNMP
Общие положения
Всю необходимую информацию протокол SNMP получает из базы управляющей информации (ManagementInformationBase, MIB). MIB представляет собой базу данных стандартизированной структуры. База данных имеет древовидную структуру, а все переменные классифицированы по тематике. Каждое поддерево содержит определенную тематическую подгруппу переменных. Наиболее важные компоненты, отвечающие за работу сетевых узлов, объединены в подгруппе MIB-II.
Существуют два типа MIB: стандартные и фирменные. Стандартные MIB определены комиссией по деятельности Интернет (Internet Activity Board, IAB), а фирменные - производителем устройства.
В таблице 1 приведён список наиболее распространенных стандартов баз управляющей информации.
Таблица 1
| База | Назначение |
| MIB-II | Задает множество объектов, которые могут быть использованы для управления сетевыми интерфейсами. |
| MIB повторителя | Включена в подмножество MIB-II. Устанавливает объекты, которые можно использовать для управления повторителем. |
| MIB моста | Включена в подмножество MIB-II. Задает объекты данных, которые можно использовать для управления мостом. |
| RMON MIB | Указывает объекты данных, которые можно использовать для управления сетью в целом, при помощи протокола RMON. |
В базах данных, указанных в таблице 1, присутствует множество переменных, которые могут быть полезны для диагностирования сети и сетевых устройств.
|
|
|
Например, используя MIB-II, можно получить сведения об общем количестве пакетов, переданных сетевым интерфейсом, а с помощью MIB повторителя можно узнать информацию о количестве коллизий в порту.
В MIB каждый объект имеет имя и тип. Имя объекта характеризует его положение в дереве MIB. При этом имя дочернего узла включает в себя имя родительского узла и задается целым числом.
Отличия SNMPv 3
SNMP – протокол прикладного уровня. Он предназначен для обмена информацией между сетевыми устройствами. При помощи этого протокола, сетевой администратор может производить анализ сетевого оборудования, находить и решать множество сетевых проблем.
В Декабре 1997 года с выходом SNMPv3, пользователям стали доступны новые службы, такие как: ограничение доступа, защита данных и аутентификация пользователя.
Кроме этого, стоит отметить, что SNMPv3 перенял модульную архитектуру от своих предшественников. Это обеспечивает поддержку предыдущих версий SNMPи, не смотря на то, что SNMPv1 и SNMPv2 не поддерживают аутентификацию и шифрование, у Вас будет возможность управления устройствами, которые поддерживают эти версии.
|
|
|
При создании новой версии разработчики руководствовались следующими принципами:
1. необходимо обеспечить большую безопасность протокола (особенно для операций типа SET);
2. SNMPv3 должен иметь возможность дальнейшего развития и расширения;
3. протокол должен остаться простым и понятным;
4. настройки параметров безопасности SNMPv3 должны быть максимально простыми;
В SNMPv3 уже не применяются термины «агент» и «менеджер», теперь используются термины «сущности». Как и раньше одна сущность находится на управляемом устройстве, а вторая занимается опросом приложений.
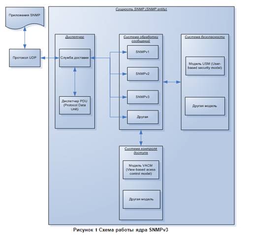
У сущностей-агентов и сущностей-менеджеров теперь есть ядро, которое выполняет четыре основные функции (см. Рисунок 1):
1.функции диспетчера;
2.обработка сообщений;
3.функции безопасности;
4.контроль доступа.
Диспетчер – это простая система управления входящим и исходящим трафиком. Для каждого исходящего блока данных (PDU) он определяет тип необходимой обработки (SNMPv1, SNMPv2, SNMPv3) и передает блок данных соответствующему модулю в системе обработки сообщений.
После того как система обработки сообщений вернет сообщение, которое содержит этот блок данных, Диспетчер отправит его на транспортный уровень для последующей передачи. Для входящих сообщений, Диспетчер проводит обратную операцию.
Система обработки сообщений
получает от Диспетчера исходящие блоки данных (PDU), добавляет к ним подходящий заголовок и возвращает их обратно Диспетчеру.
отвечает за шифрование и аутентификацию. Все исходящие сообщения перед отправкой сначала передаются из системы обработки сообщений в систему безопасности, где все шифруются поля в заголовке сообщения, блок данных (PDU), генерируется код аутентификации и добавляется к заголовку сообщения.
После этого сообщение передается обратно в систему обработки сообщений. Точно такая же операция, но в обратном порядке производится для всех входящих сообщений.
Система контроля доступа
управляет службами аутентификации для контроля доступа к MIB исходя из содержимого блоков данных. (PDU). Теоретически, система контроля доступа может работать с самыми разными моделями контроля доступа, но на данный момент в RFC 2275 описана только одна модель – VACM (View-BasedAccessControlModel)
Таблица 2 - Основные методы SNMP
| Метод | Для чего применяется | Поддерживается |
| GET | Используется менеджером для получения данных из MIB. Размер сообщения ограничен возможностями агента. | SNMPv1-3 |
| GET-NEXT | Метод позволяет последовательно выполнить набор команд иполучить набор значений из MIB | SNMPv1-3 |
| GET-BULK | Используется менеджером для получения сразу большого количества данных из MIB. Размер сообщения отсылаемого агентом не ограничен. | SNMPv2, SNMPv3 |
| SET | Используется менеджером для установки значений в MIB агента | SNMPv1-3 |
| GET-RESPONSE | SNMPv1-3 | |
| TRAP | Используется агентом чтобы послать сигнал менеджеру | SNMPv1-3 |
| NOTIFICATION | SNMPv2, SNMPv3 | |
| INFORM | Используется менеджером для отсылки сигнала другому менеджеру | SNMPv2, SNMPv3 |
| REPORT | SNMPv2, SNMPv3 |
При помощи этих команд и стандартной базы MIB можно получить самую разнообразную информацию.
Например: количество принятых и отправленных пакетов по TCP, IP, UDP или ICMP. А еще можно узнать о количестве ошибок, которые были обнаружены во времяотправки или получения пакетов.
При разработке SNMPv3 немало внимания было уделено безопасности протокола. Теперь стала поддерживаться модель, ориентированная на пользователя (User-BasedSecurityModel сокр. USM <* см. RFC 3414>) благодаря которой стало возможным добавление модулей аутентификации и шифрованиябез смены базовой архитектуры.

3.2Безопасность в SNMPv 3
Модель USM включает в себя модуль аутентификации, модуль шифрования и модуль контроля времени. При этом, модуль аутентификации и шифрования занимаются защитой данных, а модуль контроля времени синхронизирует время между сущностями SNMP.
|
|
|
Основные проблемы, которые необходимо было решить при помощи модели USM:
Изменение данных сущностями не прошедшими аутентификацию;
1. Возможность откладывания каких-либо действий на неопределенное время или повторение одних и тех же действий с произвольными интервалами;
2. Возможность заблокировать обмен данными между сущностями;
3. Возможность перехвата трафика при передаче между сущностями;
4. Возможность «маскарада», т.е. сущность не прошедшая аутентификацию, могла прикинуться сущностью прошедшей аутентификацию.
Проблему решили следующим образом: для каждого сетевого устройства пароль преобразуется в некоторый уникальный ключ. Это обеспечивает дополнительную безопасность т.к. даже в том случае, если ключ будет перехвачен, злоумышленник получит доступ только к одному сетевому устройству. Для шифрования пароля используется алгоритм MD5, но разработчики видимо решили, что это не обеспечит достаточной сохранности пароля и поэтому блок PDU дважды хэшируется при помощи двух разных ключей, которые в свою очередь генерируются из закрытого ключа. Позже, первые 12 октетов используются как код аутентификации сообщения, который добавляется к сообщению. Такой же процесс приходится производить на другой стороне, но только в обратном порядке. Несмотря на всю сложность и энергоемкость процесса передачи данных между сущностями SNMP, по мнению разработчиков, алгоритм шифрования (DES) на самом деле не обеспечивает достаточной защиты информации, поэтому в дальнейшем предполагается использовать другие алгоритмы. Например, алгоритм Диффи-Хиллмана (Diffie-Hillman)
Разработчиками предусмотрено 3 уровня безопасности:
1. noAuthNoPriv – пароли передаются в открытом виде, конфиденциальность данных отсутствует.
2. authNoPriv – аутентификация без конфиденциальности. Большинство пользователейиспользует именно этот уровень т.к уровень защищенности в нем уже достаточно высок, а сетевые устройства не перегружаются шифрованием данных.
3. authPriv – аутентификация и шифрование. Максимальный уровень защищенности.
|
|
|
Как правило, покупатели сначала выбирают второй уровень безопасности и лишь немногие из них, потом начинают использовать третий. Одной из причин, по которой не используется третий уровень, является то, что он перегружает сетевые устройства.
На данный момент закончена разработка новой спецификации DataOverCableServiceInterfaceSpecification <см. стандарт RFC 3256>, а для управления ключами многие пользователи уже используют алгоритмы Диффи-Хиллмана (Diffie-Hillman) и Kerberosвместо DES.Скорее всего, это означает, что скоро можно будет ожидать выход новой версии протокола SNMP.
Интернет - гигантская сеть. Напрашивается вопрос, как она сохраняет свою целостность и функциональность без единого управления? Если же учесть разнородность ЭВМ, маршрутизаторов и программного обеспечения, используемых в сети, само существование Интернет представится просто чудом. Так как же решаются проблемы управления в Интернет? Отчасти на этот вопрос уже дан ответ - сеть сохраняет работоспособность за счет жесткой протокольной регламентации. "Запас прочности" заложен в самих протоколах. Функции диагностики возложены, как было сказано выше, на протокол ICMP. Учитывая важность функции управления, для этих целей создано два протокола SNMP (Simple Network Management Protocol, RFC-1157, -1215, -1187, -1089, std-15 разработан в 1988 году) и CMOT (Common Management Information services and protocol over TCP/IP, RFC-1095, в последнее время применение этого протокола ограничено). Обычно управляющая прикладная программа воздействует на сеть по цепочке SNMP-UDP-IP-Ethernet. Наиболее важным объектом управления обычно является внешний порт сети (gateway) или маршрутизатор сети. Каждому управляемому объекту присваивается уникальный идентификатор.
Протокол SNMP работает на базе транспортных возможностей UDP (возможны реализации и на основе ТСР) и предназначен для использования сетевыми управляющими станциями. Он позволяет управляющим станциям собирать информацию о положении в сети Интернет. Протокол определяет формат данных, а их обработка и интерпретация остаются на усмотрение управляющих станций или менеджера сети. SNMP-сообщения не имеют фиксированного формата и фиксированных полей. При своей работе SNMP использует управляющую базу данных (MIB - management information base, RFC-1213, -1212, std-17).
Алгоритмы управления в Интернет обычно описывают в нотации ASN.1 (Abstract Syntax Notation). Все объекты в Интернет разделены на 10 групп и описаны в MIB: система, интерфейсы, обмены, трансляция адресов, IP, ICMP, TCP, UDP, EGP, SNMP. В группу "система" входит название и версия оборудования, операционной системы, сетевого программного обеспечения и пр.. В группу "интерфейсы" входит число поддерживаемых интерфейсов, тип интерфейса, работающего под IP (Ethernet, LAPB etc.), размер дейтограмм, скорость обмена, адрес интерфейса. IP-группа включает в себя время жизни дейтограмм, информация о фрагментации, маски субсетей и т.д. В TCP-группу входит алгоритм повторной пересылки, максимальное число повторных пересылок и пр.. Ниже приведена таблица (3) команд (pdu - protocol data unit) SNMP:
Таблица 3 - Команды SNMP
| Команда SNMP | Тип PDU | Назначение |
| GET-request | Получить значение указанной переменной или информацию о состоянии сетевого элемента; | |
| GET_next_request | Получить значение переменной, не зная точного ее имени (следующий логический идентификатор на дереве MIB); | |
| SET-request | Присвоить переменной соответствующее значение. Используется для описания действия, которое должно быть выполнено; | |
| GET response | Отклик на GET-request, GET_next_request и SET-request. Содержит также информацию о состоянии (коды ошибок и другие данные); | |
| TRAP | Отклик сетевого объекта на событие или на изменение состояния. | |
| GetBulkRequest | Запрос пересылки больших объемов данных, например, таблиц. | |
| InformRequest | Менеджер обращает внимание партнера на определенную информацию в MIB. | |
| SNMPv3-Trap | Отклик на событие (расширение по отношению v1 и v2). | |
| Report | Отчет (функция пока не задана). |

Рис. 2 - Схема запросов/откликов SNMP
Формат SNMP-сообщений, вкладываемых в UDP-дейтограммы, имеет вид (рис. 4.4.13.2):

Рис. 3 - Формат SNMP-сообщений, вкладываемых в UDP-дейтограммы
Поле версия содержит значение, равное номеру версии SNMP минус один. Поле пароль (community - определяет группу доступа) содержит последовательность символов, которая является пропуском при взаимодействии менеджера и объекта управления. Обычно это поле содержит 6-байтовую строку public, что означает общедоступность. Для запросов GET, GET-next и SET значение идентификатора запроса устанавливается менеджером и возвращается объектом управления в отклике GET, что позволяет связывать в пары запросы и отклики. Поле фирма (enterprise) = sysobjectid объекта. Поле статус ошибки характеризуется целым числом, присланным объектом управления:
Таблица 4. Номера и назначения используемых портов
| Назначение | Порт | Пояснение |
| SNMP | 161/TCP | Simple Network Management Protocol |
| SNMP | 162/TCP | Trap |
| SMUX | 199/TCP | SNMP Unix Multiplexer |
| SMUX | 199/UDP | SNMP Unix Multiplexer |
| synoptics-relay | 391/TCP | SynOptics SNMP Relay Port |
| synoptics-relay | 391/UDP | SynOptics SNMP Relay Port |
| Agentx | 705/TCP | AgentX |
| snmp-tcp-port | 1993/TCP | cisco SNMP TCP port |
| snmp-tcp-port | 1993/UDP | cisco SNMP TCP port |
Таблица 5 - Коды ошибок
| Статус ошибки | Имя ошибки | Описание |
| Noerror | Все в порядке; | |
| Toobig | Объект не может уложить отклик в одно сообщение; | |
| Nosuchname | В операции указана неизвестная переменная; | |
| badvalue | В команде set использована недопустимая величина или неправильный синтаксис; | |
| Readonly | Менеджер попытался изменить константу; | |
| Generr | Прочие ошибки. |
Если произошла ошибка, поле индекс ошибки (error index) характеризует, к какой из переменных это относится. error index является указателем переменной и устанавливается объектом управления не равным нулю для ошибок badvalue, readonly и nosuchname. Для оператора TRAP (тип PDU=4) формат сообщения меняется. Таблица типов TRAPпредставлена ниже (4.4.13.4):
Таблица 6 - Коды TRAP
| Тип TRAP | Имя TRAP | Описание |
| Coldstart | Установка начального состояния объекта. | |
| Warmstart | Восстановление начального состояния объекта. | |
| Linkdown | Интерфейс выключился. Первая переменная в сообщении идентифицирует интерфейс. | |
| Linkup | Интерфейс включился. Первая переменная в сообщении идентифицирует интерфейс. | |
| Authenticationfailure | От менеджера получено snmp-сообщение с неверным паролем (community). | |
| EGPneighborloss | R$GP-партнер отключился. Первая переменная в сообщении определяет IP-адрес партнера. | |
| Entrprisespecific | Информация о TRAP содержится в поле специальный код. |
Для тип TRAP 0-4 поле специальный код должно быть равно нулю.
Поле временная метка содержит число сотых долей секунды (число тиков) с момента инициализации объекта управления. Так прерывание coldstart выдается объектом через 200 мс после инициализации.
В последнее время широкое распространение получила идеология распределенного протокольного интерфейса DPI (Distributed Protocol Interface). Для транспортировки snmp-запросов может использоваться не только UDP-, но и TCP-протокол. Это дает возможность применять SNMP-протокол не только в локальных сетях. Форматы SNMP-DPI-запросов (версия 2.0) описаны в документе RFC-1592. Пример заголовка snmp-запроса (изображенные поля образуют единый массив; см. рис. 4.4.13.3):

Рис. 4 - Формат заголовка SNMP-запроса
Поле Флаг =0x30 является признаком ASN.1-заголовка. Коды Ln - представляют собой длины полей, начинающиеся с байта, который следует за кодом длины, вплоть до конца сообщения-запроса (n - номер поля длины), если не оговорено другое. Так L1 - длина пакета-запроса, начиная с T1 и до конца пакета, а L3 - длина поля пароля. Субполя Tn - поля типа следующего за ними субполя запроса. Так T1=2 означает, что поле характеризуется целым числом, а T2=4 указывает на то, что далее следует пароль (поле community, в приведенном примере = public). Цифры под рисунками означают типовые значения субполей. Код 0xA - является признаком GET-запроса, за ним следует поле кода PDU (=0-4, см. табл. 4.4.13.1)
Блок субполей идентификатора запроса служит для тех же целей, что и другие идентификаторы - для определения пары запрос-отклик. Собственно идентификатор запроса может занимать один или два байта, что определяется значением Lиз. СО - статус ошибки (СО=0 - ошибки нет); ТМ - тип MIB-переменной (в приведенном примере = 0x2B); ИО - индекс ошибки. Цифровой код MIB-переменной отображается последовательностью цифровых субполей, характеризующих переменную, например: переменная 1.3.6.1.2.1.5 (в символьном выражении iso.org.dod.internet.mgmt.mib.icmp) характеризуется последовательностью кодов 0x2B 0x06 0x01 0x02 0x01 0x05 0x00.
Начиная с января 1998 года, выпущен набор документов, посвященных SNMPv3. В этой версии существенно расширена функциональность (см. таблицу 1 тип PDU=5-8), разработана система безопасности.
В данной версии реализована модель, базирующаяся на процессоре SNMP (SNMP Engene) и содержащая несколько подсистем (дипетчер, система обработки сообщений, безопасности и управления доступом, см. рис. 4.4.13.4).
Перечисленные подсистемы служат основой функционирования генератора и обработчика команд, отправителя и обработчика уведомлений и прокси-сервера (Proxy Forwarder), работающих на прикладном уровне. Процессор SNMP идентифицируется с помощью snmpEngineID.
Обеспечение безопасности модели работы SNMP упрощается обычно тем, что обмен запросами-откликами осуществляется в локальной сети, а источники запросов-откликов легко идентифицируются.

Рис. 5 - Архитектура сущности SNMP (SNMP-entity)
Компоненты процессора SNMP перечислены в таблице 4.4.13.5 (смотри RFC 2571 и -2573)
Таблица 7 - Компоненты процессора SNMP
| Название компонента | Функция компонента |
| Диспетчер | Позволяет одновременную поддержку нескольких версий SNMP-сообщений в процессоре SNMP. Этот компонент ответственен за прием протокольных блоков данных (PDU), за передачу PDU подсистеме обработки сообщений, за передачу и прием сетевых SNMP-сообщений |
| Подсистема обработки сообщений | Ответственна за подготовку сообщений для отправки и за извлечение данных из входных сообщений |
| Подсистема безопасности | Предоставляет услуги, обеспечивающие безопасность: аутентификацию и защищенность сообщений от перехвата и искажения. Допускается реализация нескольких моджелей безопасности |
| Подсистема управления доступом | Предоставляет ряд услуг авторизации, которые могут использоваться приложениями для проверки прав доступа. |
| Генератор команд | Инициирует SNMP-запросы Get, GetNext, GetBulk или Set, предназначенные для локальной системы, которые могут использоваться приложениями для проверки прав доступа. |
| Обработчик команд | Воспринимает SNMP-запросы Get, GetNext, GetBulk или Set, предназначенные для локальной системы, это индицируется тем, что contextEngeneID в полученном запросе равно соответствующему значению в процессоре SNMP. Приложение обработчика команд выполняет соответствующие протокольные операции, генерирует сообщения отклика и посылает их откправителю запроса. |
| Отправитель уведомлений | Мониторирует систему на предмет выявления определенных событий или условий и генерирует сообщения Trap или Inform. Источник уведомлений должен иметь механизм определения адресата таких сообщений, а также параметров безопасности |
| Получатель уведомлений | Прослушивает сообщения уведомления и формирует сообщения-отклики, когда приходит сообщение с PDU Inform |
| Прокси-сервер | Переадресует SNMP-сообщения. Реализация этогог модуля является опционной |
На рис. 6 показан формат сообщений SNMPv3, реализующий модель безопасности UBM (User-Based Security Model).

Рис.6 - Формат сообщений SNMPv3 c UBM
Первые пять полей формируются отправителем в рамках модели обработки сообщений и обрабатываются получателем. Следующие шесть полей несут в себе параметры безопасности. Далее следует PDU (блок поля данных) с contextEngeneID и contextName.
· msgVersion (для SNMPv3)=3
· msgID - уникальный идентификатор, используемый SNMP-сущностями для установления соответствия между запросом и откликом. Значение msgID лежит в диапазоне 0 - (231 -1)
· msgMaxSize - определяет максимальный размер сообщения в октетах, поддерживаемый отправителем. Его значение лежит в диапазоне 484 - (231 -1) и равно максимальному размеру сегмента, который может воспринять отправитель.
· msgFlags - 1-октетная строка, содержащая три флага в младших битах: reportableFlag, privFlag, authFlag. Если reportableFlag=1, должно быть прислано сообщение с PDU Report; когда флаг =0, Report посылать не следует. Флаг reportableFlag=1 устанавливается отправителем во всех сообщениях запроса (Get, Set) или Inform. Флаг устанавливается равным нулю в откликах, уведомлениях Trap или сообщениях Report. Флаги privFlag и authFlag устанавливаются отправителем для индикации уровня безопасности для данного сообщения. Для privFlag=1 используется шифрование, а для authFlag=0 - аутентификация. Допустимы любые комбинации значений флагов кроме privFlag=1 AND authFlag=0 (шифрование бех аутентификации).
· msgSecurityModel - идентификатор со значением в диапазоне 0 - (231 -1), который указывает на модель безопасности, использованную при формировании данного сообщения. Зарезервированы значения 1 для SNMPv1,2 и 3 - для SNMPv3.
Модель безопасности USM (User-Based Security Model) использует концепцию авторизованного сервера (authoritative Engene). При любой передаче сообщения одна или две сущности, передатчик или приемник, рассматриваются в качестве авторизованного SNMP-сервера. Это делается согласно следующим правилам:
· Когда SNMP-сообщение содержит поле данных, которое предполагает отклик (например, Get, GetNext, GetBulk, Set или Inform), получатель такого сообщения считается авторизованным.
· Когда SNMP-сообщение содержит поле данных, которое не предполагает посылку отклика (например, SNMPv2-Trap, Response или Report), тогда отправитель такого сообщения считается авторизованным.
Таким образом, сообщения, посланные генератором команд, и сообщения Inform, посланные отправителем уведомлений, получатель является авторизованным. Для сообщений, посланных обработчиком команд или отправителем уведомлений Trap, отправитель является авторизованным. Такой подход имеет две цели:
· Своевременность сообщения определяется с учетом показания часов авторизованного сервера. Когда авторизованный сервер посылает сообщение (Trap, Response, Report), оно содержит текущее показание часов, так что неавторизованный получатель может синхронизовать свои часы. Когда неавторизованный сервер посылает сообщение (Get, GetNext, GetBulk, Set, Inform), он помещает туда текущую оценку показания часов места назначения, позволяя получателю оценить своевременность прихода сообщения.
· Процесс локализации ключа, описанный ниже, устанавливает единственного принципала, который может владеть ключем. Ключи могут храниться только в авторизованном сервере, исключая хранение нескольких копий ключа в разных местах.
Когда исходящее сообщение передается процессором сообщений в USM, USM заполняет поля параметров безопасности в заголовке сообщения. Когда входное сообщение передается обработчиком сообщений в USM, обрабатываются значения параметров безопасности, содержащихся в заголоке сообщения. В параметрах безопасности содержатся:
· msgAuthoritativeEngeneID - snmpEngeneID авторизованного сервера, участвующего в обмене. Таким образом, это значение идентификатора отправителя для Trap, Response или Report или адресата для Get, GetNext, GetBulk, Set или Inform.
· msgAuthoritativeEngeneBoots - snmpEngeneBoots авторизованного сервера, участвующего в обмене. Объект snmpEngeneBoots является целым в диапазоне 0 - (231 -1). Этот код характеризует число раз, которое SNMP-сервер был перезагружен с момента конфигурирования.
· msgAuthoritativeEngeneTime - nmpEngeneTime авторизованного сервера, участвующего в обмене. Значение этого кода лежит в диапазоне 0 - (231 -1). Этот код характеризует число секунд, которое прошло с момента последней перезагрузки. Каждый авторизованный сервер должен инкрементировать этот код один раз в секунду.
· msgUserName - идентификатор пользователя от имени которого послано сообщение.
· msgAuthenticationParameters - нуль, если при обмене не используется аутентификация. В противном случае - это аутентификационный параметр.
· msgPrivacyParameters - нуль - если не требуется соблюдения конфимденциальности. В противном случае - это параметр безопасности. В действующей модели USM используется алгоритм шифрования DES.
Механизм аутентификации в SNMPv3 предполагает, что полученное сообщение действительно послано принципалом, идентификатор которого содержится в заголовке сообщения, и он не был модифицирован по дороге. Для реализации аутентификации каждый из принципалов, участвующих в обмене должен иметь секретный ключ аутентификации, общий для всех участников (определяется на фазе конфигурации системы). В посылаемое сообщение отправитель должен включить код, который является функцией содержимого сообщения и секретного ключа. Одним из принципов USM является прверка своевременности сообщения (смотри выше), что делает маловероятной атаку с использованием копий сообщения.
Система конфигурирования агентов позволяет обеспечить разные уровни доступа к MIB для различных SNMP-менеджеров. Это делается путем ограничения доступа некоторым агантам к определенным частям MIB, а также с помощью ограничения перечня допустимых операций для заданной части MIB. Такая схема управления доступом называется VACM (View-Based Access Control Model). В процессе управления доступом анализируется контекст (vacmContextTable), а также специализированные таблицы vacmSecurityToGroupTable, vacmTreeFamilyTable и vacmAccessTable.
SNMP-протокол служит примером системы управления, где для достижения нужного результата выдается не команда, а осуществляется обмен информацией, решение же принимается "на месте" в соответствии с полученными данными. Внедрены подситемы аутентификации, информационной безопасности и управления доступом.






