Срывной клапан №363.
АВТОСТОПНАЯ МАГИСТРАЛЬ
Автостопная магистраль подсоединена непосредственно к тормозной магистрали через двухходовой разобщительный кран «К 35», который расположен под кабиной головного вагона, справа около бокового пояса рамы, а штанга рукоятки выведена в отсек кабины управления. Далее воздух тормозной магистрали подходит к срывному клапану № 363.
Срывной клапан автостопа № 363 предназначен для автоматической экстренной разрядки тормозной магистрали при проезде поездом запрещающего путевого сигнала, а также при превышении установленной скорости движения поезда на участках, оборудованных инерционными и путевыми шинами.
Клапан состоит из: корпуса 1 с запрессованными в него втулкой 6 и седлом 8; эксцентрика 5; скобы 25; поршня 13; крышки 2 с фиксатором 23 и крышки 16; заслонки 28; пружин 3, 27, 29. Поршень 13 является разборным узлом и включает в себя: толкатель 7, шайбу 9, упорку 10, гайку 21, поршень 14 с прокладкой 12 и манжетой 15. Крышка 2 крепится к корпусу 1 гайками 31 и включает в себя фиксатор 23 со стяжкой 22.
Скоба 25 через шайбы 26 и болты 17 соединена с эксцентриком 5, который фиксируется в корпусе от осевого перемещения фиксатором 19. На эксцентрик 5 через стакан 4 воздействует пружина 3.
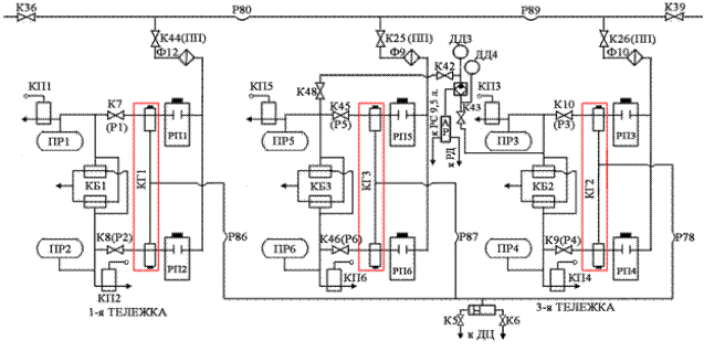
Магистрали управления пневморессорным подвешиванием предназначены для обеспечения сжатым воздухом пневморессор и пневмоприборов управляющих работой пневмоподвешивания и системой регулирования высоты положения кузова вагона.
Пневмоподвешивание вагона осуществляется при помощи шести пневматических рессор ПР1 и ПР2 - на первой тележке, ПР5 и ПР6 на второй, ПРЗ и ПР4 - на третьей. Пневморессоры состоят из резино-кордовых оболочек, заполненных сжатым воздухом. Система пневмоподвешивания каждой тележки имеет собственный трубопровод диаметром 18 мм, подсоединяемый к напорной магистрали (НМ) через разобщительные краны К44, К25 и К26 с фильтрами Ф12, Ф9 и Ф10.
Поступление сжатого воздуха к пневморессорам:
Ø первой тележки осуществляется из НМ через разобщительный кран К44, фильтр Ф12, регуляторы положения кузова РП1 и РП2, ограничительный клапан КГ1, разобщительные краны К7 и К8 и рукава Р55 и Р56 - 1 и 2 пневморессоры ПР1 и ПР2.
Ø второй тележки (не моторной) воздух из НМ поступает через разобщительный кран К25, фильтр Ф9, регуляторы положения кузова РП5 и РП6, ограничительный клапан КГЗ, краны К45 и К46, рукава Р59 и Р60 - 5 и 6 пневморессоры (ПР5 и ПР6).
Ø третьей тележки воздух из НМ поступает через разобщительный кран К26, фильтр Ф10, регуляторы положения кузова РПЗ и РП4, ограничительный клапан КГ2, разобщительные краны К9 и К10 и соединительные рукава Р57, Р58 – 3 и 4 пневморессоры (ПРЗ и ПР4).
Рукава Р55-Рб0 обеспечивают гибкое соединение воздухопроводов.
Наполнение пневморессор сжатым воздухом осуществляется регуляторами положения кузова РП1-РП6, которые изменяя давление в пневморессорах в зависимости от загрузки вагона обеспечивают постоянство расстояния между рамой кузова и рамой тележки с точностью до 10 мм.
Для регулирования скорости наполнения или разряжения пневморессор во время стоянки поезда на станциях, когда открыты двери и интенсивно меняется нагрузка от веса пассажиров, на вагоне установлены три, соединенные между собой трубопроводом диаметром 12 мм, ограничительных клапана КГ1, КГ2 и КГ3, которые изменяют сечение отверстия для прохождения воздуха в пневморессору. При открытых дверях сечение составляет 5 кв. мм, при закрытых - 2 кв. мм. Связь с дверной магистралью (трубопроводами передних полостей дверных цилиндров) производится через переключательный клапан ПК1 и разобщительные краны К-5; К-6.
Для исключения наклона кузова из-за неисправности одной из рессор (разрыв, излом трубопровода и в др. случаях при разности давлений в пневморессорах одной тележки) установлены быстродействующие клапаны КБ1, КБ2 и КБ3, которые в этом случае выпускают воздух из смежной пневморессоры тележки.
Связь авторежима пневматического (АРП) с пневморессорами обеспечивается через переключатель П1 и разобщительные краны К42, К43.
Управление пневморессорами осуществляется регуляторами положения кузова (РПК) РП1-РП6, которые в зависимости от загрузки вагона обеспечивают автоматическую подкачку пневморессор или сброс воздуха, тем самым поддерживая заданную высоту рабочего подъема кузова относительно головки рельса в пределах свободного хода РПК. РПК устанавливаются на рамах секций кузова и опираются своими рычагами на специальные кронштейны на рамах тележек. Каждый РПК работает на свою пневморессору.
Выпускные клапаны КП1-КП6 обеспечивают выпуск воздуха из пневморессор в атмосферу при превышении нормируемой величины расстояния между рамой тележки и кузовом, определяемой длиной тросика, соединяющего толкатель каждого клапана с рамой тележки. Эти же клапаны используются для принудительного выпуска воздуха машинистом из пневморессор при сцепе вспомогательного и неисправного поездов с целью выравнивания по высоте автосцепок вагонов поездов.
На первой тележке с левой стороны на отпускном клапане (КП1) установлен датчик давления ДД. При повреждениях пневморессор и выпуске воздуха в атмосферу и разности давления в пневморессорах (ПР) левой и правой стороны более 2 атм., от датчика давления ДД в систему управления безопасности движения и диагностики поступает сигнал. На мониторе машиниста в строке БУП будет информация «Кузов не в норме»

МАГИСТРАЛЬ УПРАВЛЕНИЯ ГРЕБНЕСМАЗЫВАТЕЛЯМИ.
Магистраль управления гребнесмазывате- лями предназначена для подачи сжатого воздуха к форсункам АГС1, АГС2 и на надув масляного бака автоматического гребнесмазывателя АГС8. Сжатый воздух в указанную магистраль поступает из НМ через разобщительный кран К21, фильтр Ф6, электропневматический вентиль В10 и далее через соединительные рукава Р53 и Р51 и Р52 непосредственно к форсункам АГС1 и АГС2.
Подача воздуха к форсункам осуществляется при срабатывании электропневматического вентиля В10, включение и выключение которого производится по заданной программе с блока управления работой гребнесмазывателя типа АГС 10А. 10.
Смазывающий материал (смазка «Дон-АГС8») к форсункам АГС1 и АГС2 подается из бака БМ под давлением. Наддув бака осуществляется от напорной магистрали через разобщительный кран К21, фильтр Ф6 и по воздухопроводу через рукава Р54 и Р62.
Гребнесмазыватель включается в работу только на головном вагоне, из которого производится управление поездом (включён контроллер реверса).