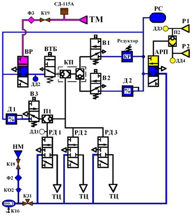
Авторежим пневматический "АРП" непрерывно регулирует давление сжатого воздуха, подаваемого на вход "ВР, Д1, Д2 или КР", в зависимости от загрузки вагона. Загрузка определяется давлением двух пневморессор.
Максимальное из этих двух давлений выбирает переклю- чатель - "П2" и подает его в управляющую полость АРП. Тормозные процессы при пневматическом управлении (зарядка и разрядка тормозной магистрали) осуществляется краном машиниста из кабины управления поездом. Штатное, "6" положение ручки крана машиниста {3,1 ±0,2 атм.}, вводит "ВР" в режим полного служебного торможения и в его выходном канале, соединенным с ВТБ, устанавливается давление, ограниченное авторежимом "АРП".
Вентиль тормоза безопасности "ВТБ" включен в поездную электрическую цепь тормоза безопасности (петля) и в штатном режиме находится под напряжением, в результате чего ВР отсекается от "КП, РД1, РД2 и "РД3".
При снятии питания с "ВТБ" (разрыв «петли» безопасности, или при 3 уставке торможения от КТР), через "ВР, КП и П1" происходит наполнение управляющих полостей "РД1, РД2, РД3". Для перехода на вторую уставку удержания необходимо восстановить питание "ВТБ" переключив, с выдержкой, контроллер реверса основной "КРО" или нажать кнопку отпуск один раз. В случае, если при сработке петли безопасности нет возможности её восстановить (обрыв электрических цепей, повреждение межвагонных соединений, короткое замыкание и.т.п.), то для отпуска тормоза необходимо перевести тумблер "Тормоз экстренный" в верхнее положение, ручку крана К29 в рабочее положение "Р", а ручку крана машиниста во II положение (давление в ТМ 5,2±0,1 атм.), это давление обеспечивает отпуск "ТЦ". При электрическом торможении: вентилем В1 - управляет КР; вентилем В2 - управляет Д2; вентилем В3 - управляет Д1. При подаче напряжения на "В1", давление сжатого воздуха от "КР", ограниченное авторежимом, поступает к "КП", "П1" и далее к управляющим полостям "РД1", "РД2", "РД3". При подаче напряжения на "В2", давления сжатого воздуха от "Д2", ограниченное авторежимом, поступает к "КП", "П1" и далее к управляющим полостям "РД1", "РД2", "РД3". При подаче напряжения на В3 давление сжатого воздуха от Д1, также ограниченное авторежимом, поступает к П1 и далее к управляющей полости "РД1".
|
|
|
Работа воздухораспределителя






