Схема пуска АД с ФР
Схема пуска ДПТ
Управление в функции времени
Для его реализации нужна аппаратура, контролирующая время (реле времени). Реле времени настраивается на отсчетный период заданных установок, по истечении которых включаются контакторы ускорения, шунтирующие ступени пускового реостата.
Типовой узел, обеспечивающий пуск ДПТ НВ в функции времени приведен на рисунке 2.3.

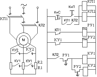
Рассматривая схему, отвечаем на 7 вопросов:
1) Назначение схемы (название).
2) Состав схемы (перечислить элементы силовой цепи и цепи управления).
3) Исходное состояние системы.
4) Работа схемы (при подаче командного сигнала).
5) Установившийся режим.
6) Диаграммы сигналов во времени, поясняющие процесс пуска.
7) Иллюстрация работы схемы на механических характеристиках.
1) См. название схемы.
2) М – двигатель постоянного тока; R1, R2 – ступени пускового реостата; КУ1, КУ2, КЛ – контакторы ускорения и линейный контактор; РУ1, РУ2 – реле времени с отсчетом уставки при отключенной катушке; КнС, КнП – кнопки Стоп, Пуск (SB1 SB2).
3) Исходное состояние:при подаче питания в силовой схеме ОВ будет под током, а в схеме управления будет включена катушка реле ускорения РУ1.
4) Работа схемы
При нажатии КнП включается линейный контактор КЛ, при этом замыкается его главный (силовой) контакт в цепи якоря двигателя, замыкаются блок-контакты, параллельные пусковой кнопке, а в цепи катушки контакторов ускорения, и размыкается контакт в цепи реле времени РУ1. При этом происходит подключение двигателя к шинам питания и идет разгон двигателя по первой искусственной характеристике. Катушка КЛ встает на самопитание, подготавливается к включению цепь контакторов ускорения КУ1, КУ2, начинается отсчет уставки РУ1. При этом также от броска пускового тока включается РУ2, которое размыкает мгновенно свой контакт в цепи КУ2.
В момент времени t = tуст РУ1, включается КУ1, силовой контакт которого шунтирует первую ступень пускового реостата (двигатель переходит на искусственную характеристику (2) (см. рисунок 2.4), начинается отсчет уставки РУ2.
В момент времени t = tуст РУ1 + tуст РУ2 – включается КУ2, шунтируется вторая ступень, двигатель переходит на естественную характеристику, разгон по которой продолжается до точки, соответствующий моменту сопротивления.
5) Установившийся режим – будет на естественной характеристике.
6) Динамика пуска отражена на рисунке 2.2.
7) Иллюстрация работысхемы на механических характеристиках – рисунок 2.4.
![]() |
Достоинства схемы:
- простота и надежность аппаратуры;
- удобство регулирования уставок;
- возможность использования однотипных реле времени для ЭД разной мощности;
- инвариантность времени пуска от Мс и момента инерции J
tn ¹ f (Мс,J);
- отсутствует задержка пуска на промежуточной ступени (что исключает перегорание пусковых сопротивлений).
Недостатки:
- при реализации 4-го и 5-го достоинств возможно срабатывание защиты;
- при моменте на валу дольше расчетного переход на искусственную характеристику (2) и естественную характеристику будет сопровождаться большими бросками тока. При этом момент двигателя увеличивается, а динамический момент не изменится (Iс1);
- при моменте на валу меньше расчетного переход на искусственную и естественную характеристики будет при меньших бросках тока, т.е. двигатель будет работать с меньшим моментом, но динамический момент не изменится (Ic1).
Типовая схема пуска АД с фазным ротором в функции времени и механические характеристики представлены на рисунке 2.5.
Рисунок 2.5 |
Особенность схемы: используется аппаратура схемы управления на постоянном токе, что применяется в ответственных системах ЭП, либо при большой частоте включений в час (1000 вкл/час). Для подключения трехфазной сети используются два линейных контактора, у которых только по два главных (силовых) контакта.
Типовая схема управления ДПТ НВ в режиме динамического торможения приведена на рисунке 2.6, где приняты обозначения: КДТ, РДТ – контактор и реле динамического торможения.
|
| Рисунок 2.6 Рисунок 2.6 |
Работа схемы: при нажатии на КнС (t=0) отключается КЛ, двигатель отключается от питающей сети. Отключается РДТ и начинается отсчет уставки времени динамического торможения. Включается КДТ, силовой контакт которого шунтирует якорь двигателя резистором Rдт (Rдт » Rп). Ток двигателя меняет направление и начинается динамическое торможение.
t = tдт – двигатель затормозится (W = 0), но в схеме ничего не произошло;
t = tу – отключается КДТ, якорь двигателя будет расшунтирован; tуРДТ ³ tдт.
При активном МС на двигатель должен быть наложен механический тормоз для исключения смены направления вращения.
![]() |
Механические характеристики, диаграммы токов и скорости во времени представлены на рисунке 2.7.

Рисунок 2.5







