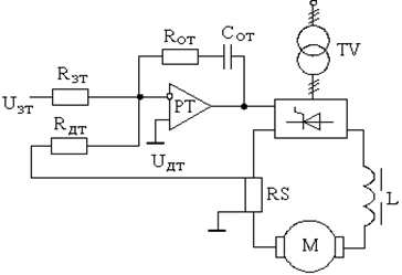
Принципиальная (блочная) схема двухконтурной АЭП с подчиненным регулированием параметров
Реализация систем с подчиненным регулированием параметров
Для реализации данных систем в конце 60-х гг. была разработана унифицированная блочная система регуляторов (УБСР).
В системе УБСР имеются унифицированные ячейки:
- ОУ;
- ячейки связи (ЯС);
- датчики ДС, ДТ;
- потенциометрические разделители ПР;
- функциональные преобразователи ФП, нелинейные элементы НЭ;
- ИП – источники питания (±24В).
В настоящее время система управления компактна и выполняется, как правило, на одной плате с системой управления преобразователем (как в БТУ-3601).
Рисунок 5.29
|
Принципиальная блочная схема однозонного АЭП представлена на рисунке 5.29.
Решающая цепь регулятора тока представлена на рисунке 5.30.
Передаточная функция регулятора тока
,
где
;
Тиз = Тэ; Тэ = Rот×Сот;
.
Рисунок 5.30
|
kрт определяется из условия устойчивости системы.
Последовательность расчета решающих цепей регулятора тока:
1) рассчитываем Тэ, kрт, kдт, kудтя;
2) пусть Сот = (0,01¸4) мкФ;
3) найдем
;
4) определим
;
5) вычислим Rзт.
Чтобы в установившемся режиме сигнал РТ не изменялся, нужно, чтобы входной ток не поступал в канал ОС.
;
а) Uзт (mах) = Uдт (mах) ® Rзт = Rдт;
6) задаемся R1;
7) получим R2 = R1×kудтя.
Численный пример расчета регулятора тока.
Дано: Рн = 10кВт;
Uн = 220В;
Iн = 50А;
nн = 1500об/мин;
Тэ = 0,04с;
Тm = 0,005с;
Тм = 0,02с.
;
;
Еdo = 2,34×Е2 (ф);
Еdo = 1,35×Е2 (л).
DРн = Uн×Iн – Рн = 2×Rа×Iн2 ®
Ом;
Rэ» 2×Rа = 0,4 Ом.
.
Iд (м) = 2×Iн = 100 А.
1)
всегда;
2) Сот = 0,1 мкФ;
3)
К много Þ Сот = 1мкФ; Rот = 40К;
4)
К; 5К £ R £ 500К;
5) Uзт (mах) = Uдт (mах) = 10В Þ Rзт = Rдт = 200К;
Uзт (mах) = 5В; Uдт (мах) = 10В Þ
К;
;
;
;
6) R1 = 5K;
7) R2 = R1×kудтя = 5×66,6 = 330К.
УР: а) Uзт (max) = Uдт (max); Rзт = Rдт;
;
б) Uзт (max) ¹ Uдт (max); Rзт ¹ Rдт;
.
Передаточная функция замкнутого контура тока по заданию
.
Рисунок 5.29
Рисунок 5.30






