Сумматоры.
Инвертирующий сумматор.
Схема предназначена для суммирования напряжений нескольких источников и имеет следующий вид

Выходное напряжение в этой схеме Uout определяется падением напряжения на резисторе R4, которое, в свою очередь, равно произведению суммы токов, протекающих через резисторы R1, R2 и R3 на сопротивление R4: Uout= -(U1/R1+U2/R2+U3/R3)R4. При условии, что R1=R2=R3=R4 получаем Uout=-(U1+U2+U3). Очевидно, что полученный результат справедлив для произвольного числа входов.
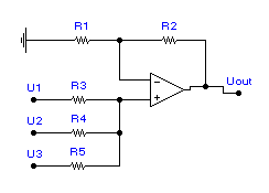
Неинвертирующий сумматор. Его схема реализуется в виде:

Напряжение на выходе этой схемы может быть определено, как произведение напряжения на неинвертирующем входе на коэффициент усиления по этому входу, равный 1+R2/R1. Примем, что R1=R2=R3=R, тогда, применяя метод суперпозиции, получим, что напряжение на входе со значком (+) равно: U(+)=(U1+U2+U3)1/3. Очевидно, что для того, чтобы выходное напряжение равнялось сумме входных, коэффициент усиления по неинвертирующему входу должен равняться трем, т.е. R2/R1=2. Для произвольного числа входов n это отношение должно равняться (n-1).
Логарифмический усилитель.
Схема предназначена для выполнения операции логарифмирования сигнала и имеет следующий вид:

В цепи отрицательной обратной связи этой схемы использован полупроводниковый диод, для которого предполагается следующая зависимость тока от приложенного напряжения:
, где
-ток насыщения (утечки) обратно -смещенного диода,
- напряжение, приложенное к диоду,
- так называемый тепловой потенциал,
- постоянная Больцмана (см. курс физики),
- температура окружающей среды в градусах Кельвина,
- заряд электрона. При комнатной температуре тепловой потенциал составляет примерно (20-25) милливольт. Величина тока насыщения в зависимости от типа диода лежит в пределах (1-100) микроампер. В рассматриваемой схеме ток, протекающий через диод, равен U1/R. Выходное напряжение определяется падением напряжения на диоде и может быть определено, как
, откуда
, следовательно, выходное напряжение определяется логарифмической зависимостью от входного.
Антилогарифмический усилитель.
Реализуется в соответствии со схемой:

В этой схеме к диоду приложено напряжение U1, следовательно, выходное напряжение, определяемое произведением тока через диод на сопротивление R, равно:
.
Используя схемы логарифмического, антилогарифмического усилителей и сумматора можно реализовать схему перемножителя.

Проследив по схеме преобразования сигналов Ux и Uy, нетрудно убедиться в том, что Uz=-UxUy.
Используя схемы перемножителей, можно получить схемы для выполнения операций деления и извлечения квадратного корня. Схема деления напряжения U2 на напряжение U1 имеет вид:

В этой схеме перемножитель включен в цепь отрицательной обратной связи ОУ, его выходное напряжение Uz=U1U3. Под действием этого напряжения через резистор R2 протекает ток i2=Uz/R2, который, с учетом нулевого потенциала на инвертирующем входе, должен быть равен и противоположно направлен току через резистор R1, i1=U2/R1. Таким образом, приходим к выводу, что справедлива формула Uz/R2=-U2/R1. С учетом того, что Uz=U1U3, получаем
. На базе рассмотренной схемы можно реализовать операцию извлечения квадратного корня. Для этого достаточно на оба входа перемножителя подать напряжение с выхода ОУ, т.е. U3. При условии R1=R2 и U1=U3 получаем
.
При разработке практических схем с применением перемножителей можно использовать специально разработанную интегральную микросхему аналогового перемножителя типа 525ПС1.