Схема деления напряжения.
Схемы включения болометров.
Термоэлементы.
Принцип действия тенмоэлементов основан на эффекте Зеебека: возникновение ЭДС в цепи, состоящей из 2-х разнородных материалов, в местах их спая. В качестве металлов используют медь, алюминий, серебро, кремний, теллур. Постоянная времени (t) термопары составляет сотни миллисекунд, чувствительность: 0,1 мкВ/град, т. е. изменение температуры на 1 градус приводит к изменению напряжения на 0,1В.
Недостаток - большая постоянная времени (t)
Достоинство - повышение чувствительности при увеличении t°С.
Используют для измерения температуры в области 500 - 2000°С
Болометры характеризуется изменением сопротивления R от светового потока.
Изменение параметров болометра, происходящее под действием изменяющегося светового потока основано на внутреннем фотоэффекте. Физика данного эффекта позволяет осуществить измерение светового потока в большом диапазоне длин волн до дальней инфракрасной (ИК) области (l=50).
Основной материал, применяемый при изготовлении болометров – германий.
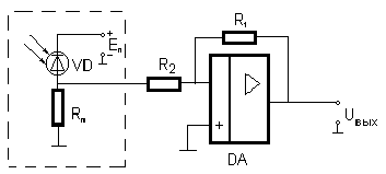
Существует несколько типов схем включения болометров. Выбор типа схемы включения осуществляется по различным факторам:
Уровень фоновой засветки (УФЗ) –уровень магнитного излучения, который не несет полезной информации
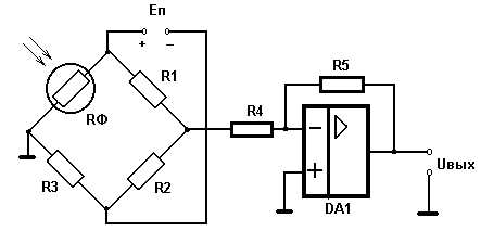
УФЗ – зависит от внешних источников электромагнитного излучения, которые не зависят от объекта регулирования, и не несут в себе полезной информации. При высоком УФЗ используют дифференциальную схему включения фотоприемника с целью минимизации влияния синфазной помехи на информационный сигнал. Для этого можно использовать и мостовую схему включения фотоприемника. Положительным эффектом от мостовой схемы является включение в диагональ моста высокочувствительного измерительного прибора, так как компенсация ФЗ осуществляется балансировкой плеч моста.

Если поток нулевой (DФ=0), то получаем темновой ток.
Значение тока подбирается по RН, т. к. ток задан и RТ – тоже, то выбирают RН так, чтобы JТ не превышал заданного (по справочнику) значения. При определенных напряжениях питания наступает сначала электрический, а затем тепловой пробой.
Определим условия, при которых происходит максимальная передача полезного сигнала на вход предварительного усилителя. Это условие должно удовлетворять максимуму интегральной чувствительности фотоприемника, которая определяется выражением:
| | Ф(l) – определяется спектральной излучательной способностью источника излучения S(l) – спектральная чувствительность фотоприемника |
При изучении полезного сигнала используется та часть S(l), которая коррелирует с Ф(l) по длине волны. |S| - максимальная интегральная чувствительность.
Максимальная интегральная чувствительность будет определять максимальную передачу полезного сигнала. Продифференцировав |S| определим, что данное условие выполняется при: RН=RНом, где RНОМ – номинальное значение сопротивления фотоприбора при номинальном световом потоке. Номинальный световой поток определяется нормальными условиями работы объекта управления.
Uпит подбирают исходя из условия применимости данного напряжения для питания других интегральных микросхем.
R2 (входное сопротивление) рекомендуют (для каждого операционного усилителя индивидуально) не менее 2 кОм.
Коэффициент усиления ОУ. с отрицательной обратной связью не рекомендуют брать более 100, так как увеличение КУС влечет за собой сужение полосы усиливаемых частот полезного сигнала, а это приводит к искажению полезной информации.
Выбор ОУ:
В качестве предварительного усилителя обычно выбирают прецизионные малошумящие ОУ.
При RН, превышающем 1 МОм (обычно для пьезодатчиков) выбирают ОУ, чтобы его входное сопротивление было более 10 ГОМ.
На высоких частотах необходимо учитывать паразитные емкости и индуктивности фотоприемника. В этом случае эквивалентной схемой замещения фотоприемника и ОУ является следующая схема:

| Сд – паразитная емкость диода Сн - паразитная емкость нагрузки и проводников Свх – паразитная емкость входного сопротивления ОУ | |
На высоких частотах, в силу малости Хс (емкостного сопротивления), происходит шунтирование нагрузки по полезному сигналу.
Достоинством данной схемы является ее простота.
Недостаток – повышение погрешности измерений при увеличении динамического диапазона изменения светового потока.

Эта схема позволяет измерять малое изменение светового потока при большой фоновой засветке. Это достигается за счет балансировки плеч моста. В качестве сопротивления нагрузки может выступать входное сопротивление операционного усилителя.
В данной схеме переменное сопротивление (R1) компенсирует начальную фоновую засветку, тем самым повышается динамический диапазон измерения светового потока, несущего полезную информацию. Данный поток может быть не модулирован, т. е. он имеет постоянную составляющую. В этом случае спектр полезного электрического сигнала не переносится в другую область спектра усиливаемых частот.
Для того, чтобы компенсировать переменную фоновую засветку применяют включение однотипных фоторезисторов в противоположные плечи моста.


Входное напряжение, поступающее на вход предварительного усилителя будет пропорционально изменению полезного светового потока, т.к. изменяющаяся фоновая засветка поступает на оба фоторезистора.
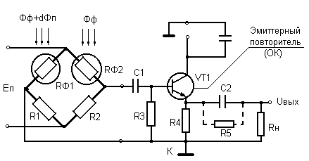
Для того, чтобы отделить постоянную составляющую источника питания мостовой схемы от входных цепей усилителя используют разделительный конденсатор С1, т.к. параметры входных цепей могут изменяться под действием различных факторов и влиять на изменение потенциалов j1 и j2. Для согласования высокого выходного сопротивления мостовой схемы применяют в качестве 1-го каскада предварительного усиления эмиттерный повторитель. С2 выполняет роль разделительного конденсатора, но, кроме того, выполняет функцию корректирующего устройства на высоких частотах.

Для компенсации снижения вольтовой чувствительности в области высоких частот применяют корректирующие цепи. Корректирующая цепь представляет собой параллельное включение С2 и R5 последовательно к выходному сигналу. Т.к. коэффициент передачи последовательно включенных звеньев - это произведение соответствующих коэффициентов, то общая ЛАЧХ имеет вид желаемой ЛАЧХ.
Данная схема включения фоторезисторов не позволяет увеличивать вольтовую чувствительность
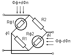
| Для повышения вольтовой чувствительности применяют включение фоторезисторов в противоположные плечи моста и подают на них поток в противофазе, тем самым в два раза увеличивается разность потенциалов от изменяющегося полезного светового потока. |
Трансформаторная схема включения фоторезистора
| Достоинства: Повышается вольтовая чувствительность фоторезистора за счет полного приложения к нему напряжения от источника питания, так как постоянное сопротивление первой обмотки Z1» 0 Отсутствие электрической связи по источнику питания повышает помехозащищенность канала передачи. При импульсных схемах включения фоторезистора исключается действие постоянного потока на выходе цепи за счет применения разделительных конденсаторов, а световой поток модулируется. |
Дифференциальная схема включения фоторезисторов.
| Эта схема применяется для получения дифференциального выхода на вход ОУ, с целью понижения синфазных сигналов. При дифференцируемой схеме включения фоторезистора используют два источника питания, с компенсацией фоновой засветки на общей нагрузке. |
Давление, как и температура, является одним из основных параметров состояния вещества, которое характеризует нормально распределенную силу, действующую со стороны одного тела на единицу поверхности другого.
Единицей измерения давления принят Паскаль, равный давлению, создаваемому силой в 1 ньютон, действующий на площадь в 1 м2. На шкалах измерителей давления могут наноситься кратные значения названной единицы, например, меганьютон на метр квадратный (МН/м2); бар (1 бар = 105 Н/м2); миллибар (1 мбар = 102 Н/м2). В течение переходного периода разрешается применение следующих единиц: кгс/см2 = 98066,5 (Н/м2); мм рт. ст. (1 мм рт. ст. = 1,00000014 Тор = 133,3224 Н/м2).
Другие, ранее применявшиеся единицы: 1 ат = 1 кгс/см2- техническая атмосфера; 1 атм = 1,033227 кгс/см2 = 760 Тор – физическая атмосфера; 1 мм вод.ст. = 0,00011 кгс/см2.
В англосаксонских странах еще находят применение следующие единицы: 1 фунт/дюйм2 = 0,070307208 кгс/см2 (Великобритания) и 1 фунт/дюйм2 (рsi) = 0,070306682 кгс/см2 (США). Единица рsig (фунт на квадратный дюйм) употребляется в США для измерения избыточного (по отношению к атмосферному) давления.
Различают абсолютное давление – это полное давление, равное сумме барометрического (атмосферного) и избыточного (больше атмосферного) давлений; вакуумметрическое давление (разрежение), определяемое разностью барометрического и абсолютного давлений.
Средства измерения, предназначенные для измерения давления, называются манометрами. Жидкостные манометры основаны на гидростатическом принципе – измеряемое давление уравновешивается давлением высоты столба манометрической жидкости. В грузопоршневых манометрах сила, действующая на поршень с известной площадью, уравновешивается гирями. В деформационных манометрах измеряемое давление определяется по деформации упругого (чувствительного) элемента. Действие электрических манометров основано на зависимости электрических параметров манометрического преобразователя от измеряемого давления.Манометры, предназначенные для измерения разности давлений, называются дифманометрами.
