Принципиальная схема и принцип работы
Анализ работы усилительного каскада с ОЭ на переменном токе
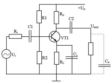
Рассмотрим схему с ОЭ, широко применяемую в устройствах на дискретных компонентах.
| Конденсатор С1 изолирует источник сигнала по постоянному току и соединяет его со входом каскада по переменному току. Конденсатор С2 - то же по отношению к выходу каскада и нагрузке. Сэ - шунтирует резистор Rэ и устраняет ООС на частоте сигнала. |
Биполярный транзистор - это управляемый источник тока. Источник сигнала - генератор Э.Д.С.
Пренебрегаем влиянием разделительных С1 и С2 и блокировочного СЭ конденсаторов.(т.к. ХС1»0, ХС2»0, ХСэ»0), паразитных емкостей нагрузки СН и коллекторной цепи С*к, а также считаем коэффициент передачи тока h21э=b0 вещественной величиной.
Найдем коэффициент усиления по напряжению
.
Здесь Rк.н.=Rк||Rн - обозначение для краткости параллельной цепи Rк и Rн.
Rвх.т.оэ =h11э - входное сопротивление транзистора.
Rвых.т - выходное сопротивление транзистора при Uвх=0 (или Uг=0).
|
|
|
Входное сопротивление транзистора найдем, используя параметры физической модели транзистора

Дифференциальное сопротивление эмиттерного перехода зависит от тока эмиттера:
.
Поэтому h11э зависит от рабочей точки. Например, rб=200 Ом, h21э= 50. Если Iэ.0=2мА, h11э = 450 Ом, если Iэ.0=5мА, то h11э = 850 Ом,.
Входное сопротивление каскада будет меньше
Rвх=h11э||Rб.
Выходное сопротивление транзистора
Rвых.т=U2/I2 при Uвх=0; Rк.н.=µ.
|
I2=(U2/r*к.диф.) – h21эIб; в свою очередь,
,
где gб - коэффициент внутренней обратной связи по току.
Отсюда Rвых.т= r*к.диф(1+h21эgб).
Выходное сопротивление транзистора зависит от сопротивления источника сигнала Rr во входной цепи. В режиме холостого хода на входе, т.е. Rr®¥ gб®0
Rвых.т®r*к.диф
В режиме короткого замыкания на входе, т.е. Rr=0 gб» 0.1
Rвых.т»5*к.диф
Если говорить о выходном сопротивлении усилителя, то к нему нужно отнести и Rк:
Rвых=Rвых.т||Rк
Если Rвых.т>>Rк, то Rвых»Rк






