I. Мостиковые схемы
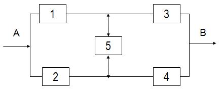
Рассмотрим схему передачи сигнала между источником A и приемником B в сети мобильной телефонной связи с ретрансляторами. Функциональная схема сети представлена на рис.1.

Рис.1. Функциональная схема МТС с ретрансляторами.
При отсутствии связи между ретрансляторами сигнал может быть передан по маршрутам: 1,3; 2,4. Введение двухсторонней связи (5) между ретрансляторами С и D позволило передать информацию между узлами А и B по следующим маршрутам: 1,3; 2,4; 1,5,4; 2,5,3.
На рис. 2 приведен пример еще одной сложной схемы - подсистемы формирования и подачи пара на турбины энергетического блока АЭС. Подсистема состоит из
· установка поддержания вакуума в секциях главного конденсатора (1);
· секции главного конденсатора левого и правого каналов (2, 3);
· конденсатные насосы левого и правого каналов (5, 6);
· перемычки между каналами (4);
· питательные насосы левого и правого каналов (9, 10);
· блоки питательных клапанов левого и правого каналов (11, 12);
· парогенераторы левого и правого каналов (13, 14, 15, 16);
· турбогенератор (23).
Наличие перемычки позволяет обеспечить работу конденсатного насоса одного канала на питательный насос другого канала.. Для обеспечения нормального функционирования турбогенератора достаточным является нахождение в работе любых двух (из четырех) парогенераторов.

Рис.2. Функциональная схема фрагмента ядерной энергетической установки.
Рассмотренные схемы не могут быть представлены последовательно-параллельным соединением в смысле надежности. Характерной особенностью этих схем является наличие перемычки между каналами, что позволяет при отказе последовательного фрагмента одного канала работать, используя аппаратуру другого канала.
Схемы подобного рода получили название мостиковых схем или просто “мостика”.
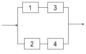
Блок-схемы надежности ретрансляционной сети и фрагмента ядерной энергетической установки представлены на рис.3 и 4 соответственно.

Рис.3. Блок-схема надежности MTC с ретрансляторами.

Рис.4. Блок-схема надежности фрагмента ядерной энергетической установки
При расчете мостиковых структур используется метод разложения относительно особого элемента, основанный на формуле полной вероятности. Пусть B1,B2,…Bi,…Bn – полная группа несовместных событий. Событие А наступает при наступление одного из Вi. Тогда вероятность появления события A определяется как P(A)=P(B1)P(A/ B1)+ P(B2)P(A/ B2) +…+ P(Bn)P(A/ Bn). Сформируем полную группа событий относительно перемычки “мостика” (элемент 5). Событие B1 - перемычка не отказала; событие B2 - перемычка отказала. Для определения вероятности события безотказной работы “мостика” (А) при условии B1 и B2 рассматриваются его преобразованные схемы. Если реализовалось условие B1, то мостиковая схема преобразуется в последовательное соединение двух дублированных структур, как это показано на рис.5.a. Тогда P(A/B1)=(p1+p2-p1p2)(p3+p4-p3p4) или P(A/B1)=(1-q1q2)(1-q3q4), где pi – вероятность безотказной работы i-го элемента, а qi – вероятность отказа i-го элемента. Если реализовалось условие B2, то мостиковая схема преобразуется в дублированную структуру, верхний канал которой состоит из последовательного соединения элементов 1 и 3, а нижний – 2 и 4 (см. рис.5.б). Вероятность безотказной работы “мостика” в этом случае будет P(A/B2)=p1 p3 + p2p4 - p1 p2p3 p4 или P(A/B2)=1-(1-p1 p3)(1-p2p4). P(B1) равна вероятности безотказной работы перемычки (p5), а P(B2) равна вероятности отказа перемычки (q5=1 - p5). Общее выражение для вероятности безотказной работы мостиковой схемы имеет вид
P(A) = P(B1)P(A/B1) + P(B2)P(A/B2) =p5[(p1+p2-p1p2)(p3+p4-p3p4)] + (1-p5)[p1p3+p2p4-p1p2p3p4] (1)
a). Элемент 5 (перемычка) работоспособен | б). Элемент 5 (перемычка) отказал |
Рис.5. Преобразованные схемы “мостика”.
II. Расчет надежности схем с повторяющимися элементами
Иногда при построении блок-схем надежности приходится учитывать элемент, отказ которого приводит к отказу сразу нескольких частей анализируемой системы. Классическим примером такой ситуации являются отказы источников питания, сказывающиеся на работоспособности системы в целом. В блок-схемах надежности такой элемент учитывается с помощью “повторяющегося блока” (“повторяющегося элемента”), который может присутствовать в разных ветвях блок-схемы, физически являясь одним элементом. На рис.6. приведен пример блок-схемы с повторяющимся блоком (ИП), дважды присутствующим в нижних каналах дублированных схем, но соответствующим одному и тому же источнику питания, запитывающему элементы 2 и 4.

Рис.6. Блок-схема надежности с повторяющимися элементами.
Как и в случае с мостиковыми структурами расчет надежности схем с повторяющимися элементами ведется с помощью разложения относительно особого элемента. В качестве особого элемента выбирается повторяющийся блок. Так, на рис.7.а и б показаны преобразованные схемы, полученные при предположениях об работоспособности и отказе повторяющегося блока ИП.
a). Элемент ИП работоспособен | б). Элемент ИП отказал |
Рис.7. Преобразование блок-схемы с повторяющимися элементами.
Разложение относительно повторяющегося блока ИП позволяет легко выписать выражение для вероятности безотказной работы системы на основе известных формул для последовательно-параллельных схем:
Pсистемы = PИП(1-q1q2)(1-q3q4) + (1-PИП)p1p3 (2)
III. Сравнение основных схем нагруженного резервирования
Проведем сравнение основных схем нагруженного резервирования по показателю вероятности безотказной работы (ВБР). Рассмотрим следующие схемы: дублированную, троированную, мажоритарную “2 из 3” и мостиковую. Будем предполагать, что все схемы состоят из одинаковых равнонадежных элементов. Базой для сравнения будет служить неизбыточная схема, состоящая из одного элемента.
На рис. 8 представлены зависимости ВБР резервированных схем от ВБР элемента (p). График показывает, что схемы “1 из n” (дублированная, троированная) оказываются лучшими на всем диапазоне изменения p. Мажоритарные и мостиковые схемы показывают улучшение вероятности безотказной работы только при p>0.5. При ненадежных элементах (p<0.5) эти схемы оказываются хуже неизбыточной стрктуры из одного элемента. В точке p=0.5 вероятность безотказной работы мажоритарной и мостиковой схем равняется 0.5, т.е. вероятности безотказной работы одного элемента. Этот факт можно использовать при тестировании специализированного программного обеспечения для расчетов надежности.
На рис.9 представлены зависимости ВБР резервированных структур от времени. Зависимости построены для случая равнонадежных экспоненциально распределенных элементов схем при λ=0.002 1/ч. Поведение схем исследовано на интервале времени равном одному году (8760 часов). График демонстрирует преимущество дублированной и троированной схем на всем временном диапазоне. Мажоритарные и мостиковые схемы показывают улучшение показателя вероятности безотказной работы по сравнению с одним элементом лишь на интервалах времени t < ln(2)/λ или t < 0.69/λ. При t > 0.69/λ ВБР мажоритарной и мостиковой схем оказываются хуже ВБР одного элемента. Отметим, что точка t = 0.69/λ лежит на временной оси левее точек средней наработки до отказа как одного элемента (1/λ), так и мажоритарной схемы (5/6λ).

Рис.8. Зависимость ВБР резервированных схем от ВБР одного элемента

Рис.9. Зависимость ВБР резервированных схем от времени
IV. Сравнение схем раздельного и поканального нагруженного резервирования
Часто в процессе проектирования перед разработчиками встает влопрос о выборе “масштаба” резервирования. Альтернативы здесь таковы – резервировать каждый отдельный элемент (1) или резервировать сразу совокупность элементов (2). Проведем сравнительную оценку каждого из вариантов.
1. Раздельное (поэлементное) резервирование.
Общий случай схемы раздельного поэлементного резервирования представлен на рис.10. Имеем n рабочих элементов, к каждому из которых добавляются m резервных элементов, работающих в нагруженном режиме. Полученные параллельные схемы работают по критерию “1 из m”. Вероятность безотказной работы такой схемы раздельного резервирования есть
(3)
Случайная наработка до отказа ξ1S схемы раздельного резервирования определяется как
(4)

Рис.10. Схема раздельного, поэлементного резервирования
2. Общее (поканальное) резервирование
Общий случай схемы поканального резервирования представлен на рис.11. Имеем один рабочий канал, представляющий собой последовательное соединение n элементов. К рабочему каналу добавляются m резервных каналов, работающих в нагруженном режиме. Полученная параллельная схема работает по критерию “1 из m” каналов.

Рис.11. Схема поканального резервирования.
Вероятность безотказной работы схемы поканального резервирования есть
(5)
Случайная наработка до отказа ξ2S схемы поканального резервирования определяется как
(6)
В математическом анализе доказано, что min max ³ max min. Это позволяет сделать вывод о том, что случайная наработка до отказа схем поэлементного резервирования превосходит случайную наработку при поканальном резервировании. А следовательно, схемы поэлементного раздельного резервирования являются более предпочтительными по показателям вероятности безотказной работы и средней наработки до отказа:
, (7)
. (8)
Необходимо отметить, что при проектировании высоконадежных систем выбор окончательного решения по кратности и “масштабу” резервирования обычно проводится с учетом многих факторов (сложность технической реализации, весо-габаритные характеристики, стоимость и пр.). Поэтому поэлементное резервирование не всегда используется в реальных проектах.
V. Резервирование замещением
В параллельных резервированных структурах резервные элементы работают наравне с рабочим. Поэтому эффективность любых схем нагруженного резервирования достаточно мала. Для экспоненциально распределенных элементов, исходя из формулы
, показано, что повышение наработки схемы с нагруженным резервированием в 10 раз требует подключения ~ 10000 элементов, а повышение наработки в 100 раз требует подключения почти 1040 элементов. Для “стареющих” элементов такое положение только усугубляется. Поэтому в системах без восстановления часто применяют ненагруженный режим работы резервных элементов. Такой вид резервирования получил название ненагруженное (пассивное) резервирование или резервирование замещением. В западной литературе по отношению к ненагруженному резерву применяется термин standby.
Идеальная схема ненагруженного резервирования показана на рис.12: Здесь первый элемент - рабочий. Остальные элементы находятся в ненагруженном состоянии (не расходуют свой ресурс). При отказе первого элемента на его место подключается второй, далее третий и т.д. Схема работает до отказа последнего резервного элемента. Устройство контроля работоспособности рабочего элемента и устройство переключения резерва – абсолютно надежны. Отказывать может только рабочий элемент. Вероятность отказа ненагруженного резерва=0.

Рис.12. Схема резервирования замещением.
Случайная (ξS) и средняя (ТS) наработка до отказа такой схемы определяется суммированием соответствующих наработок всех ее элементов:
(9)
(10)
Чтобы увеличить в 10 раз среднюю наработку схемы, надо увеличить в 10 раз число резервных элементов. Для увеличения наработки в 100 раз, резерв надо увеличить в 100 раз и т.д. Таким образом, средняянаработка до отказа схем резервирования замещением растет линейно от числа резервных элементов.
Выведем формулу для вычисления вероятности безотказной работы схемы резервирования замещением. Сначала рассмотрим схему, состоящую из двух элементов рабочего и резервного. Вероятность безотказной работы этой схемы есть вероятность суммы двух несовместных событий:
· рабочий элемент 1 не отказал на интервале (0,t)
· рабочий элемент 1 отказал в момент времени t Î (0,t), мгновенно включился резервный элемент 2 и не отказал в течении оставшегося времени (t- t).
Тогда
, (11)
где p1(t) – вероятность безотказной работы рабочего элемента на интервале времени (0,t), p2(t-t) - вероятность безотказной работы резервного элемента на интервале (t,t), f1(t)- плотность распределения случайного времени отказа рабочего элемента.
Для системы из n равнонадежных элементов (1 – рабочий и n-1 – ненагруженный резерв) можно записать следующую рекуррентную формулу для вычисления показателя вероятности безотказной работы:
(12)
Если положить p(t)=e-lt, то последовательным интегрированием можно получить:
, (13)
а F(t) = 1 - PSn(t)– есть функция распределения Эрланга (распределение суммы независимых экспоненциально распределенных случайных величин).
VI. Схема с облегченным резервом
При облегченном резервировании предполагается, что элементы, находящиеся в резерве, могут отказывать, но с меньшей вероятностью (интенсивностью), чем при работе в основном канале. В момент включения резерва в основной канал происходит скачкообразное изменение его характеристик надежности.
Вероятность безотказной работы схемы облегченного резервирования определяется как
, (14)
где
- вероятность безотказной работы облегченного резерва на интервале времени от нуля до момента отказа рабочего элемента (
).
Рекуррентная формула для общего случая n равнонадежных элементов (одного рабочего и n-1-го облегченного резерва) имеет вид:
. (15)
Для случая экспоненциально распределенных элементов (15) преобразуется в формулу:
(16)
.
Средняя наработка до отказа схемы облегченного резервирования равна
. (17)
Из общих формул (16), (17) получим выражения для вычисления вероятности безотказной работы и средней наработки до отказа схемы облегченного резервирования при n=2:
. (18)
. (19)
Формулы (16) – (19) позволяют вычислять показатели надежности при различной степени нагруженности резерва. Граничными случаями здесь являются λрез = λраб (нагруженный резерв) и λрез = 0 (ненагруженный резерв).
Литература к лекции 5.
- Ушаков И.А. Вероятностные модели надежности информационно-вычислительных систем. М.: Радио и Связь, 1991.
- Дружинин Г.В. Надежность автоматизированных производственных систем. М.: Энергоатомиздат, 1986.
a). Элемент 5 (перемычка) работоспособен
б). Элемент 5 (перемычка) отказал
a). Элемент ИП работоспособен
б). Элемент ИП отказал