Для повышения надежности систем и элементов применяют резервирование, основанное на использовании того или иного вида избыточности. Последняя определяет следующие разновидности резервирования: функциональное, временное, информационное, структурное.
В том случае, если различные системы или устройства выполняют близкие функции, осуществляется функциональное резервирование. Такое резервирование часто применяют для многофункциональных систем. Так, значение температуры пара на выходе котлоагрегата может быть определено по показаниям потенциометра, осуществляющего в комплекте с термоэлектрическим преобразователем индивидуальный контроль ответственного параметра, и с помощью вызова этого параметра на электронно-лучевой индикатор информационно-измерительной системы, осуществляющей расчет технико-экономических и других показателей.
Временное резервирование заключается в том, что допускается перерыв функционирования системы или устройства из-за отказа элемента. Во многих случаях временное резервирование, обеспечивающее непрерывность технологического процесса, осуществляется за счет введения аккумулирующих емкостей, складов сырья и полуфабрикатов. Временное резервирование также может иметь место из-за аккумулирующей способности технологического объекта. Так, кратковременный перерыв в подаче топлива не приведет к прекращению генерации пара из-за аккумуляции теплоты поверхностям нагрева котлоагрегата.
|
|
|
Информационное резервирование связано с возможностью компенсации потери информации по одному каналу информацией по другому. На большинстве технологических объектов, благодаря внутренним связям, имеет место информационная избыточность, которая часто используется для оценки достоверности информации. Так, усредненный расход пара на выходе котла соответствует усредненному расходу воды на его выходе, расход газа на котле определяет расход воздуха при фиксированном составе дымовых газов.
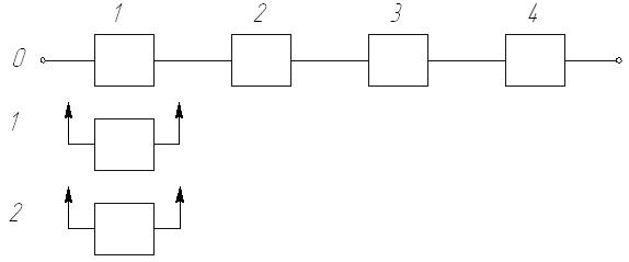
Для локальных систем наиболее характерно структурное резервирование. При использовании последнего повышение надежности достигается путем введения дополнительных элементов в структуру системы. На рис.21 показаны основные способы структурного резервирования.

Р и с. 21. Способы структурного резервирования
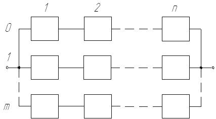
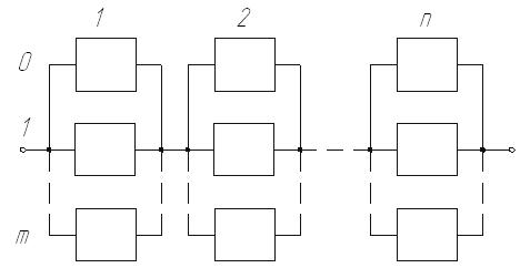
Схемные обозначения различных способов резервирования приведены на рис.22-26. Общим резервированием называется метод повышения надежности, при котором резервируется изделие в целом (рис.22). Раздельным резервированием называется метод повышения надежности, при котором резервируются отдельные части изделия (рис. 23).
|
|
|
Основным параметром резервирования является его кратность. Под кратностью резервирования m понимается отношение числа резервных изделий к числу резервируемых (основных).
Различают резервирование с целой и дробной кратностью. Схемные обозначения обоих видов резервирования при постоянном включении резерва одинаковы. Для их различия на схеме указывается кратность резервирования m.
При резервировании с целой кратностью величина m есть целое число, при резервировании с дробной кратностью величина m есть дробное несокращаемое число. Например, m=4/2 означает наличие резервирования с дробной кратностью, при котором число резервных элементов равно четырем, число основных – двум, а общее число элементов равно шести. Сокращать дробь нельзя, так как если m=4/2=2, то это означает, что имеет место резервирование с целой кратностью, при котором число резервных элементов равно двум, а общее число элементов равно трем.
По способу включения резервирование разделяется на постоянное и резервирование замещением. Постоянное резервирование – резервирование, при котором резервные изделия подключены к основным в течение всего времени работы и находятся в одинаковом с ними режиме. Резервирование замещением – резервирование, при котором резервные изделия замещают основные после их отказа.
При включении резерва по способу замещения резервные элементы до момента включения в работу могут находиться в трех состояниях:
- нагруженном резерве;
- облегченном резерве;
- ненагруженном резерве.

Р и с. 22. Общее постоянное резервирование с целой кратностью

Р и с. 23. Раздельное постоянное резервирование с целой кратностью

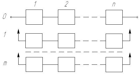
Р и с. 23. Общее резервирование замещением с целой кратностью

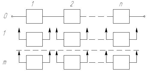
Р и с. 24. Раздельное резервирование замещением с целой кратностью

Р и с. 25. Общее постоянное резервирование с дробной кратностью

Р и с. 26. Раздельное резервирование замещением с дробной кратностью
Приведем основные расчетные формулы для указанных выше видов резервирования.
Общее резервирование с постоянно включенном резерве и с целой кратностью (рис.22):
(3.20)
где
– вероятность безотказной работы i-го элементов течение времени t;
– число элементов основной или любой резервной цепи; m – число резервных цепей (кратность резервирования).
При экспоненциальном законе надежности, когда
получаем:
,
(3.21)
где
– интенсивность отказов нерезервированной системы или любой из m резервных систем;
– среднее время безотказной работы нерезервированной системы или любой из m резервных систем.
При резервировании неравнонадежных объектов:
(3.22)
где
,
– вероятность отказов и вероятность безотказной работы в течение времени t i-гообъекта соответственно.
Раздельное резервирование с постоянно включенным резервом и целой кратностью (рис.23):
(3.23)
где
– вероятность безотказной работы i-го элементов течение времени t;
– число элементов основной системы;
– кратность резервирования i-го элемента
При экспоненциальном законе надежности получаем:
(3.24)
При равнонадежных элементах и одинаковой кратности их резервирования:
(3.25)
(3.26)
где 
Общее резервирование замещением с целой кратностью (рис.24):
(3.27)
где
– вероятности безотказной работы резервированной системы кратности m+1 и m соответственно;
– вероятность безотказной работы основной системы в течение времени
;
– частота отказов резервированной системы кратности m в момент времени
.
Рекуррентная формула (3.27) позволяет получить расчетные соотношения для устройств любой кратности резервирования. Для получения таких формул необходимо выполнить интегрирование в правой части, подставив вместо
и
их значения в соответствии с выбранным законом распределения и состоянием резерва.
|
|
|
При экспоненциальном законе надежности и ненагруженном состоянии резерва
, (3.28)
, (3.29)
где
,
– интенсивность отказов и средняя на работка до первого отказа основного объекта.
При экспоненциальном законе и недогруженном состоянии резерва
, (3.30)
, (3.31)
где
;
;
– интенсивность отказов резервного устройства до замещения.
При нагруженном состоянии резерва формулы для
и
совпадают с (3.21).
Раздельное резервирование замещением с целой кратностью (рис.25):
(3.32)
где
– вероятность безотказной работы системы из-за отказов элементов i-го типа, резервированных по способу замещения. Вычисляется
по формулам общего резервирования замещением [ формулы (3.27), (3.28), (3.30)].
Общее резервирование с дробной кратностью и постоянно включенным резервом (рис.26):
, (3.33)
(3.34)
где
– вероятность безотказной работы основного или любого резервного элемента;
– общее число основных и резервных систем;
– число систем, необходимых для нормальной работы резервированной системы.
В данном случае кратность резервирования
(3.35)