Устройства с операционным усилителем
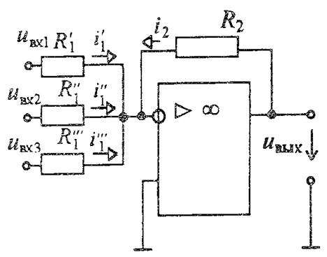
Суммирующее устройство формирует выходной сигнал, значение которого равно сумме значений входных сигналов. Схема сумматора приведена на рис. 10.1

Рис.10.1. Схема сумматора на операционном усилителе.
Если ОУ можно считать идеальным и его режим остается линейным при задаваемых u вх1, u вх2, u вх3, то
u вх,неинв - u вх,инв =0
и
i 1`+ i 1``+ i 1```= - i 2.
Отсюда следует
u вх1/ R 1`+ u вх2/ R 1``+ u вх3/ R 1````= - u вых/ R 2
и
R 2 (u вх1/ R 1`+ u вх2/ R 1``+ u вх3/ R 1````)= - u вых
или
u вых = - R 2 (u вх1/ R 1`+ u вх2/ R 1``+ u вх3/ R 1````).
Выбирая определенные соотношения сопротивлений резисторов, можно устанавливать определенные весовые коэффициенты к суммируемым сигналам.
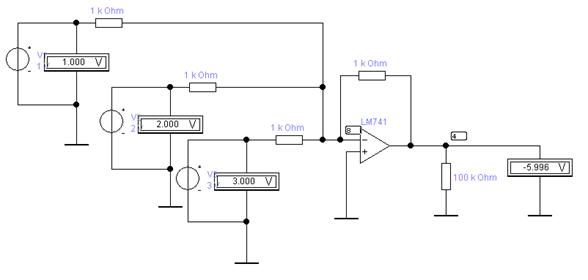
Пример устройства приведен в следующей демонстрации (рис.5.2). Здесь R 2/ R 1`= R 2/ R 1``= R 2/ R 1```=1, поэтому выходное напряжение равно сумме выходных напряжений (с погрешностью примерно 0.1%).

Рис.10.2. demo10_1. Пример демонстрации сумматора на операционном усилителе при постоянных сигналах.
Естественно, что входные напряжения могут быть переменными, как в следующем примере (рис.10.3.)
|
|
|

Рис.10.3. demo10_2. Пример демонстрации сумматора на операционном усилителе при переменных сигналах.
На рис. 10.4. приведены осциллограммы трех входных напряжений с одинаковыми амплитудами 1В и разными частотами (кривые: черная -50Гц, фиолетовая -100Гц и синяя -300Гц) и осциллограмму выходного напряжения (красная).

Рис. 10.4. demo10.2. Осциллограммы напряжений в сумматоре при переменных напряжениях сигналов.
Сумматоры используются в аналоговых устройствах обработки сигналов.