Дополнение к лекции №9
ФИЗИЧЕСКИЕ ОСНОВЫ ЭЛЕКТРОНИКИ
Лекция №10
При обсуждении свойств усилителей напряжения с ОУ принималось, что ОУ идеальный: U вых,макс =E ип, KU=∞, R вх =∞, R вых=0, f гр =∞.
В какой мере и в каких условиях это справедливо для реальных ОУ?
Рассмотрим, например, коэффициент усиления по напряжению неинвертирующего усилителя с отрицательной обратной связью (рис.9.11).
Из схемы следует, что в режиме холостого хода (при отсутствии нагрузки)
Uвых = KU*(Uвх1 - Uвх2), Uвх1- напряжение входного сигнала,
Uвх2 = Uвых* R1’/(R2 + R1’), где R1’= R1* Rвх / (R1 + Rвх).
Коэффициент усиления рассматриваемого усилителя равен
KUОСхх = Uвых / Uвх1 =
KU*(Uвх1- Uвых* R1’/(R2+R1’)) / Uвх1 =
KU*(1- KUОСхх * R1’/(R2+R1’)).
Отсюда
KUОСхх(1/ KU + R1’/(R2+R1’))= 1 и KUОСхх=1/(1/ KU + 1/(1+R2/ R1’))
или
.
Ранее было получено для идеального ОУ KUОСхх = (1 + R2 / R1). Известные значения KU, R2, R1, Rвх позволяют оценить погрешность расчетов по приближенной формуле. Погрешность мала и формулы совпадают, если KU>> 1 + R2 / R1 и Rвх >>R1. Отсюда следуют практические рекомендации по выбору сопротивлений резисторов R2 и R1 по известным параметрам ОУ.
|
|
|
Другой пример связан с напряжением смещения. При изучении передаточной характеристики ОУ по неинвертирующему входу (рис.9.4) было получено смещение U вх,ср = 19 мкВ. Это напряжение на входе ОУ приводит к появлению постоянной составляющей напряжения на выходе и способно уменьшить динамический диапазон усилителя.
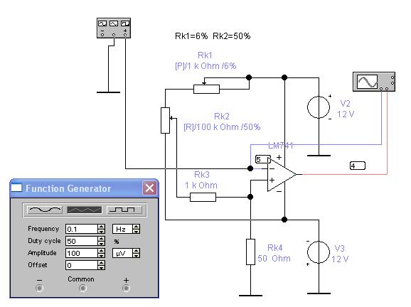
Если эти последствия нежелательны, то можно уменьшить напряжение смещения дополнительными делителями, как на рис. 9.17.

Рис.9.17. Схема компенсации напряжения смещения.
В этой схеме резисторы Rk1…Rk4 создают на неинвертирующем входе дополнительное постоянное напряжение, противоположное напряжению смещения. Для получения компенсации переменными резисторами Rk1 и Rk2 производят регулировку до отсутствия напряжения на выходе при нулевом напряжении на входе. При этом передаточная характеристика (рис.9.18) проходит через точку Uвх=0, Uвых=0.

Рис. 9.18. Передаточная характеристика ОУ с компенсацией напряжения смещения.
Отрицательная обратная связь (ООС) уменьшает коэффициент усиления и, следовательно, влияние напряжения смещения. Поэтому в усилителях с ООС по постоянной составляющей можно мириться с наличием напряжения смещения.






