Основой всех современных цифровых мультиметров является интегральный АЦП напряжения. Одним из первых таких АЦП, пригодных для построения недорогих портативных измерительных приборов, был преобразователь на микросхеме ICL71O6, выпущенной фирмой MAXIM. На рис. 14.7 приведен внешний вид АЦП с указанием выводов. Для каждого десятичного разряда показаний (единицы, десятки, сотни, и тысячи) АЦП имеет выходы для семисегментных цифровых дисплеев (A,B.C,D,E,F,G) для индикации результатов в любом режиме измерений.

Рис.14.7.
На основе этого АЦП было разработано несколько удачных недорогих моделей цифровых мультиметров 830-й серии, таких как М830В, М830, М832, М838. В настоящее время эта серия приборов является самой распространенной и самой повторяемой в мире.
Ее базовые возможности:
-измерение постоянных и переменных напряжений до 1000 В (входное сопротивление 1 МОм),
-измерение постоянных токов до 10 А,
-измерение сопротивлений до 2 МОм,
-тестирование диодов и транзисторов.
Кроме того, в некоторых моделях есть режим звуковой «прозвонки» соединений, измерения температуры с термопарой и без термопары, генерации меандра частотой 50...60 Гц или 1 кГц.
|
|
|
Ниже на рисунках ниже приведены схемы, поясняющие принцип действия мультиметра в различных режимах измерения.

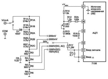
Рис. 14.8. Упрощенная схема мультиметра в режиме измерения напряжения
Здесь (рис. 14.8) показано, что входное устройство содержит делители напряжения с переключателями, которые позволяют установить необходимый предел измерения и диод для преобразования переменного напряжения в постоянное. Мультиметр имеет дисплей, включенный на схеме в блок АЦП.
При измерении постоянного напряжения входной сигнал подается на цепочку резисторов R1...R6, с выхода которой через переключатель (по схеме 1-8/1... 1-8/2) подается на защитный резистор R17. Этот резистор, кроме того, при измерениях переменного напряжения вместе с конденсатором СЗ образует фильтр нижних частот. Далее сигнал поступает на прямой вход микросхемы АЦП, вывод 31. Инверсный вход микросхемы соединен с общем выводом 32–и отрицательным полюсом источником стабилизированного напряжения 3 В.
При измерениях переменного напряжения оно сначала выпрямляется однополупериодным выпрямителем на диоде D1. Резисторы R1 и R2 подобраны таким образом, чтобы при измерении синусоидального напряжения прибор показывал правильное значение. Защита АЦП обеспечивается делителем R1...R6 и резистором R17.
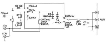
В режиме измерения постоянного тока (рис. 14.9) входная цепь (шунт для преобразования тока внапряжение) образована резисторами R8, R7 и R6, коммутируемыми в зависимости от диапазона измерения. Напряжения с этих резисторов через R17 подается на вход АЦП, и результат выводится на дисплей. Защита АЦП обеспечивается диодами D2, D3 (в некоторых моделях могут не устанавливаться) и предохранителем F.
|
|
|

Рис. 14.9. Упрощенная схема мультиметра в режиме измерения тока
При измерении больших токов до 10А используется шунт из провода, который соединяет гнезда «10А» и «COM» мультиметра.

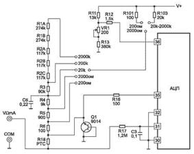
Рис. 14.10. Упрощенная схема мультиметра в режиме измерения сопротивления.
На схеме рис. 14.10 видно, что опорный резистор Roп (резисторы R1…R6, R18) и измеряемый резистор Rx (включается к гнездам VΩmA и COM) соединяются последовательно с источником V+ через резисторы R101 и R103. Это можно принять, если учесть, что токи входов АЦП 35, 36, 30 и 31 пренебрежимо малы. Поэтому отношение U RX/URОП = Rx / Roп. Напряжение U RX подается на вход 31 АЦП для последующего преобразования и измерения. Резисторы R101 и R103 включены для установки требуемого тока (переключение пределов измерения). Защита АЦП обеспечивается терморезистором R18, транзистором Q1 в режиме стабилитрона и резисторами R35, R16 и R17 на входах 36, 35 и 31 АЦП.






