





Пример 2.
X={2, 3}, Y={3, 4, 5}.
X ´ Y= {(2, 3), (2, 4), (2, 5), (3, 3), (3, 4), (3,5)}.
R1 –”X<Y” R1= {(2, 3), (2, 4), (2, 5), (3, 4), (3, 5)}
R2 –”X³Y” R2= {(3,3)}
R3 –”X>Y” R3= {Æ}
Способы задания соответствий
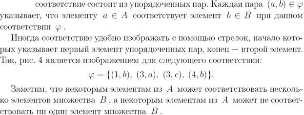
1. Любое соответствие может быть задано в виде списка, элементами которого являются пары, определяемые этим соответствием.
Пример.
A={2,3,5,7};
B={24,25,26};
A´B={(2,24),(2,25),(2,26),(3,24),(3,25),(3,26),(5,24),(5,25),
(5,26),(7,24),(7,25),(7,26)}
RÍA´B
R —“быть делителем”,
R= {(2,24),(2,26),(3,24),(5,25)}
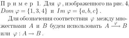
2. Соответствие между двумя множествами может быть задано с помощью матрицы.
RÍX´Y
| X|=n, |Y|=m.
n – количество строк,
m – количество столбцов.
Ячейка (i,j) матрицы соответствует паре (xi,yj) элементов, где xiÎX, a yjÎY.
В ячейку (i,j) помещается 1, если (xi,yj)ÎR.
В ячейку (i,j) помещается 0, если (xi,yj)ÏR.
Пример.
X ={2,3,5,7};
Y ={24,25,26};
R — “быть делителем”
R={(2,24),(2,26),(3,24),(5,25)}

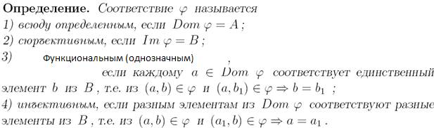
3. Соответствие R на множествах X и Y может быть задано графически.
Если пара (xi,yj) принадлежит соответствию R, соединяем изображенные точки xi, yj линией, направленной от первого элемента пары ко второму.
|
|
|
Направленные линии, соединяющие пары точек, называются дугами, а точки, обозначающие элементы множеств – вершинами графа.
Пример.
X ={2,3, 5, 7}; Y ={24,25,26}.
R — “быть делителем”;
R={(2,24),(2,26),(3,24),(5,25)}.
















Часто под термином «функция» понимается числовая функция; то есть функция которая ставит одни числа в соответствие другим.








