Все тракты этих ТА собраны на электронных компонентах. При этом снижается себестоимость каждого тракта и значительно возрастают их функциональные возможности. Рассмотрим назначение основных трактов электронных ТА (рис. 6).

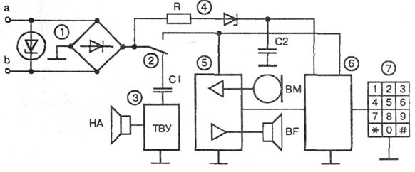
Рис.6. Структурная схема электронного ТА
1 - устройство защиты от перенапряжений и обеспечения независимой полярности; 2 -переключатель режима; 3 - тональное вызывное устройство; 4 - устройство питания схемы управления; 5 - разговорный тракт; 6 - схема, обеспечивающая набор номера и управление схемой ТА; 7 - наборная тастатура
Устройство защиты от перенапряжений и обеспечения независимой полярности должно выполнить функции защиты всех последующих устройств ТА от возможного попадания на абонентскую линию напряжения сети переменного тока 220 В или воздействия на АЛ высоковольтных грозовых разрядов. Реализовать эту функцию могут диоды, включенные встречно-параллельно, стабилитроны, варикапы, газовые разрядники.
Функцию обеспечения независимой полярности питания ТА от полярности проводов АЛ обеспечивает диодный мост.
|
|
|
Переключатель режима обеспечивает подключение к АЛ либо ТВУ (режим ожидания вызова или отбоя), либо остальных устройств ТА (режимы набора номера или разговора).
Тональное вызывное устройство преобразует вызывной сигнал, поступающий от АТС (переменный ток с частотой 17...50 Гц) в акустический сигнал типа «трель». Этот сигнал обычно двух- или трехчастотный. В некоторых моделях современных ТА пользователь может сам изменять тональность вызывного сигнала при помощи специального переключателя.
Устройство питания схемы управления в режиме ожидания вызова (отбоя). Ограничение тока в АЛ в этом режиме достигается либо включением в цепь высокоомного (до 10 МОм) резистора, либо использованием полевого транзистора. Преобразованное напряжение обеспечивает поддержание работы схемы управления и памяти как на запрограммированные номера (если в данной схеме они предусмотрены), так и на последний набранный номер.
Однако в более сложных и совершенных схемах электронных ТА, особенно в тех, где имеется жидкокристаллический дисплей, мощный громкоговоритель и другие сервисные элементы, используются дополнительные источники питания обычно в виде батареи из двух-трех сухих элементов типа R6 (АА) с суммарным напряжением 3...4,5 В и реже типа «Крона» с напряжением 9 В. В этом случае поддержание работы схемы управления и памяти обеспечивается за счет дополнительного источника, что следует учитывать при эксплуатации таких ТА.
Разговорный тракт должен обеспечить выполнение нескольких главнейших функций:
|
|
|
− организовать переход от двухпроводной АЛ к четырехпроводной схеме ТА;
− организовать преобразование звуковых колебаний в изменение электрического тока на передаче (микрофонная цепь) и обратное преобразование на приеме (телефонная цепь), обеспечив при этом нормальные показатели громкости (эквиваленты затухания) передачи и приема, а также наилучшую развязку этих цепей;
− обеспечить наиболее эффективное согласование схемы ТА с АЛ в диапазоне рабочих частот телефонной связи (0,3...3,4 кГц) при условии довольно большого разброса параметров АЛ, зависящих от ее протяженности и конструкции.
Ввиду того, что в электронных ТА совершенно не применяются угольные микрофоны, а в телефонной цепи чаще всего используются малогабаритные электродинамические громкоговорители, то обязательными элементами разговорных узлов становятся усилители передачи (микрофонный) и приема (телефонный).
Наличие усилителей, имеющих к тому же общий источник питания, налагает на противоместную схему дополнительные требования по развязке цепей приема и передачи во время разговора.






