Двухтактные транзисторные каскады находят самое широкое применение в усилителях мощности. Рассмотрим принципиальную схему двухтактного трансформаторного усилителя мощности, рис.10.2
В отличие от резисторного каскада трансформаторное включение позволяет объединить нагрузку плеч. Из-за большого разброса параметров каскады с общей эмиттерной стабилизацией R5 получается ассиметрия плеч. Поэтому для симметрирования плеч в цепи эмиттеров каждого транзистора обычно включают подстроечные небольшие резисторы Rэ1 и Rэ2.

Рис.10.2. Двухтактный трансформатор усилителя мощности.
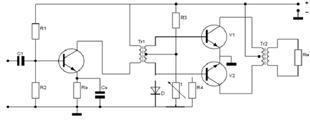
В качестве фазоинверсной схемы на входе двухтактного усилителя мощности может быть использован трансформатор с заземленной средней точкой во вторичной обмотке. В этом случае принципиальная схема двухтактного усилителя имеет следующий вид, рис.10.3.

Рис.10.3. Выходной каскад с согласующим трансформатором.
В этой схеме используется два трансформатора: Тр.1 – согласующий, Тр.2 – выходной. Применение согласующего трансформатора позволяет объединить делители для подачи смещения. В режиме В использование эмиттерной стабилизации приводит к дополнительным нелинейным искажениям, поэтому в этой схеме используется температурная стабилизация.