Специальные элементы цифровых устройств
В цифровой технике для выполнения обеспечивающих функций, например, формирования временных интервалов, увеличения и уменьшения длительности импульсов, согласования (преобразования) уровней и т. п. Применяются специальные элементы. Как правило, их стремятся выполнить с применением логических элементов. Для некоторых, наиболее часто используемых выпускаются микросхемы. В этой главе будут рассмотрены некоторые из них.
Автоколебательные генераторы используются в последовательностных цифровых устройствах для формирования временных интервалов, тактовых частот и т. п. Наиболее распространены генераторы, выполненные в виде мультивибратора на логических элементах с резисторно-емкостными обратными связями.
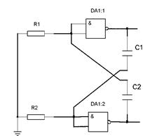
Рассмотрим простейшую схему симметричного мультивибратора, выполненную на двух ТТЛ ЛЭ И-НЕ. Его схема представлена на рис. 6.1.

Рис. 6.1. Схема электрическая принципиальная симметричного мультивибратора
Резисторы R1, R2 и конденсаторы C1, C2 являются время задающей цепью (ВЗЦ). При работе мультивибратора в авто колебательном режиме инверторы DA1:1 и DA1:2 поочередно находятся в единичном и нулевом состояниях. Время пребывания инверторов в нулевом или в единичном состояниях определяется временем заряда одного из конденсаторов. Если DA1:1 находится в единичном (
), а DA1:2 – в нулевом состояниях(
) (t=0 на рис. 6.2), то конденсатор C1 заряжается током, протекающим через выходную цепь DA1:1 и резистор R2.
|
|
|

Рис. 6.2. Временные диаграммы напряжений мультивибратора
По мере заряда конденсатора входное напряжение
на входе DA1:2 уменьшается по экспоненциальному закону с постоянной времени
, стремясь к нулевому значению. Когда оно достигнет порогового значения
, ниже которого начинается увеличение выходного напряжения DA1:2, в мультивибраторе развивается регенеративный процесс, при котором состояния элементов DA1:1 и DA1:2 изменяются на противоположные (
на рис. 6.2). Скачкообразное уменьшение выходного напряжения (
) вызывает уменьшение входного напряжения
, что приводит к быстрому разряду конденсатора C1 через открытые защитные диоды, подключенные параллельно входам внутри микросхемы, а затем его перезаряду входным вытекающим током DA1:2 и резистор R2. Входное напряжение
при этом возрастает до значения
, определяемого моментом окончания процесса заряда конденсатора C2 в противоположной ветви мультивибратора (
на рис. 6.2). Таким образом процессы периодически повторяются и на выходах DA1:1 и DA1:2 формируются два изменяющихся в противофазе импульсных напряжения с длительностями
и
.
Количественный анализ работы мультивибратора производится при принятой аппроксимации реальных проходных характеристик ТТЛ ЛЭ (рис. 6.3).
|
|
|

Рис. 6.3. Диаграммы работы мультивибратора
Так как на протяжении всего времени заряда конденсатора С2(С1) и перезаряда конденсатора С1(С2) ЛЭ DA1:1(DA1:2) должен находиться в единичном состоянии, его входное напряжение
(
) не должно превышать порогового уровня
, следовательно, сопротивления время задающих резисторов R1, R2 должно быть достаточно малым. При этом нужно выполнить условие
, где
- входное сопротивление ЛЭ. При этом рабочие точки обеих ЛЭ оказываются на динамических участках передаточных характеристик и, даже небольшое различие в коэффициентах передачи ЛЭ приводит к одному из квазиустойчивых состояний, когда на выходе одного устанавливается высокий уровень напряжение, а на выходе второго низкий. Режим самовозбуждения при этом будет мягким, т. е. после включения источника питания мультивибратор всегда переходит в автоколебательный режим (в отличие от жесткого, когда на обеих выходах после включения питания может оказаться или высокий или низкий уровень и самовозбуждение становится невозможным). Входное напряжение, например
при перезаряде конденсатора С1 с постоянной времени
, где
- сопротивление параллельно включенных R2 и входного сопротивления ЛЭ, после запирания защитного диода изменяется по закону
.
Если за время
, где
- временной интервал, определяемый ВЗЦ R2, С2, напряжение
превысит значение
, то произойдет искажение формы импульса выходных сигналов, причем тем сильнее чем больше это напряжение превышает
. Для устранения искажения необходимо чтобы входное напряжение не превышало пороговое. Длительность выходных импульсов определяется следующими приближенными формулами:

Скважность генерируемых импульсов определяется по формуле:

Рассмотренная схема мультивибратора используется редко потому, что требует тщательного подбора резисторов R1 и R2 для получения с одной стороны мягкого режима самовозбуждения, а с другой стороны неискаженной формы выходных импульсов.
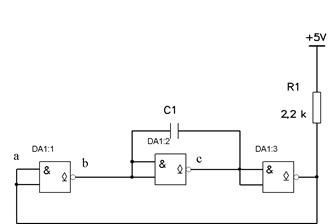
На практике наиболее часто используется схема мультивибратора, приведенная на рис. 6.4.
В данной схеме используются ЛЕ И-НЕ с открытым коллектором, например К555ЛА8. Временные диаграммы работы этого устройства в точках a, b, c представлены на рис. 6.5.
При наличии низкого уровня на входе а происходит разряд конденсатора С1 через цепь, образованную частично открытым выходным каскадом DA1:2 и входную цепь этого же элемента (выходной каскад находится в частично открытом состоянии
потому, что ток разряда С1 создает отрицательную обратную связь). По достижении
входным напряжением DA1:3
, начинается процесс регенерации. При этом на
выходе DA1:3 устанавливается высокий уровень напряжения, а на выходе DA1:1 низкий и

Рис. 6.4. Схема мультивибратора на ЛЭ

Рис. 6.5. Временные диаграммы работы мультивибратора
начинается перезаряд С1 через открытый транзистор выходного каскада DA1:1 и входную цепь DA1:3. Временные характеристики этого мультивибратора определяются входными токами ЛЭ и величиной емкости С1.
Например, для ТТЛ микросхем типа К155ЛА8 частота генерируемых импульсов может быть рассчитана по формуле:
,
где С – емкость время задающего конденсатора в микрофарадах.
Скважность выходных импульсов примерно равна двум. Применение в такой схеме ЛЭ с полным выходом недопустимо потому, что в этом случае при перезаряде конденсатора С через верхние транзисторы выходного каскада протекает недопустимо большой ток, существенно увеличивающий потребляемую мощность и могущий привести к выходу из строя выходного каскада. Следует отметить, что рассмотренные схемы мультивибраторов не отличаются высокой стабильностью и используется там, где допустимая погрешность частоты составляет ~ 10% от среднего значения. Это обстоятельство обусловлено существенной зависимостью входных токов ЛЭ от температуры.
|
|
|
Учитывая вышеизложенное, в устройствах, где требуется высокая точность отсчета временных интервалов используются генераторы импульсов с использованием кварцевых или пьезоэлектрических резонаторов во времязадающих цепях.
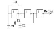
Для этого нужно кварцевый резонатор включить в цепь обратной связи. Схема мультивибратора с кварцевой стабилизацией частоты приведена на рис. 6.6.
При применении такой схемы кварцевого генератора следует учитывать, что кварцевый резонатор в ней работает на частоте последовательного резонанса. В схеме мультивибратора кварцевый резонатор используется в качестве узкополосного

Рис 6.6. Схема мультивибратора с кварцевой стабилизацией частоты.
фильтра в цепи обратной связи.
Эквивалентная схема кварцевого резонатора приведена на рис. 6.7 а, а характеристика зависимости сопротивления от частоты - на рис. 6.7 б.


Рис. 6.7. а - эквивалентная схема кварцевого резонатора; б - зависимость сопротивления кварцевого резонатора от частоты.
Обычно разность частот последовательного и параллельного резонансов составляет около 1 килогерца. В схеме мультивибратора возможно самовозбуждение генератора на частоте, далеко отстоящей от резонансной частоты кварцевого резонатора. Это обуславливается ёмкостью кварцедержателя, поэтому в схеме мультивибратора необходимо предусматривать специальные меры для борьбы с этим явлением:
- использование индуктивности, подключенной параллельно кварцевому резонатору, такой величины, чтобы резонансная частота контура, образованная этой индуктивностью и емкостью кварцедержателя, была близка к частоте последовательного резонанса;
- использование кварцевых резонаторов специальной конструкции с малой емкостью кварцедержателя (в практике используется наиболее часто).
Относительная стабильность частоты колебаний, вырабатываемых такой схемой существенно выше по-сравнению с ранее рассмотренным R-C мультивибратором и составляет ~
%. Иногда вместо кварцевых резонаторов используют более дешевые пъезокерамические резонаторы, имеющие на порядок худшую стабильность.
|
|
|






