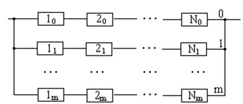
Рассмотрим систему с общим нагруженным резервом (рис.13).
Основная подсистема состоит из N элементов, включенных последовательно. К этой подсистеме постоянно подключены параллельно m аналогичных подсистем, выполняющих одни и те же функции. Заданная наработка t. Вероятность безотказной работы i -го элемента каждой из подсистем Pi(t). Все подсистемы равнонадежны.

Рис.13. Система с общим нагруженным резервом.
Определим показатели надежности такой системы.
Вероятность безотказной работы одной подсистемы (все они одинаковы)
(71)
Вероятность отказа одной подсистемы
(71.1)
Очевидно, резервированная система откажет, если за время t откажут все подсистемы. Учитывая это и принимая во внимание (71.1) получим формулу для определения вероятности безотказной работы системы с кратностью резервирования m.
(72)
При экспоненциальном законе надежности элементов интенсивность отказов каждой из подсистем

Следовательно, из выражения (72) получим
(73)
Для дублированной системы, т.е. для m=1, имеем
(74)
Средняя наработка до отказа системы с m – кратным нагруженным резервом
(75)
Выполнив интегрирование, получим (без доказательства):
(76)
Так как средняя наработка до отказа одной подсистемы

то средняя наработка до отказа резервированной системы
. (77)
Выигрыш в надежности по средней наработке до отказа, получаемый при резервировании,
(78)
увеличивается с ростом m, но незначительно.
Эффективность резервирования этого способа мала. С практической точки зрения целесообразно выбрать m=1, при этом выигрыш VT=1,5.
Задание: Рассчитать количественные характеристики для N=2, m=1.
Варианты:
· l1=0.01, l2=0.03;
· Тср1=100 час., Тср2=50 час.






