План
1. Показники якості радіотракту.
2. Показники якості після детекторної частини.
ЛІТЕРАТУРА
1. Головин О.В. Радиоприемные устройства. М. Высшая школа, 1987, §2.3-§2.6
2. Уваров Р.В., Хиленко В.И. Радиоприемные устройства. М. Радио и связь, 1989, §1.4
Для якісного виконання заданих функцій радіоприймач повинен відповідати певним технічним вимогам: діапазону робочих частот; чутливості; вибірності; смузі пропускання; вихідній потужності; динамічному діапазону; якості відтворення сигналу; завадостійкості і іншим.
Діапазон робочих частот. Смуга частот, в межах якої приймач може перестроюватися на будь-яку задану частоту, зберігаючи при цьому в допустимих межах основні параметри, називається діапазоном робочих частот приймача. В приймачі може бути один або декілька діапазонів.
Чутливість. Чутливістю називається здатність приймача забезпечити нормальний прийом слабих сигналів. Оцінюється чутливість найменшим сигналом в приймальній антені, при якому нормально працює відтворюючий пристрій. Вимірюють чутливість по напрузі і по потужності сигналу в антені або по напруженості поля сигналу в місці прийому.
|
|
|
Чутливість приймача залежить від його коефіцієнта підсилення і внутрішніх шумів. Чутливість залежить також від ширини смуги пропускання, виду коливань, нелінійних спотворень і т.д. В зв’язку з цим розрізняють обмежену підсиленням, реальну і граничну (порогову) чутливість.
Чутливість обмежена підсиленням (лінійного тракту, до детектора), характеризує приймачі, які приймають достатньо великі сигнали і тому їм не потрібно великого підсилення. Вона визначається при заданій потужності на виході приймача. В цих умовах завади мало впливають на якість прийому.
Реальна чутливість визначається мінімальною Е.Р.С. (або потужністю) сигналу на вході, який забезпечує на виході нормальну вихідну потужність при заданому співвідношенні сигнал/шум на виході приймача. Реальна чутливість визначається підсиленням всіх трактів приймача і рівнем власних шумів. Але для порівняння приймачів з різними трактами підсилення і відтворюючими пристроями вона не вигідна. Тому користуються поняттям граничної (порогової) чутливості.
Гранична (порогова) чутливість визначається найменшою Е.Р.С. (або потужністю) сигналу на вході, при якій на виході лінійної частини приймача (до детектора) потужність сигналу рівна потужності власних шумів приймача.
Вибірність (селективність). Здатність радіоприймача виділяти в місці прийому сигнал із сукупності електромагнітних коливань називається вибірністю. Розрізняють декілька видів вибірності: просторова, часова, амплітудна. В сучасних радіоприймачах завжди використовується частотна вибірність.
|
|
|
Частотною селективністю називається здатність приймача виділяти сигнал заданої несучої частоти із коливань з різними несучими частотами. Розрізняють односигнальну селективність і багатосигнальну селективність.
Смуга пропускання. Смугою пропускання називається смуга радіочастот, на границях якої коефіцієнт підсилення радіоприймача від входу до детектора зменшується по відношенню до максимального значення у встановлену кількість раз, як правило 0,7. Ця смуга називається абсолютною смугою пропускання.
Динамічний діапазон. Діапазон зміни амплітуд вхідного сигналу, при якому забезпечується нормальна якість прийому, називається динамічним.
D= 20lg(Uвхmax/ Uвхmin)
Якість відтворення сигналу. Зміна форми вихідного сигналу в порівнянні з формою вхідного сигналу, яка викликає погіршення якості відтворення переданого повідомлення називається спотворенням. Розрізняють лінійні і нелінійні спотворення.
Лінійні спотворення виникають внаслідок інерційності лінійних кіл, коефіцієнт передачі яких залежить від частоти. Нелінійні спотворення виникають через нелінійність вольт-амперної характеристики елементів радіоприймача. До лінійних відносяться амплітудно-частотні (або частотні) і фазочастотні (фазові) спотворення.
Частотними називають спотворення форми сигналу, які виникають внаслідок неоднакового підсилення приймачем окремих складових спектру сигналу. Оцінюють частотні спотворення по амплітудно-частотній характеристиці (АЧХ).
Фазочастотні спотворення - зміни форми сигналу на виході приймача, які виникають внаслідок неоднакової затримки складових сигналу. Оцінюються ці спотворення по фазочастотній характеристиці.
Перехідні спотворення. Відіграють велику роль в приймача імпульсних сигналів. Спотворення сигналу, викликані перехідними процесами, називаються перехідними.
Нелінійні спотворення – це спотворення форми прийнятого сигналу внаслідок появи на виході приймача нових гармонічних складових, яких не було в переданому повідомленні. Вони виникають через нелінійність вольт-амперних характеристик електронних приладів.
Ступінь нелінійних спотворень оцінюють коефіцієнтом гармонік Кг, який представляє собою відношення діючих значень амплітуд всіх вищих гармонічних складових до діючого значення амплітуди основної частоти (або першої гармоніки):

де U1, U2,U3... Un амплітуди гармонічних складових.
Допустимий коефіцієнт гармонік залежить від призначення приймача.
Завадостійкість – це здатність приймача забезпечити якісний прийом сигналів при дії різних завад.
Шуми. Шумом називають електричні коливання, в яких є нескінченна кількість складових з частотами від нуля до нескінченості. Причиною виникнення шумів є тепловий рух вільних електронів в провідниках, а також флуктуація носіїв електричних зарядів в електронних приладах. В радіоприймальних пристроях джерелами шумів є антена і елементи приймача – резистори, коливальні контури, електронні прилади. Шуми, які виникають в елементах приймача називаються власними шумами приймача.
Найбільший вплив на рівень шуму на виході мають шуми першого каскаду і вхідного кола.
Розділ 2. ТРАКТИ РАДІОЧАСТОТИ
Лекція №5 Вхідні кола.
План
1. Класифікація і характеристики вхідних кіл.
2. Способи перекриття діапазону частот.
3. Схеми вхідних кіл.
ЛІТЕРАТУРА
1. Головин О.В. Радиоприемные устройства. М. Высшая школа, 1987, §8.1-§8.3
2. Уваров Р.В., Хиленко В.И. Радиоприемные устройства. М. Радио и связь, 1989, §2.1- §2.8
Вхідним колом називають електричне коло, яке зв’язує антену з входом першого каскаду радіоприймача.
Вхідні кола призначені для узгодження антени з фідером і для передачі енергії, що наводиться в антені до входу першого підсилюючого приладу. Крім того вхідні кола здійснюють попередню селекцію вхідного сигналу від завад. Вхідне коло представляє собою коливальну систему, зв’язану з антеною і першим каскадом радіоприймача елементами зв’язку.
|
|
|
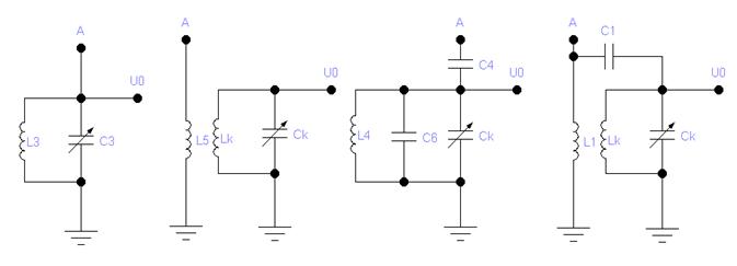
Вхідні кола класифікують по кількості коливальних контурів, по виду антен, по способу з антеною. По виду антен вхідні кола можуть бути з зовнішньою антеною і з вмонтованою антеною. Найбільш часто вхідне коло містить один коливальний контур. Двоконтурні і багатоконтурні кола використовують коли треба забезпечити високу вибірність.
![]() | |||
![]() | |||
Вхідне коло
![]() |

Рисунок 5.1. Структурна схема вхідного кола радіоприймача.
По способу зв’язку антени з вхідним колом розрізняють вхідні кола з ємнісним зв’язком, індуктивним зв’язком, комбінованим зв’язком і безпосереднім зв’язком. 
а) б) в) г)
Рисунок 5.2. Схеми зв’язку вхідного кола з антеною.
На рисунку 5.2 зображено найпоширеніші види зв’язку антени з вхідним колом: а) безпосередній; б) індуктивний; в) ємнісний; г) комбінований.
В деяких випадках у вхідне коло включають додаткові фільтри, призначені для ослаблення завад на проміжній частоті.
Основними показниками якості вхідних кіл є: коефіцієнт передачі по напрузі або по потужності, смуга пропускання, вибірність або коефіцієнт вибірності, діапазон робочих частот, коефіцієнт перекриття діапазону. Крім вказаних вхідні кола можуть характеризуватись і іншими показниками в залежності від виду і призначення радіоприймального пристрою.
Коефіцієнт передачі по напрузі це відношення напруги сигналу на вході першого каскаду приймача Uвх1 до ЕРС сигналу в антені ЕА: К0 = Uвх1/ ЕА. Коефіцієнт передачі по потужності – відношення потужності на вході першого каскаду Рвх до потужності сигналу в антені. Кр = Рвх/РА.
Коефіцієнт вибірності показує, в скільки раз коефіцієнт передачі К0 на резонансній частоті f0 вхідного кола більший його значення на будь-якій іншій частоті f при розстройці ∆f=f0-f.
|
|
|
δ = К0/К∆f
Коефіцієнт перекриття діапазону – відношення максимальної частоти настройки f0мах до мінімальної f0мін.
Смуга пропускання вхідного кола – це смуга частот в межах якої зміна коефіцієнта передачі по напрузі К0 не перевищує заданого значення. Звичайно смугу пропускання визначають на рівні 0,7 від максимального значення коефіцієнта передачі по напрузі.
Способи перекриття діапазону частот.
Настройка приймача на потрібну частоту в межах діапазону проводиться зміною резонансної частоти контуру. В залежності від призначення приймачі бувають з змінною в широкому діапазоні частот, дискретною і постійною настройками. Плавна перестройка приймача на потрібну частоту здійснюється зміною ємності коливального контуру (або індуктивності).
Дискретна перестройка може здійснюватися двома способами: стрибкоподібним переключенням конденсаторів; плавною зміною ємності конденсатора.
Вхідне коло з електронною настройкою.
Перестройку вхідного кола можна здійснювати електронним способом з допомогою варикапа. Сучасні варикапи дозволяють здійснювати десятикратну зміну ємності контуру.
Перевагами електронної настройки є висока швидкість, відсутність механічних контактів, простота реалізації автоматичного і дистанційного управління, малі габаритні розміри. Але електронна перестройка має і недоліки: залежність настройки контуру від амплітуди вхідної напруги і можливість самозбудження вхідного кола.
Способи переключення діапазонів.
В сучасних радіоприймачах переключення діапазонів здійснюється механічним і електронним способом а також з допомогою електромагнітних реле. Найбільш простий спосіб – механічний з допомогою перемикачів. Але надійність при цьому низька і важко здійснити автоматичну настройку і дистанційне керування.
Лекція №6 Вхідні кола метрового, дециметрового і сантиметрового діапазону хвиль.
План
1. Вхідні кола на коаксіальних лініях.
2. Вхідні кола на смугових лініях.
3. Вхідні кола на об’ємних резонаторах.
ЛІТЕРАТУРА
1. Головин О.В. Радиоприемные устройства. М. Высшая школа, 1987, §8.6
2. Уваров Р.В., Хиленко В.И. Радиоприемные устройства. М. Радио и связь, 1989, §2.11- §2.12
При роботі на частотах нижче 100МГц контур вхідного кола реалізується на зосереджених LC-елементах. На частотах вище 300 МГц котушка індуктивності контуру вироджується в один неповний виток, а потрібна ємність стає спів мірною з вхідною ємністю транзистора разом з ємністю монтажу; контур перетворюється у відрізок лінії. Тобто, в діапазонах довжин хвиль коротше 1 м в якості коливального контуру використовуються кола із розподіленими параметрами.
Вхідні кола на коаксіальних лініях.
В діапазоні дециметрових хвиль використовуються відрізки коротко замкнутих коаксіальних ліній. Жорстка коаксіальна лінія представляє собою дві труби, вставлені одна в одну, із спільною віссю симетрії. Для зниження втрат труби виготовляються із хороших провідникових матеріалів. Довжину труби змінюють з допомогою коротко замикаючого поршня. Гнучкі коаксіальні лінії складаються із одножильного або багатожильного внутрішнього провідника і зовнішньої металевої оболонки. В залежності від довжини коаксіальна лінія може представляти індуктивність або ємність.
Коливальний контур вхідного кола часто утворюється відрізком коаксіальної лінії і ємністю Сн рівною сумі вхідної ємності підсилювального елемента (ПЕ) наступного каскаду і ємності монтажу; зв’язок контуру з антеною в цьому випадку звичайно автотрансформаторний. Резонанс в контурі забезпечується підбором довжини коаксіальної ліній або підбором Сн. (рис.6.1).
Від антени
![]() |
КЗ
![]() | |||
![]() |
Сн
Рисунок 6.1. Вхідне коло на коаксіальних лініях.
Вхідні кола на смугових лініях. Смугові лінії передачі представляють собою металічні плоскі провідники (смужки певних розмірів і форми) розміщені на шарі діелектрика. В якості діелектриків використовуються полімери і кераміка. З підвищенням діелектричної проникності діелектрика зменшуються геометричні розміри ліній в порівнянні із їхніми розмірами коли діелектриком є повітря. Це забезпечує суттєве зменшення габаритів і маси фільтрів на смугових лініях. Розрізняють несиметричні, симетричні, щілинні і компланарні смугові лінії. (Рис.8.24. Л.1.)
Симетрична смугова лінія містить центральний провідник, два симетрично розміщених відносно нього металізованих шари, нанесених на діелектричну основу. Симетричні смугові лінії мають хороше екранування від зовнішніх наводок.
Несиметрична смугова лінія: один провідник нанесений на діелектричну основу покриту з протилежної сторони тонким шаром металу.
Щілинна смугова лінія утворюється за рахунок вузького зазору (щілини) між двома провідниковими поверхнями нанесеними на одну сторону діелектрика. Компланарна смугова лінія представляє собою трьох провідну лінію, яка складається із центрального провідника відділеного вузьким зазором від розміщених з обох сторін екрануючих поверхонь.
Вхідні кола на об’ємних резонаторах. В діапазоні сантиметрових і більш коротких хвиль поряд із смуговими лініями використовуються об’ємні резонатори, які представляють замкнутий об’єм прямокутної або циліндричної форми. Резонатор виготовляється із хорошого провідника, внутрішні стінки, як правило, шліфуються. Розміри резонатора визначаються довжиною хвилі і діапазоном перестройки вхідного контуру. Зв’язок резонатора з вхідним і вихідним хвилеводами здійснюється з допомогою діафрагм, які визначають ступінь зв’язку.
Перестройку в невеликих межах в прямокутному резонаторі можна здійснити з допомогою зонда, що загвинчується. Значно простіше здійснити перестройку в циліндричному об’ємному резонаторі, який має високу добротність, повне екранування і простий у виготовленні. До недоліків об’ємних резонаторів відноситься значна маса і вартість.
Лекція №7 Підсилювачі високої частоти (ПВЧ).
План
1. Загальні відомості про ПВЧ
2. Класифікація і параметри ПВЧ.
3. Еквівалентні схеми.
ЛІТЕРАТУРА
1. Головин О.В. Радиоприемные устройства. М. Высшая школа, 1987, §5.1, §5.6,§5.8
2. Уваров Р.В., Хиленко В.И. Радиоприемные устройства. М. Радио и связь, 1989, §3.1- §3.2
Призначення і склад. Підсилювачами радіочастоти (ПРЧ) в радіоприймальних пристроях називають каскади, які здійснюють підсилення сигналів на їх частоті і забезпечують частотну вибірність. Для виконання заданих функцій ПРЧ повинен мати в своєму складі електронний прилад і вибіркову систему. В якості підсилювального елемента використовуються транзистори, інтегральні мікросхеми і інші прилади, в якості вибіркових систем – одиночні коливальні контури або системи зв’язаних контурів. Вибіркова система виконує роль навантаження електронного приладу. Його зв’язок з виходом підсилювального приладу і входом наступного каскаду виконується з допомогою кіл зв’язку (m1 і m2 ).
![]() | ![]() | ||||||
![]() | ![]() | ||||||
|
|
|
|
|
|
Міжкаскадне коло ![]() |
Підсилювач радіочастоти
![]() |
Рисунок 7.1. Структурна схема ПРЧ.
Вимоги. Так як ПРЧ включаються безпосередньо після вхідного кола і є першими каскадами приймача, їх власними шумами обмежується чутливість приймача. Для її підвищення ПРЧ повинні мати малі власні шуми і великий коефіцієнт підсилення по потужності.
ПРЧ разом із вхідним колом повинні забезпечити вибірність приймача по дзеркальному каналу, каналу проміжної частоти, а також по відношенню до сильних завад, що викликають нелінійні ефекти.
ПРЧ повинні забезпечити захист антени від проникнення в неї коливань гетеродина, які можуть створювати перешкоди сусіднім радіоприймальним пристроям.
Класифікація. Класифікують ПРЧ по таких основних ознаках:
по типу електронного приладу – транзисторні, параметричні, на ІМС і інші;
по способу включення електронного приладу – з спільним емітуючим виводом (емітером, витоком, катодом), з спільним керуючим електродом (базою, затвором, сіткою), з спільним вихідним електродом (колектором, стоком, анодом);
по виду зв’язку вибіркової системи з виходом підсилюючого елемента і входом наступного каскаду - з безпосереднім, трансформаторним, автотрансформаторним і ємнісним;
по кількості каскадів – одно каскадні і багато каскадні;
по виду навантаження підсилювального елемента – резонансні і аперіодичні.
Підсилювачі з навантаженням у вигляді коливального контуру називаються резонансними. Підсилювачі з резистивним навантаженням називаються аперіодичними і вибірності не забезпечують. Їх коефіцієнт підсилення менший, ніж в резонансних підсилювачів.
Основні параметри підсилювачів радіочастоти.
Підсилювачі радіочастоти характеризуються такими основними параметрами.
Коефіцієнт передачі по напрузі це відношення напруги сигналу на виході підсилювача Uвих до напруги на вході Uвх:
К = Uвих/ Uвх, КдБ =20lgUвих/ Uвх.
Для багато каскадного підсилювача загальний коефіцієнт підсилення
Кзаг=К1 К2...Кn, Кзаг.дБ=К1дБ + К2дБ+...+КnдБ.
При постійній настройці резонансного підсилювача його коефіцієнт підсилення залежить від частоти поданого на його вхід сигналу. Ця залежність виражається резонансною характеристикою. Коефіцієнт підсилення на резонансній частоті максимальний і називається резонансним.
Коефіцієнт передачі по потужності – відношення потужності на навантаженні підсилювача Рвих до потужності сигналу на вході Рвх:
Кр = Рвих/Рвх, КрдБ = 10lgРвих/Рвх.
В багато каскадному підсилювачі загальний коефіцієнт підсилення по потужності:
К Рзаг=КР1 КР2...КРn, К Рзаг.дБ=КР1дБ + КР2дБ +...+КРnдБ.
Вибірність ПРЧ визначається типом і параметрами вибірного кола навантаження електронного приладу. Вибірність оцінюється коефіцієнтом вибірності. Коефіцієнт вибірності показує, в скільки раз коефіцієнт передачі К0 на резонансній частоті f0 вхідного кола більший його значення на будь-якій іншій частоті f при розстройці ∆f=f0-f.
δ = К0/К∆f.
Вибірність багато каскадного підсилювача визначається добутком коефіцієнтів вибірності окремих каскадів.
δзаг=δ1 δ2…δn; δзаг дБ=δ1дБ +δ2дБ +…+δnдБ ;
Смуга пропускання– це смуга частот в межах якої зміна коефіцієнта передачі по напрузі К0 не перевищує заданого значення. Звичайно смугу пропускання визначають на рівні 0,7 (3дБ) від максимального значення коефіцієнта передачі по напрузі.
Спотворення в підсилювачі викликані вибірними колами і не лінійністю характеристики підсилювального приладу.
Стійкість роботи підсилювача – це здатність зберігати постійність основних параметрів при зміні умов роботи.
Лекція №8 Зворотні зв’язки (ЗЗ) в підсилювачах.
План
1. Загальні поняття про ЗЗ.
2. Класифікація ЗЗ по способу зняття і способу введення.
3. Вплив ЗЗ на показники якості підсилювачів.
ЛІТЕРАТУРА
1. Головин О.В. Радиоприемные устройства. М. Высшая школа, 1987, §3.2
Загальні поняття про ЗЗ. Зворотнім зв’язком називається такий електричний зв’язок між колами підсилювача, при якому частина енергії сигналу із його вихідних кіл передається в його вхідні кола. Кола зворотного зв’язку можуть спеціально створюватися в підсилювачі для покращення його властивостей, тобто бути корисними, і можуть виникати в результаті непередбачуваного або небажаного взаємозв’язку окремих його кіл. В цьому випадку зворотній зв’язок називається паразитним і, як правило, треба приймати міри по усуненню його впливу на параметри підсилювача. При введенні в підсилювач спеціальних кіл ЗЗ такий зв’язок називають зовнішнім, при ЗЗ, обумовленому властивостями ПЕ, його називають внутрішнім.
Напруга сигналу, що передається колом ЗЗ на вхід підсилювача, може відрізнятися від вхідної напруги фазовим зсувом. Якщо фазовий зсув малий і в результаті додавання сигналів від джерела сигналу і від кола ЗЗ відбувається збільшення напруги, то ЗЗ називають додатнім; якщо сигнали від джерела і кола ЗЗ відрізняються по фазі так, що напруга на вході підсилювача в результаті їх віднімання зменшується, то ЗЗ називають від’ємним.
Підсилювач із коефіцієнтом підсилення К охоплений ЗЗ, здійснюваним колом з коефіцієнтом передачі по напрузі β. Підсилювач із колом зворотного зв’язку утворює замкнутий контур, який називається петлею ЗЗ. В підсилювачі може бути одна або декілька петель ЗЗ. В першому випадку ЗЗ називають однопетлевим, в другому – багатопетлевим. Якщо всередині підсилювача з петлею ЗЗ є петлі, які охоплюють окремі каскади, їх називають місцевими петлями ЗЗ. Коефіцієнт передачі кола ЗЗ може не залежати від частоти, в цьому випадку кажуть про частотно-незалежний ЗЗ, в протилежному випадку ЗЗ називається частотно-залежним. ЗЗ широко використовуються в радіотехніці. Додатні ЗЗ в основному використовуються генераторах електричних коливань. В підсилювачах додатній ЗЗ погіршує більшість його параметрів. Від’ємний зворотній зв’язок (ВЗЗ) дозволяє покращити основні технічні показники підсилювачів: стабілізує підсилення, дозволяє отримати необхідні значення вхідного і вихідного опорів, знижує лінійні і нелінійні спотворення сигналу, розширює смугу пропускання.
|
Uвх Uвих
![]() | |||
![]() | |||
|
![]() | |||
![]() | |||
Рисунок 8.1. Структурна схема підсилювача із колом ЗЗ.
ЗЗ широко використовуються в радіотехніці. Додатні ЗЗ в основному використовуються генераторах електричних коливань. В підсилювачах додатній ЗЗ погіршує більшість його параметрів.
Від’ємний зворотній зв’язок (ВЗЗ) дозволяє покращити основні технічні показники підсилювачів: стабілізує підсилення, дозволяє отримати необхідні значення вхідного і вихідного опорів, знижує лінійні і нелінійні спотворення сигналу, розширює смугу пропускання. Але покращення показників підсилювача при введенні ВЗЗ досягається за рахунок зменшення коефіцієнта підсилення.
Способи зняття і введення ЗЗ. Коло ЗЗ може різними способами підключатися до входу і виходу підсилювача. По способу зняття розрізняють ЗЗ по напрузі і струму. По способу введення розрізняють послідовний і паралельний ЗЗ.
Таким чином розрізняють чотири основних варіанти підсилювачів з ЗЗ.
При послідовному зворотному зв’язку по напрузі (рис.8.2,а) коло ЗЗ підключене до виходу підсилювача паралельно до навантаження, а до входу підсилювача – послідовно з джерелом сигналу. При паралельному зворотному зв’язку по напрузі (рис.8.2,в) коло ЗЗ підключене до виходу підсилювача паралельно до його навантаження, а до входу підсилювача – паралельно до джерела сигналу. При паралельному зворотному зв’язку по струму (рис.8.2,а) коло ЗЗ підключене до виходу підсилювача послідовно з його навантаження, а до входу підсилювача – паралельно до джерела сигналу.
Можливі варіанти змішаних способів подачі і зняття ЗЗ.
Вплив ЗЗ на показники якості. Вплив ЗЗ на коефіцієнт підсилення.
Кзз = К/1- βК
Добуток βК характеризує підсилення вздовж всієї петлі ЗЗ і тому називається петлевим підсиленням. При негативному зворотному зв’язку:
Кзз = К/1+ βК
Сума 1+ βК називається глибиною ЗЗ.
|
|
|
|
Zдж ![]() | |||
![]() | |||
Zдж Zн Едж Zн
![]() | |||
![]() | |||
Едж
![]() |
а) в)
Zдж
|
|
![]() | |||||||||
![]() | ![]() | ||||||||
![]() | ![]() | ||||||||
Zдж Zн Едж Zн
|
|
Едж
Zзв Zзв
![]() |
б) г)
Рисунок 8.2. Способи зняття і введення ЗЗ.
Лекція №9 Підсилюючі пристрої і способи їх включення.
План
1. Способи включення підсилюючих елементів по змінному струму.
2. Способи живлення підсилюючих елементів по постійному струму.
ЛІТЕРАТУРА
1. Головин О.В. Радиоприемные устройства. М. Высшая школа, 1987, §3.3-§3.6
2. Уваров Р.В., Хиленко В.И. Радиоприемные устройства. М. Радио и связь, 1989, §3.3.
Підсилюючий каскад можна представити у вигляді чотириполюсника з двома вхідними і двома вихідними клемами. Основним елементом чотириполюсника є підсилюючий елемент який має три виводи. Тому він включається таким чином що один з його виводів є спільним для вхідного і вихідного кола. В залежності від того який із виводів електродів підсилювального елемента є спільним, розрізняють три схеми включення підсилювального приладу:
з спільним емітуючим електродом – емітером, витоком, катодом;
з спільним керуючим електродом – базою, затвором, сіткою;
з спільним вихідним електродом – колектором, витоком, анодом.
Схеми з спільним емітуючим електродом.(СЕ, СВ, СКд).
Характерною особливістю даної схеми є зміна полярності підсилюваних сигналів, тобто цей каскад є інвертуючим. Розглянута схема забезпечує одночасне підсилення і струму і напруги, найбільше підсилення по потужності, вхідний і вихідний опір мають середнє значення по відношенню до інших схем. Але підсилювачі по схемі СЕ мають найгірші частотні властивості і найбільші нелінійні спотворення.

Рисунок 9.1. Схема з спільним емітуючим електродом.
Схеми з спільним керуючим електродом.(СБ, СЗ, СС).(Рис.9.2)
Схема із спільним керуючим електродом використовується в радіоприймальних пристроях рідше. Основний недолік цієї схеми – низький вхідний опір (25-30 Ом). Вихідний опір каскаду великий. Схема має високу стабільність роботи і низькі нелінійні спотворення. Схема не інвертує вхідний сигнал. Дуже добре схема працює на високих частотах.

Рисунок 9.2. Схема з спільним керуючим електродом.
Схеми з спільним вихідним електродом.(СК, СС, СА).(Рис.9.3)

Рисунок 9.3. Схема з спільним вихідним електродом.
Підсилювач по цій схемі має великий вхідний опір і малий вихідний. Вихідна напруга має форму вхідної і майже рівна їй. Каскад із спільним емітером називають емітерним повторювачем. Такий підсилювач використовується для узгодження каскадів із високим вихідним опором і низьким вхідним опором.
В підсилювачах радіочастоти часто використовують безпосереднє з’єднання двох і більше одиночних підсилювальних приладів частіше одного типу. Найбільше поширення мають наступні схем: каскодна і каскадна. В першій підсилювальні прилади включені по різних схемах. В другій – по різних схемах.
Загальні відомості про кола живлення.
Стан транзистора при відсутності на його вході підсинюваного сигналу називається станом спокою. Постійні струми і напруги в колах транзистора, які відповідають стану спокою, називають струмами і напругами спокою; вони визначають на вхідній і вихідних характеристиках транзистора точку спокою. Для забезпечення потрібного режиму роботи на транзистор звичайно подають дві напруги: між емітуючим і керуючим електродом (зміщення) і між емітуючим і керованим електродом (вихідна постійна напруга). Потрібний режим роботи транзистора задається колами живлення. Джерело живлення може включатися або послідовно або паралельно з навантаженням (Рис.9.4). В першому випадку через навантаження проходить постійна і змінна складова вихідного струму транзистора; в другому – постійна складова вихідного струму не проходить через навантаження завдяки включенню розділюю чого конденсатора, а змінна складова не проходить через джерело живлення завдяки дросселю.

Рисунок 9.4. Способи живлення вихідного електрода.
Та частина кіл живлення, яка забезпечує подачу на транзистор напруги чи струму зміщення, називається колами зміщення. На практиці живлення всіх кіл транзистора здійснюється від одного джерела, тому що напруга живлення вихідного кола в багато раз більша напруги живлення, яку можна отримати з допомогою звичайних дільників.
Кола зміщення повинні забезпечити необхідну напругу зміщення і її полярність, а також утримувати положення точки спокою в необхідних межах при дії дестабілізуючих факторів. Якщо виконується тільки перша умова, то кола зміщення називаються нестабілізованими, а якщо обидві вимоги, то стабілізованими.
Нестабілізовані кола зміщення.
Зміщення фіксованим струмом бази (Рис.(9.5.а)
Опір RБ вибирається в багато раз більшим опору по постійному струму між колектором і базою транзистора, напруга UБЕ0 << Е. Тому
ІБ0= (Е-UБЕ0)/RБ≈Е/RБ

а) б)
Рисунок 9.5. Нестабілізовані кола зміщення.
Звідси видно, що струм бази практично не залежить від параметрів транзистора і визначається тільки напругою джерела живлення і опором RБ.
Зміщення фіксованою напругою UБЕ (Рис.9.5.б)
Напруга зміщення UБЕ забезпечується з допомогою дільника напруги RБ1 і RБ2 в колі бази.
Із схеми Рис.9.5.б Е =Ідл RБ2 + Ідл RБ1 + ІБ0 RБ1, де Ідл – струм дільника. Звідси Ідл = (Е- ІБ0 RБ1)/(RБ1 + RБ2). Оскільки Ідл RБ2 = Ідл RБ2, отримуємо
UБЕ0 = (Е- ІБ0 RБ1) RБ2/(RБ1 + RБ2).
При Ідл >> ІБ0 отримуємо UБЕ0 ≈ Е RБ2/(RБ1 + RБ2). Тобто зміщення залежить тільки від напруги джерела живлення і від опору дільника RБ1 RБ2.
На практиці нестабілізовані кола зміщення використовуються рідко, тому що не усувають довільних відхилень режиму роботи транзистора від заданого.
Стабілізовані кола зміщення.
Кола зміщення із температурною стабілізацією. В таких колах використовуються термокомпенсуючі елементи: терморезистори або напівпровідникові діоди (рис.9.6).

Рисунок 9.6. Кола зміщення із термостабілізацією.
В таких схемах можливе включення двох резисторів з різними температурними коефіцієнтами замість базового дільника. Замість одного діода можуть включатися два або три або стабілітрони. В підсилювачах в інтегральному виконанні широко використовують діодно-транзисторні структури.
Кола зміщення із від’ємним зворотнім зв’язком.

а) б)
Рисунок 9.7. Кола зміщення із зворотнім зв’язком.
Найпростіше коло стабілізації точки спокою з допомогою ЗЗ – коло колекторної стабілізації (Рис.9.7.а). Схема відрізняється від схеми зміщення фіксованим струмом бази тим, що верхній вивід резистора RБ підключений не до джерела живлення а до колектора транзистора. При такому включенні вводиться паралельний ЗЗ по напрузі.
Коло колекторної стабілізації просте і економне, але має обмежене застосування через зменшення вхідного опору і підсилення каскаду.
Більш високу стабільність робочої точки транзистора забезпечує коло емітерної стабілізації, найбільш поширене на практиці (ри.9.7.б). Стабілізація режиму роботи здійснюється завдяки послідовному ЗЗ по струму, отриманому при включенні в емітер ний провід транзистора резистора Rе. Для усунення ВЗЗ по змінному струму, який знижує коефіцієнт підсилення каскаду, резистор Rе шунтують конденсатором Се.
Лекція №10 Схеми підсилювачів радіочастоти.
План
1. Загальні відомості про підсилювачі радіочастоти (ПРЧ).
2. Схеми одно контурних підсилювачів радіочастоти.
ЛІТЕРАТУРА
1. Головин О.В. Радиоприемные устройства. М. Высшая школа, 1987, §5.4
2. Уваров Р.В., Хиленко В.И. Радиоприемные устройства. М. Радио и связь, 1989, §3.4, §3.5
Підсилювачі високої частоти в радіоприймачах використовуються як підсилювачі радіочастоти (ПРЧ) і підсилювачі проміжної частоти (ППЧ). В перших приймачах (прямого підсилення) використовувалися аперіодичні підсилювачі. Зараз, в основному, використовуються резонансні підсилювачі або вибірні чи селективні.
ПРЧ повинен без спотворень повідомлень передавати сигнал для наступної демодуляції і мати високу селективність для подавлення сигналів сторонніх станцій і інших завад.
Використовуються селективні підсилювачі (СП) перестроювані в діапазоні частот (звичайно ПРЧ) і на фіксованих частотах (звичайно ПРЧ). Останні виконуються або з селекцією розподіленою по каскадах або з зосередженою селекцією в одному (першому) каскаді з допомогою фільтра зосередженої селекції.
Основні характеристики селективних підсилювачів.
Коефіцієнт підсилення напруги
К = Uвих/Uвх, або коефіцієнт підсилення потужності
КР = Рвих/Рвх де
Uвх, Рвх, Uвих, Рвих – напруга і потужність, що підводяться до підсилювача і виділяються на навантаженні.
Динамічний діапазон (діапазон рівнів вхідних сигналів):
D = 20lg(Uвхмах/ Uвхмін) дБ.
Вибірність ПРЧ визначається типом і параметрами вибірного кола навантаження електронного приладу. Вибірність оцінюється коефіцієнтом вибірності δ = К0/Δf, який показує в скільки раз зменшується коефіцієнт підсилення при розстройці Δf в порівнянні з резонансним К0. Вибірність багато каскадного підсилювача дорівнює добутку коефіцієнтів вибірності кожного каскаду.
Смугою пропускання називають смугу частот, на межах якої коефіцієнт підсилення в порівнянні з резонансним зменшується до певного рівня. Як правило, ширину смуги пропускання визначають на рівні 0,707 (3 дБ) резонансного коефіцієнта підсилення.
Стійкість роботи підсилювача це здатність зберігати постійність основних параметрів при зміні умов експлуатації.
Класифікація ПРЧ: по типу активних елементів (лампові, транзисторні, на ІМС);
в залежності від виду резонансного кола: резонансні підсилювачі поділяються на одно контурні, двоконтурні, багато контурні і т.д.; в залежності від виду зв’язку фільтра з ПЕ і з наступним каскадом – з безпосереднім зв’язком, автотрансформаторним, індуктивним, ємнісним і комбінованим включенням фільтра.
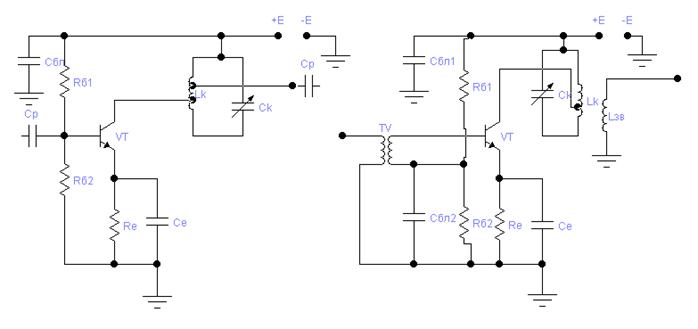
Схеми одно контурних підсилювачів радіочастоти. В радіоприймачі прямого підсилення ПРЧ повністю визначає його чутливість і селективність. В супергетеродинному приймачі ПРЧ підсилює сигнал і здійснює частотну селекцію до перетворювача. В простих побутових приймачах ПРЧ не використовується, в більш складних і в зв’язкових приймачах, як правило, використовуються одно каскадні підсилювачі.
На рис 10.1а приведено схему одно контурного резонансного підсилювача з автотрансформаторним зв’язком контуру з ПЕ і з наступним каскадом. На рис. 10.2 – одно контурний резонансний підсилювач з трансформаторним зв’язком ПЕ з наступним каскадом. Недолік першої схеми - резистори Rб1 і Rб2 підключені паралельно до входу і можуть шунтувати джерело сигналу. Перевага другої схеми в тому, що напруга зміщення на базу транзистора подається через котушку індуктивності послідовно з вхідним сигналом. Конденсатор Сбл2 потрібен, щоб вхідний сигнал не створював змінної напруги на R2.
В діапазоні УКХ в приймачах 2-3 класу складності використовуються ПРЧ з транзистором включеним з спільною базою.

а) б)
Рисунок 10.1. Схеми одно контурних підсилювачів радіочастоти.

Рисунок 10.2. Схема підсилювача радіочастоти на транзисторі з СБ.
Мала прохідна ємність і малий вхідний опір такого каскаду гарантують стабільну роботу ПРЧ навіть при повному включенні резонансного контуру в коло колектора транзистора.
Лекція №11 Схеми підсилювачів радіочастоти з покращеними параметрами.
План
1. Каскодна схема ПРЧ і схема СК-СБ.
2. Аперіодичні ПРЧ.
3. ПРЧ на ІМС.
4. Підсилювачі НВЧ.
ЛІТЕРАТУРА
1. Головин О.В. Радиоприемные устройства. М. Высшая школа, 1987,.§5.6, §5.8
2. Уваров Р.В., Хиленко В.И. Радиоприемные устройства. М. Радио и связь, 1989, §3.7
Поєднання транзисторів з різними схемами в одному каскаді ПРЧ покращує його
характеристики. Так поєднання транзисторів по схемі СЕ-СБ відоме під назвою
каскодної схеми поєднує в собі переваги цих схем: високий вхідний опір, високий коефіцієнт підсилення по потужності (СЕ) з високою стійкістю і високим вихідним опором (СБ) (Рис.11.1).

Рисунок 11.1. Каскодна схема ПРЧ.

Рисунок 11.2. ПРЧ на транзисторах включених з СК-СБ.
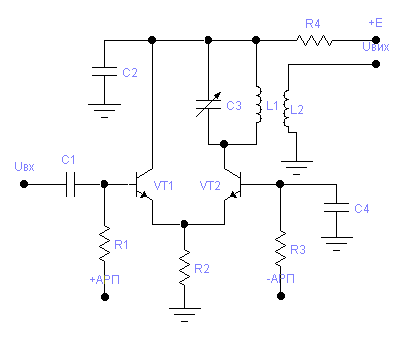
Такі підсилювачі мають більш лінійну ВАХ, що робить їх вигідними для використання на вході супергетеродинних приймачів. Завдяки диференційному включенню транзисторів каскад має хороші регулювальні характеристики. Напругу АРП можна подавати як в додатній полярності на базу VT1 так і у від’ємній на базу VT2, або у відповідній полярності на бази двох транзисторів.
Відсутність блокуючого конденсатора в колі емітера робить особливо вигідним його використання в інтегральному виконанні.
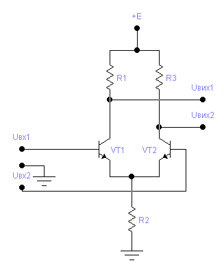
Аперіодичним підсилювачем називається підсилювач, навантаженням якого є коло яке не має резонансних властивостей (резистор, високочастотний дросель). Такий підсилювач не забезпечує вибірності і має широку смугу пропускання. Основою побудови таких підсилювачів служить диференційний каскад (рис.11.3).

Рисунок 11.3. Диференційний каскад.
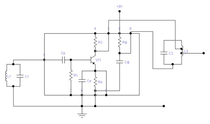
В даний час у всіх видах апаратури широко використовуються інтегральні мікросхеми. В порівнянні з схемами на дискретних елементах вони мають ряд переваг: висока надійність, висока густина монтажу, малі габаритні розміри і т.д. При виконанні інтегральних підсилювачів проблеми виникають тільки при виготовленні котушок індуктивності і конденсаторів великої ємності на відносно низьких частотах. На інтегральних мікросхемах можна реалізувати як широкосмугові підсилювачі так і резонансні підсилювачі. Широко використовуються каскодні підсилювачі в інтегральному виконанні. На рисунку 11.4 приведена схема ПРЧ в інтегральному виконанні. В цій схемі коливальні контури виконані на навісних елементах (котушки індуктивності і конденсатори). Навантаженням підсилювача є коливальний контур L2C2 , включений в колекторне коло транзистора по автотрансформаторній схемі через вивід 3. Прийнятий сигнал з вхідного контуру L1C1 подається на вивід 1 мікросхеми, звідки через розділюючий конденсатор іде на вхід підсилювача – базу транзистора. Індуктивність в інтегральних мікросхемах можна реалізувати з допомогою реактивного транзистора.
Створення високочутливих приймачів вимагає розробки малошумлячих ПРЧ, роль яких особливо велика в приймачах НВЧ. Це пояснюється тим, що в НВЧ-приймачах зовнішні перешкоди, включаючи флуктуаційні шуми, малі і чутливість приймача визначається внутрішніми шумами. Малошумлячі НВЧ-підсилювачі можна створити на біполярних і польових транзисторах.

Рисунок 11.4. Принципова схема ПРЧ на мікросхемі.
Підсилювачі на польових транзисторах працюють до частот порядку 30 ГГц, мають підсилення 10—20 дБ і коефіцієнт шуму 1,5 — 3. Арсенід-галлієві польові транзистори при охолодженні до 20 К мають Тш при частоті 10 ГГц порядку 30 — 40 К, а при частоті 20 ГГц — порядку 100 К. Кращими показниками, особливо при роботі в НВЧ-діапазоні, володіють параметричні підсилювачі, що використовують принцип регенеративного підсилення.
Регенеративним підсилювачемназивають пристрій, що забезпечує підсилення радіосигналів за рахунок внесення в електричний ланцюг негативного опору, що відповідає внесенню в цей ланцюг додаткової енергії. Енергія сигналу, що поступає з антени в коливальний контур, витрачається на втрати еквівалентного контуру, визначувані втратами в самому контурі і втратами в підключеному до контуру навантаженні. Якщо до контуру підключити двополюсник з негативним опором, то результуючі втрати в контурі зменшаться, при цьому потужність сигналу в навантаженні зросте. При рівності підключеного до контуру негативного опору власному опору контуру відбувається компенсація втрат у контурі. При цьому потужність сигналу з антени передається в навантаження (на вхід першого підсилювального або перетворюючого каскаду) без ослаблення. Якщо від’ємний опір, що вноситься в контур, більше власного опору контуру, тобто частково компенсує не тільки втрати в контурі, але і поглинання енергії навантаженням, то потужність сигналу в навантаженні більша, ніж потужність сигналу від антени, тобто відбудеться підсилення сигналу. Якщо від’ємний опір, що вноситься, повністю компенсує втрати еквівалентного контуру разом з навантаженням, то в контурі виникають незгасаючі коливання, тобто підсилювач перетвориться на генератор.
Із збільшенням вносимого в контур від’ємного опору добротність контуру зростає, підсилення підсилювача збільшується, проте смуга пропускання зменшується. Отже, збільшення коефіцієнта підсилення пов'язано із звуженням смуги пропускання.
|
Елемент з від’ємним опором можна створити за рахунок кола позитивного ЗЗ або за допомогою деяких нелінійних елементів. Найбільш широко застосовуються регенеративні підсилювачі, що використовують для створення від’ємного опору нелінійний елемент. Залежно від типу нелінійного елементу розрізняють підсилювачі з тунельним діодом і параметричні підсилювачі з варикапами. При використанні обміну енергією між електромагнітним полем і молекулами деяких кристалів реалізують квантові підсилювачі. Схема, що пояснює принцип побудови регенеративного підсилювача, показана на рис. 11.5. Сигнал від джерела сигналу подається в резонансний контур LC, до якого підключений елемент з від’ємною провідністю q_. Зв'язок контуру з джерелом сигналу і навантаженням — автотрансформаторний. Особливість регенеративного підсилювача в тому, що вхідний і посилений сигнал відповідно подається і знімається з одного і того ж контуру, тобто кола джерела сигналу і навантаження співпадають (з урахуванням коефіцієнтів включення), отже, підсилювач володіє властивістю взаємності, при якій вхід і вихід підсилювача можна поміняти місцями. Завдяки цій властивості шуми електронного приладу, включеного на виході підсилювача, поступають назад в підсилювач і посилюються в ньому, погіршуючи шумові параметри підсилювача. З цієї причини регенеративні підсилювачі, як правило, роблять однонаправленими (невзаємними). В таких підсилювачах посилюваний сигнал проходить тільки в напрямку від джерела сигналу до навантаження, зворотний шлях від навантаження до підсилювача виключається. Властивість однонаправленості в підсилювачі можна реалізувати двома шляхами: 1) включенням між джерелом сигналу, підсилювачем і навантаженням однонаправлених (звично феритових) вентилів; при цьому підсилювач є регенеративним підсилювачем з однонаправленими вентилями або регенеративним підсилювачем прохідного типу; 2) з'єднанням джерела сигналу, підсилювача і навантаження через феритовий циркулятор (рис. 11.6); при цьому підсилювач є регенеративним підсилювачем з циркулятором або підсилювачем відбивного типу. В підсилювачі рис. 11.6 сигнал від джерела поступає на плече 1 циркулятора
Рисунок 11.5
Ц і далі через плече 2 до регенеративного підсилювача РУ; посилений сигнал через плече 3 проходить в навантаження. Шуми навантаження поступають в плече 4 і далі поглинаються резистивним навантаженням РН, не потрапляючи в підсилювач.
|
Рисунок 11.6
Розділ 3. ТРАКТИ ПРОМІЖНОЇ ЧАСТОТИ
Лекція №12 Загальні відомості про підсилювачі проміжної частоти.
План
1. Призначення і будова підсилювачів проміжної частоти.
2. Показники якості.
ЛІТЕРАТУРА
1. Головин О.В. Радиоприемные устройства. М. Высшая школа, 1987, §9.1
2. Уваров Р.В., Хиленко В.И. Радиоприемные устройства. М. Радио и связь, 1989, §4.1
Підсилювачами проміжної частоти (ППЧ|) називають каскади супергетеродинного радіоприймача, які підсилюють|посилюють| сигнал, що приймається, на постійній проміжній частоті. У структурній схемі супергетеродинного приймача вони розміщуються після|потім| перетворювача частоти перед детектором. Підсилювач проміжної частоти повинен виконувати наступні|слідуючі| функції: забезпечувати основне підсилення сигналу, що приймається, для нормальної роботи детектора і основну вибірковість приймача по сусідньому каналу. Для цього ППЧ| повинен мати великий коефіцієнт підсилення (близько сотень тисяч разів). Звичайно ППЧ| складається з двох-трьох і більше каскадів.
Відмітною особливістю ППЧ| є|з'являється,являється| те, що частота підсилюваного|посилюваного| сигналу постійна. Вона не змінюється при зміні частоти сигналу, що приймається, якщо приймач перелаштовується на іншу станцію. Це дає можливість|спроможність| застосувати в ППЧ| складні вибірні кола|цепи|, що забезпечують частотні характеристики, близькі до прямокутних.
У радіомовних приймачах АМ|-сигналів проміжна частота звичайно вибирається близько 465 кГц|, при прийомі ЧМ-сигналов—10,7| Мгц. Смуга пропускання частот ППЧ| зв'язкових приймачів з АМ. 6 кГц|, радіомовних 9... 13 кГц|, а при ЧМ| 250 кГц|.
Класифікувати ППЧ| можна за наступними|слідуючими| ознаками:
по типу підсилювального приладу — транзисторні, лампові і інші;
по відносній ширині смуги пропускання — вузькосмугові| з|із| П/fпр<0,05 і широкосмугові з|із| П/fпр>0,05;
по типу вибірної системи — одноконтурні, з|із| двоконтурним| смуговим фільтром, з|із| фільтрами зосередженої селекції (ФЗС), з|із| електромеханічними, п'єзоелектричними і іншими фільтрами.
Вузькосмугові| ППЧ| застосовують в зв'язкових і радіомовних приймачах АМ|-сигналів в діапазонах довгих, середніх і коротких хвиль. Фільтри в цих приймачах в основному двоконтурні| або із|із| зосередженою селекцією. Широкосмугові ППЧ| застосовують в приймачах радіорелейного, тропосферного, космічного зв'язку і ін. Вибірні системи в них одноконтурні із|із| розстроєними двійками або трійками контурів, двоконтурні і комбіновані.
По виду|виду| виконуваних каскадами функцій розрізняють два типи ППЧ|: з|із| поєднанням|сполученням| вибірності і підсилення в одному і тому ж каскаді, з|із| розділенням|поділом| підсилення і вибірності в різних каскадах.
В ППЧ| першого типу кожен каскад забезпечує частину|частку| заданого підсилення і частину|частку| вибірності. В ППЧ| другого типу форма частотної характеристики і вибірність забезпечуються фільтрами зосередженої селекції, що включаються або перед ППЧ|, або в перших його каскадах. Основне підсилення сигналу здійснюється в широкосмугових або аперіодичних каскадах. Забезпечення вибірності до підсилення, тобто при малих амплітудах сигналу, дозволяє уникнути нелінійних спотворень, які викликаються нелінійністю характеристик підсилювальних приладів |спричиняються|. Це створює перев
































