1. Головин О.В. Радиоприемные устройства. М. Высшая школа, 1987,.§11.5
2. Уваров Р.В., Хиленко В.И. Радиоприемные устройства. М. Радио и связь, 1989, §7.1.6
1. Спотворення сигналу при амплітудному детектуванні.
Для детектування АМ коливань використовують детектор без початкового зміщення (рис. 19.3). Нехай на вході діє АМ коливання виду Uвх = Uвх coswt, де Uвх = Uн(1 + m cos Wt); де m коефіцієнт модуляції; W = 2pf кутова частота модулюючого коливання. Якщо при детектуванні спотворення відсутні, то амплітуда змінної складової продетектованої напруги повністю повторює огинаючу вхідної напруги. Але в реальних схемах виникають різні види спотворень.
1. Спотворення через нелінійність характеристики детектування.

Eд
Ідеальна

Реальна

0
Uвх
Uнел
0
Uвх
Uвх мах

Uвх мін

Uн

t
Рис. 20.1.Спотворення через нелінійність характеристики детектування.
Характеристика детектування реальних АД відрізняється від прямолінійної і має вид представлений на рис. 10.1. Початкова ділянка цієї характеристики має напругу Uнел, яка для германієвих діодів рівна 0,1В. Якщо мінімальна напруга на вході детектора менша Uнел, тобто Uвх.мін < Uнел то коефіцієнт передачі АД залежить від від Uвх, форма продетектованої напруги відрізняється від форми згинаючої вхідної напруги. Спотворення через на лінійність характеристики детектування маля, якщо Uвх.мін = Uн(1 - m) ≥ Uнел при цьому Uн ≥ Uнел / (1 – m).
|
|
|
2. Спотворення через велику постійну часу навантаження τ.
Uвх Eд

Uвх
0 t1 t2 t
а)
Eд
Eд1


0 t1 t2 t
б)
Uвх
Uвх

Eд
0 t
в)
Рис. 20.2.Спотворення через велику постійну часу навантаження і через співмірність частоти модуляції і несучої частоти.
При додатній півхвилі вхідної напруги діод відкривається і відбувається заряд конденсатора Сн до моменту часу, поки напруга на діоді не стане рівна 0. З цього моменту діод закривається і конденсатор Сн розряджається через Rн. В результаті серії зарядів-розрядів створюється напруга Ед. Якщо постійна часу tн = СнRн велика, то конденсатор Сн практично не встигає розрядитися за час між сусідніми півперіодами Uвх. В цьому випадку напруга Ед на конденсаторі Сн в інтервалі t1 – t2 спадає повільніше, ніж амплітуда вхідної напруги. Напруга на виході АД не встигає слідкувати за змінами Uвх. Так як при цьому спотворюється форма напруги Ед то при детектуванні виникають нелінійні спотворення. На рис.20.2б показані діаграми напруг на виході детектора при відсутності спотворень (пунктирна крива) і при спотвореннях форми напруги Ед через велике tн (суцільна крива); спотворення проявляються в тому, що в інтервалі часу t1 – t2 напруга Ед на виході детектора змінюється не по синусоїдальному закону, а по експоненціальному.
|
|
|
Спотворення через співмірність частоти модуляції F і частоти несучого коливання fн.
Якщо fн >> F то при правильно вибраному tн напруга Ед повторює огинаючу вхідної напруги. Але при співмірності частот F і fн (fн ≈ (2 – 3) F напруга Ед практично перестає слідкувати за змінами Uвх. (Рис.20.2в) По цій причині частоту несучого коливання на вході АД (в супергетеродинному приймачі fн = fпр) вибирають із умови fн = fпр >(5-10) Fмах, де Fмах – максимальна частота модуляції.
3. Спотворення через вплив розділюючого кола.

Рис.20.3 Схема АД з розділюючим колом.
При відключеному розділюючому колі напруга Ед на Rн змінюється у відповідності з рис.20.4.а. Вона дві складові: постійну Ед0 і низькочастотну з амплітудою UW. В приймачах АМ сигналів використовується низькочастотна складова продетектованої напруги, яка пропускається на вхід наступного каскаду через коло СрRвх. Постільки постійна часу t = СрRвх досить велика, на конденсаторі Ср виділиться постійна складова напруги Ед0, а на резисторі Rвх низькочастотна складова UW. Сума двох напруг Ед0 + UW рівна вихідній напрузі Ед на виході детектора. Напруга до якої зарядиться конденсатор Ср: Ед0 = Uн cosθ де cosθ коефіцієнт передачі АД., Uн – амплітуда несучої напруги на вході АД. При зменшенні напруги Uвх в процесі модуляції до мінімального значення конденсатор Ср стає джерелом постійної напруги. Тому напруга Ед на резисторі Rн не зменшиться до Ед.мін як це відбувається при відсутності СрRвх. На ньому появиться напруга Езм. Так як конденсатор Ср має велику ємність, то за короткий час поки напруга Ед впаде до мінімуму, він не встигає розрядитися. Наявність на резисторі Rн напруги зміщення не дозволяє зменшитися Ед менше Езм. При цьому форма вихідного сигналу спотворюється.
Ед UR Eд
![]() | |||||
![]() | |||||
![]() | |||||
Eд0 Едмін t Езм Eд0 t
0 0
а) б)
Рис 20.4. Спотворення сигналу через вплив розділюючого кола.
2.Амплітудні детектори на підсилювальних елементах.
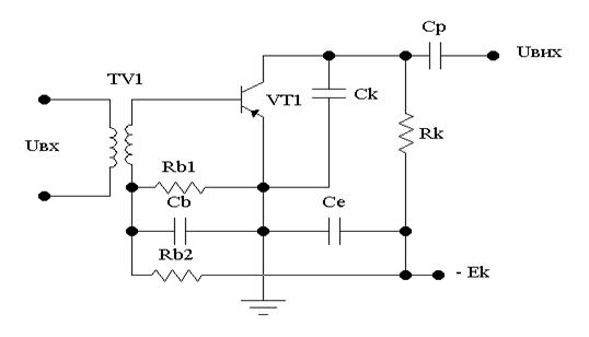
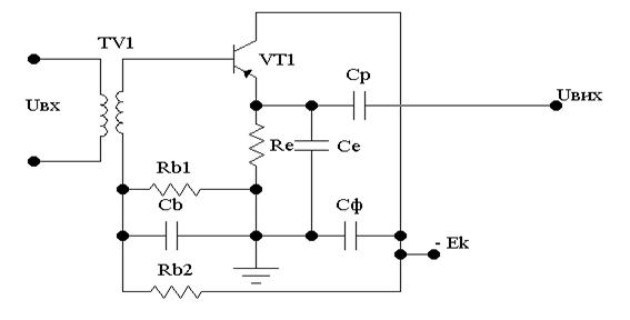
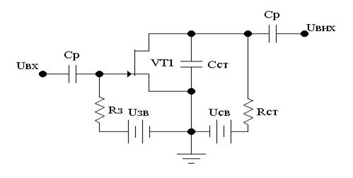
Використовуються АД на біполярних і польових транзисторах. АД будують по схемах з СЕ і СК рис.20.5. В колі бази транзисторного АД постійну часу і резистор навантаження Rб вибирають як і в діодному. RбСб <<1/ Fв і Rб1 десятки кілоом, або RбСб >> 1/ Fв і Rб1 мале – одиниці кілоом. Детектор з спільним емітером в першому випадку – базовий, в другому - колекторний; детектор із СК в другому випадку називається емітерним. В транзисторних АД випрямлення проходить одночасно в колі бази і колектора (емітера). Фізичні процеси в колі бази подібні фізичним процесам в діодному детекторі. Фізичні процеси в АД на польових транзисторах (рис.20.6) простіші ніж в біполярних: струм затвору близький до нуля, а струм стоку залежить від напруги затвор-витік. В стокових АД більший вхідний опір.

а)

б)
Рис.20.5. Схеми АД на підсилюючих елементах.

Рис.20.6. Схема АД на польовому транзисторі.
Лекція №21 Амплітудні обмежувачі(АО).
План
1. Загальні відомості про амплітудні обмежувачі.
2. Схеми амплітудних обмежувачів.
ЛІТЕРАТУРА
1. Головин О.В. Радиоприемные устройства. М. Высшая школа, 1987,.§12.1
2. Уваров Р.В., Хиленко В.И. Радиоприемные устройства. М. Радио и связь, 1989, §7.3
Загальні відомості про амплітудні обмежувачі.
Обмежувач – пристрій, що забезпечує постійність вихідної напруги при зміні вхідної напруги в певних межах.
Обмежувачі призначені для подавлення паразитної амплітудної модуляції сигналів із кутовою (частотною і фазовою) модуляцією і імпульсних сигналів.
Обмежувачі можна розділити на дві великі групи: обмежувачі миттєвих значень і амплітудні обмежувачі.
В обмежувачах миттєвих значень забезпечується постійність максимальних або мінімальних напруг на виході або і тих і інших.
Uвх



Uпор.мах Uпор.мін
|
|
|

0 t
t1 t2 t3 t4 t5
Uвих
0 t1 t2 t3 t4 t5 t
Рисунок 21.1. Форма напруг на вході і виході обмежувача миттєвих значень.
Особливість обмежувачів миттєвих значень в тому, що напруга на їх виході відрізняється від вхідної напруги. Вихідна напруга, як правило, має ділянки з постійною напругою.
Амплітудні обмежувачі (АО) служать для обмеження синусоїдальних коливань з повільно змінною амплітудою.
Напруга на виході АО постійна по амплітуді, але її фаза і частота при обмеженні практично не змінюються. Такі обмежувачі усувають тільки паразитну амплітудну модуляцію.
Uвх
Uпор.мах.
0 t

Uвих
Uвих.=const
0 t
Рисунок 21.2.Форма сигналу на вході і виході АО.
Операція обмеження нелінійна, тому при цьому виникає ряд гармонічних складових. Для забезпечення на виході АО гармонічної напруги необхідно після нелінійного перетворення напруги здійснити фільтрацію першої гармоніки вхідного сигналу. Тоді структурна схема АО матиме вигляд представлений на рис. 21.3.
|
|
Uвх Uвих
![]() | ![]() | ![]() |
Рисунок 21.3.Структурна схема АО.
Якщо з цього пристрою виключити фільтр то отримаємо обмежувач миттєвих значень.
В залежності від нелінійного елемента обмежувачі поділяються на діодні і транзисторні.
Основна характеристика АО – амплітудна характеристика (АХ), яка показує як змінюється амплітуда вихідної напруги при зміні вхідної (рис.21.3). Порогова напруга (Uпор.) показує, з якої вхідної напруги підсилювач починає працювати як АО. Чим ближче АХ до ідеальної тим кращі обмежуючі властивості АО.
Uвих
Реальна АХ
Ідеальна АХ
0 Uпор Uвх
Рисунок 21.4.Амплітудна характеристика АО.
Схеми амплітудних обмежувачів.
Діодний АО.
Діодний АО - резонансний одно контурний підсилювач з автотрансформаторними колами зв’язку контура з виходом транзистора і входом наступного каскаду, в якому паралельно до контуру підключений діод з джерелом постійного зміщення Ед (схема з фіксованим зміщенням)). Замість джерела Ед можна включити RC – коло (схема з автоматичним зміщенням).
|
|
|

Рисунок 21.5. Схема діодного АО.
Принцип роботи: поки напруга на контурі Uк < Ед, діод закритий і не впливає на контур. В цьому випадку схема працює як звичайний підсилювач і Uк = К0 Uвх. Якщо Uк > Ед, то діод відкривається, його вхідний опір починає шунтувати контур, затухання контуру збільшується, еквівалентний опір контура при резонансі зменшується, значить, зменшується коефіцієнт підсилення, що забезпечує приблизно постійну на пругу на виході АО.
Транзисторні АО.
Існує декілька видів транзисторних АО: найпростіші, на двох транзисторах і спільному Rе, із змінним зміщенням.
Найпростіший транзисторний АО. Такий АО аналогічний до звичайного транзисторного підсилювача. На відміну від підсилювача транзистор АО працює в нелінійному режимі. Для цього колекторну напругу вибирають трохи меншою ніж в звичайному підсилювачі, а вхідну напругу - досить великої амплітуди. При великій амплітуді вхідної напруги наступає двостороннє обмеження колекторного струму, обумовлене наявністю областей насичення і запирання. 
Рисунок 21.6.АО на двох транзисторах і спільному Rе.
|
Uвих
Uвх

|
Епоч Е1

Рисунок 21.7.АО із змінним зміщенням.
Лекція №22 Фазові детектори (ФД).
План
1. Призначення, переваги і недоліки ФД.
2. Схеми ФД.
ЛІТЕРАТУРА
1. Головин О.В. Радиоприемные устройства. М. Высшая школа, 1987, §12.4,§12.5
2. Уваров Р.В., Хиленко В.И. Радиоприемные устройства. М. Радио и связь, 1989, §7.5
Призначення, переваги і недоліки ФД.
Фазовий детектор – пристрій який служить для створення напруги, що змінюється у відповідності із законом зміни фази вхідної напруги.
ФД можна виконати на основі лінійної системи із змінними параметрами (параметрична система).
Параметрична
система
![]() |

Uвх Rн Сн
![]() | |||
![]() | |||
Фільтр
U0cosω0t
![]() |
Рисунок 22.1. Структурна схема фазового детектора.
Схема співпадає з структурною схемою перетворювача частоти. Різниця полягає лише в тому, що частота гетеродина (опорна напруга) ωг = ωс = ω0. Під дією опорної напруги U0 змінюється активний параметр системи, як правило крутизна S.
Схема ФД співпадає також з схемою параметричного АД.
В залежності від виду нелінійної системи і способу її включення розрізняють однотактні, балансні і кільцеві ФД. В якості нелінійного елемента використовують діоди і транзистори.
Види фазових детекторів.
Однотактний фазовий детектор. Для здійснення фазового детектування до діода прикладається вхідний сигнал і опорна напруга.

Рисунок 22.2. Схема однотактного ФД.
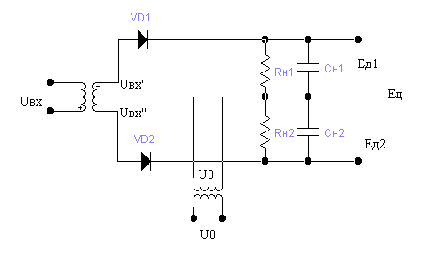
Балансний ФД. Такий ФД представляє собою два діод них однотактних ФД, кожний із яких працює на своє навантаження. В результаті цього на виході кожного плеча ФД створюється напруга Ед1 і Ед2 зустрічної полярності, тому Ед = Ед1 - Ед2. Вхідна напруга підводиться до діодів в протилежній полярності. Опорна напруга прикладається до діодів в однаковій фазі (Рис. 22.3).

Рисунок 22.3. Схема балансного ФД.
В кільцевому ФД використовуються два балансних фазових детектори, при цьому симетричність характеристики детектування покращується а коефіцієнт передачі детектора збільшується.
Лекція №23-24 Частотні детектори (ЧД).
План
1. Принцип роботи ЧД.
2. Показники якості ЧД.
3. Схеми ЧД.
ЛІТЕРАТУРА
1. Головин О.В. Радиоприемные устройства. М. Высшая школа, 1987, §12.2,§12.3
2. Уваров Р.В., Хиленко В.И. Радиоприемные устройства. М. Радио и связь, 1989, §7.4
Принцип роботи ЧД.
Частотний детектор (ЧД) – пристрій який служить для створення напруги, що змінюється у відповідності із законом зміни частоти вхідного сигналу.
На вході детектора діє напруга|напруження| змінної частоти ивх|=Uвхcosωвх(t)t (рис. 23.1,а). Якщо кутова частота сигналу на вході ЧД| міняється, наприклад, за законом ωвх(t) = ωн — Δωmax cosΩt (рис. 23.1,6), де ωн — кутова частота несучого коливання, Δωmax —девіація кутової частоти вхідного сигналу, Ω — кутова модулююча частота, то згідно визначенню напруга|напруження| Ед на виході ЧД| повинна мінятися відповідно до рис. 21.1, в.
Оскільки спектр напруги|напруження| на виході ЧД| містить|утримує| частотні складові, яких не було в спектрі вхідного сигналу, ЧД| не можна реалізувати за допомогою лінійного кола|цепу| з|із| постійними параметрами, оскільки|тому що| на його виході не можуть виникати нові частотні складові. ЧД| не можна створити і за допомогою безінерційного нелінійного кола|цепу|. Дійсно, якщо як без інерційне коло|цеп| використовують діод, то при дії на його вході ЧМ-коливання імпульси струму|току| діода містять|утримують| постійну складову, рівень якої залежить тільки|лише| від амплітуди цього коливання, але|та| не від його фази і частоти.

Uвх
0 t
а)
ωвх

Δωmax
ωн
0 t
б)
Eд
0
t
в)
Рисунок 23.1. Осцилограми сигналів на вході і виході ЧД.
Частотне детектування здійснюють в пристроях|устроях|, що сполучають|поєднують,з'єднують| в собі лінійні і безінерційні нелінійні системи. Принцип частотного детектування полягає в перетворенні ЧМ-коливання в лінійній системі в коливання з|із| іншим видом модуляції з|із| подальшим|наступним| детектуванням перетвореного коливання безінерційним нелінійним колом|цепом|. Загальна|спільна| структурна схема ЧД| показана на рис. 23.2.а, амплітудний обмежувач служить для усунення паразитної амплітудної модуляції ЧМ-коливання.
Перетворити ЧМ-коливання можна в:
1) амплітудно-частотно-модульоване (АЧМ); в якого амплітуда змінюється у відповідності з зміною частоти коливання. Це перетворення можна здійснити в лінійному колі з реактивними параметрами, залежними від частоти. Після лінійного кола АЧМ коливання детектується АД.
2) в фазочастотне коливання з наступним фазовим детектуванням;
3) в імпульси із змінною скважністю з наступним детектуванням імпульсним детектором, на пруга на виході якого пропорційна довжині імпульсів.
|
|
|

а)

Ед

0 ωвх
б)
Рисунок 23.2. Структурна схема і характеристика детектування однотактного ЧД.
Можна виділити однотактні| і двотактні (балансні) ЧД|. На рис. 23.2,б дана характеристика детектування однотактного ЧД, яка не заходить в область від’ємних напруг. Пристрій|устрій| має два детектори перетвореної напруги|напруження| і ланцюг|цеп| віднімання. Переваги такого ЧД| в порівнянні з небалансним наступні|слідуючі|: 1) характеристика детектування більш лінійна, оскільки парні гармоніки|гармошки| в балансному колі|цепі| компенсуються; 2) характеристика детектування проходить через нуль, тому напруга|напруження| Ед відповідає знаку відхилення кутової частоти ωвх від несучого значення ωн. Це дає можливість|спроможність| використовувати балансні ЧД| в ланцюгах|цепах| автоматичного підстроювання частоти (АПЧ|).
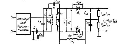
ЧД| з|із| перетворенням відхилення частоти в зміну амплітуди.
У таких детекторах ЧМ-коливання перетвориться в АЧМ-коливання| в в розстроєних відносно несучої частоти резонансних колах|цепах| з|із| подальшим|наступним| детектуванням амплітудним детектором.
ЧД| з|із| одиночним контуром. Перетворення ЧМ-коливання в детекторі, схема якого показана на рис.23.4 здійснюється в резонансному LC-контурі, використовуючи для цього похилу ділянку його АЧХ|,де залежність UKвід f близька до лінійної. Таким чином дія даного виду ЧД| відбувається|походить| із|із| розстроєним відносно| частоти сигналу контуром. При використанні похилої ділянки АЧХ| контуру виникає супутня модуляція, при якій закон зміни амплітуди UKнапруги|напруження| на контурі відповідає закону зміни частоти вхідного сигналу. Напруга|напруження| з контуру подається на амплітудний детектор.
1 плече ЧД
|
Ед1

|
|
|
Uвх Ед = Ед1 – Ед2

|

Ед2
2 плече ЧД
ЕД
ЕД2 ЕД1
![]() | ![]() | ||
0
ωн ω
![]() |
Рисунок 23.3. Структурна схема і характеристика детектування балансного ЧД.
|
Рисунок 23.4. Схема ЧД з одиночним контуром.
Балансний ЧД| з|із| взаємно – розстроєними контурами. Такий ЧД| представляє два ЧД| з|із| одиночними контурами (рис.23.5); L1C1 - контурпершого ЧД| налаштований на частоту f01 що перевищує f0 на δf, а L2C2 - на частоту F02, яка на δf нижча за середню частоту вхідного сигналу f0. При f= f0, UК1= UК2; ЕД1 = ЕД2 інапруга|напруження| на виході ЧД| ЕД = 0. При f > f0 напруга|напруження| UК1на першому контурі стає більшою, ніж напруга|напруження| UК2 на другому контурі, і відповідно|відповідно до| Ед1 > ЕД2;ЕД > 0. При f< f0, UК1< UК2, Ед1 < ЕД2 напруга|напруження| ЕД < 0.

|
|
Рисунок 23.5. Схема ЧД з взаємно розстроєними контурами.
|
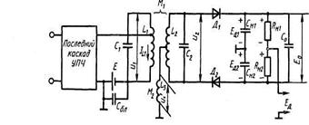
Рисунок 23.6 Схема ЧД із зв’язаними контурами. Рисунок 23.7. Дробовий ЧД.
Дробовий ЧД|. Характерною|вдача| особливістю дробового ЧД| є|з'являється,являється| мала чутливість до амплітудної модуляції напруги|напруження|, що детектується, дякуючи чому відпадає необхідність в АО. Схема дробового ЧД| (рис.23.7.) є|з'являється,являється| варіантом схеми ЧД| із|із| зв'язаними контурами; її відмінність|відзнака| полягає в способі включення|приєднання| діодів і навантаження, а також у введенні котушки|катушки| зв'язку L3 замість дроселя Др. У дробовому ЧД| полярність діода Д2змінена на зворотну; при цьому напруга|напруження| ЕД = ЕД1 + ЕД2. Ця напруга|напруження| підводиться до конденсатора С0 настільки великої ємності|ємкості|, що напруга|напруження| на ньому не встигає|устигає| реагувати на швидкі зміни амплітуди вхідного сигналу. Отже, в процесі роботи ЧД| може мінятися тільки|лише| відношення|ставлення| ЕД1/ ЕД2 а не їх сума. Саме з цієї причини ЧД| рис.23.7 називають дробовим (іноді|інколи| детектором відношення|ставлення|).
Розділ 5. РЕГУЛЮВАННЯ В РАДІОПРИЙМАЧАХ. КЕРУВАННЯ І КОНТРОЛЬ
Лекція №25 Регулювання в радіоприймачах.
План
1. Призначення i види регулювання.
2. Регулювання підсилення.
- Схеми ручного регулювання підсилення.
ЛІТЕРАТУРА
1. Головин О.В. Радиоприемные устройства. М. Высшая школа, 1987, §13.1,§13.2
2. Уваров Р.В., Хиленко В.И. Радиоприемные устройства. М. Радио и связь, 1989, §8.1
В процесі виготовлення і експлуатації радіоприймача для отримання|здобуття| якнайкращої|щонайкращої,найкращої| якості прийому доводиться регулювати ряд|лаву,низку| його показників: частоту настройки, коефіцієнт підсилення, смугу пропускання і ін. Для здійснення цих регулювань в РПУ| використовують регулятори |регулювальників|. Залежно від виду регульованого параметра розрізняють: регулювання підсилення, яке може здійснюватися в трактах радіочастоти і проміжної частоти, а також в після|потім|детекторній частині|частки| приймача; регулювання частоти настройки, що забезпечує прийом сигналів в широкому діапазоні частот; регулювання смуги пропускання, яке може проводитися|вироблятися,справлятися| в трактах радіочастоти і проміжної частоти, а також в післядетекторній частині|частці| приймача. Можливі регулювання і ряду|лави,низки| інших параметрів приймача. Регулювання буває ручним і автоматичним. Ручне регулюванняслужить для установки початкових|вихідних| показників РПУ|. Автоматичне регулюванняпідтримує вибрані показники РПУ| на необхідному рівні. Деякі види регулювань можна віднести до змішаних. У сучасних РПУ| для регулювань, управління і контролю широко використовують мікропроцесори. У ряді|в ряді| приймачів передбачається дистанційне керування.
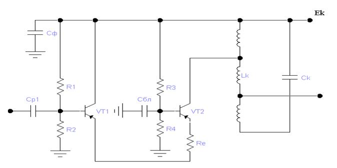
Способи регулювання підсилення резонансного підсилювача. Резонансний коефіцієнт підсилення підсилювача по схемі рис. 5.2 (Л.1), К0=m1m2SRеквде m1,m2 | — коефіцієнтивключення|приєднання|; S — крутизна|крутість| транзистора в робочій точці|точці|; Rекв — еквівалентний опір контуру при резонансі з урахуванням|з врахуванням| шунтуючої дії виходу транзистора і входу подальшого|наступного| каскаду. Регулювання К0 може здійснюватися зміною будь-якої величини, що входить у формулу.
При синтезі пристроїв|устроїв| регулювання потрібні істотні|суттєва| зміни К0 від напруги|напруження| регулювання Ерег, малий струм|тік| регулювання, мала залежність зміни інших параметрів підсилювача при зміні К0. Даніспособи зміни підсилення можуть застосовуватися як для ручного, так і для автоматичного регулювання.
Регулювання зміною крутизни S. Таке регулювання здійснюється зміною режиму електронного приладу, відповідно таке регулювання К0 називається режимним. Длязміни крутизни|крутості| S необхідно міняти|змінювати,замінювати| напругу|напруження| зміщення|зміщення| на керуючому електроді електронного приладу: напругу|напруження| Uбе0 в біполярному або напругу|напруження| Uзв0 в польовому транзисторах. Замітимо|відмітимо|, що при зміні напруги зміщення |зміщення| в польовому транзисторі
|
Рисунок 25.1
змінюється практично тільки|лише| крутизна|крутість| S, а в біполярному транзисторі ще і такі його параметри, як gвх, gвихі т.д.
Регулююча напруга|напруження| Uрег подається в коло|цеп| емітера або в коло|цеп| бази транзистора. Схема регулювання першого виду|виду| показана на рис. 25.1,а, напруга|напруження| зміщення|зміщення| на транзисторі Uбе0 = Uo — Eрег. У міру збільшення Ерег напруга|напруження| Uбе0зменшується, що спричиняє за собою зменшення струму|току| Іко і к рутизни|крутість| S,внаслідок чого коефіцієнт підсилення К0 знижується. Коло|цеп| регулювання повинно забезпечити струм|тік|, приблизно рівний Іе0. Якщо регулюється п каскадів, то струм|тік| регулювання Ірег≈І е0, томуколо|цеп| регулювання повинно виробляти порівняно великий струм|тік| Ірег, що є|з'являється,являється| недоліком|нестачею| схеми рис. 25.1,а. Від цього недоліку|нестачі| вільні кола|цепи| регулювання другого типу, в яких напруга|напруження| Ерег вводиться|запроваджується| в коло|цеп| бази (рис. 25.1,б). Згідно рис. 25.1,б(Uбео = U0 — Ерег тому принцип регулювання вобох випадках однаковий. Перевага регулювання по схемі рис. 25.1,6 полягає в тому, що струм|тік| Ірег рівний струму|току| дільника Ідл = (5 — 10)ІБ0, у багато разів менший струму|тік| Ірег при регулюванні по схемі рис. 25.1,а.Проте |однак| схема рис. 25.1,6 менш стабільна в роботі, оскільки в ній відсутній резистор в колі|цепі| емітера Rе. Включення |приєднання| резистора Rе приводить|призводить,наводить| до зменшення ефективності регулювання, оскільки|тому що| він забезпечує стабілізацію режиму не тільки|не лише| при зміні температури, але і при зміні Ерег. При включенні|приєднанні| резистора Rедлязабезпечення тієї ж глибини регулювання необхідно подавати більше значення напруги|напруження| Ерег.
Регулювання зміною Rекв. Таке регулювання може здійснюватися різними способами. На рис. 25.2 показана схема регулювання з|із| підключеним паралельно контуру діодом Д. ПриЕрег > UK діод закритий|зачинений| і контур практично не шунтує; при цьому Rекві К0 найбільші. При Ерег < UK діод відкривається|відчиняється| і його вхідний опір шунтує контур. В цьому випадку Rекв , а отже, і К0 зменшуються.Основний недолік|нестача| такого способу регулювання полягає в тому, що при зміні Rекв міняєтьсяне тільки|не лише| К0, але іеквівалентне затухання|затухання| контуру, а це викликає|спричиняє| зміну смуги пропускання підсилювача. Проте|тим не менше| при сильному сигналі допустимо деяке погіршення селективності.

Рисунок 25.2 Рисунок 25.3
Регулювання зміною m1 і m2.Ідея даного способу регулювання пояснюється рис. 25.3. Напруга|напруження| з контура подається на дільник Z1 і Z2,змінюючи|зраджуючи| один з опорів якого можна міняти|змінювати,замінювати| коефіцієнт включення|приєднання| m1 |. Аналогічна і схема для зміни m2. Як опори Z1 і Z2 можна використовувати котушки|катушки| із|із| змінною індуктивністю або конденсатори із|із| змінною ємністю|ємкістю|. Проте|однак| цей спосіб регулювання не використовується, оскільки|тому що| пов'язаний з |скрутно| невідворотним розладом контуру, що виникає при зміні опорів Z1 і Z2.
Аттенюаторне регулювання. При такому способі регулювання між підсилювальними каскадами включають аттенюатор| із|із| змінним коефіцієнтом передачі. Використовуються регульовані дільники, ємнісні дільники на варикапах|, мостові схеми. (Рисунок 25.4).
|
Регулювання К0 за допомогою регульованого ВЗЗ|. Цей спосіб регулювання К0, як і аттенюаторне| регулювання, не витікає з|із| формули. Типова схема зміни К0 регульованим ВЗЗ| показана на рис. 25.5. ВЗЗ| в цьому випадку вводиться|запроваджується| в коло|цеп| емітера транзистора. У підсилювальних каскадах паралельно Rе звичайновключають конденсатор Се великої ємності|ємкості| для усунення ВЗЗ|. У схемі рис. 25.5 глибину ВЗЗ| можна регулювати зміною ємності конденсатора Срег; блокувальний конденсатор Сбл служить| для розділення|поділу| по постійному струму|току| кіл|цепів| регулювання і живлення транзистора. Як Срег звичайно використовується варикап| Д. Із збільшенням Ерег діод Дзакривається|зачиняється| сильніше, його ємність|ємкість| Срег зменшується|, напруга|напруження| ВЗЗ| збільшується, коефіцієнт підсилення К0 зменшується.|
Рисунок 25.4.Аттенюаторне регулювання
Регулювання підсилення в трактах звукової і відеочастот.Способи регулювання| коефіцієнта підсилення каскадів післядетекторної| частини|частки| приймача| в основному ті ж, що і способи регулювання К0 резонансних| підсилювачів. Частіше в підсилювачах звукових частот застосовують плавне| потенціометричне регулювання підсилення (рис. 25.6); у широкосмугових підсилювачах таке регулювання використовують звичайно тільки| в низькоомних| колах|цепах|.

Рисунок 25.5.Регулювання зміною ВЗЗ. Рисунок 25.6.Плавне регулювання.
Разом з|поряд з,поряд із| потенціометричним часто здійснюють (особливо в широкосмугових каскадах і ОП|в,біля|) регулювання підсилення за допомогою регульованого ВЗЗ|. В деяких випадках знаходить|находить| застосування|вживання| і режимне регулювання. Останнім часом для електронного регулювання підсилення і стереобалансу використовують спеціалізовані ІС|, наприклад К174УН12.
Лекція №26 Автоматичне регулювання підсилювання (АРП).
План
1. Принцип роботи системи АРП.
2. Види систем АРП.
ЛІТЕРАТУРА
1. Головин О.В. Радиоприемные устройства. М. Высшая школа, 1987, §13.3
2. Уваров Р.В., Хиленко В.И. Радиоприемные устройства. М. Радио и связь, 1989, §8.3
Принцип дії і види АРП Автоматичне регулювання підсилення (АРП) призначене для підтримки постійної напруги|напруження| на виході ППЧ|, необхідної для нормальної роботи вихідних пристроїв|устроїв| приймача. Рівень сигналу на вході приймача змінюється звичайно в дуже широких межах; при максимальній напрузі|напруженні| на вході РПП| система АРП повинна забезпечити мінімальний коефіцієнт підсилення радіотракту приймача і навпаки. Таким чином, завдання|задача| АРП — змінювати|зраджувати| підсилення радіотракту РПП| залежно від рівня вхідного сигналу. Система АРП повинна мати пристрій|устрій|, напруга|напруження| Ерег на виході якого залежить від рівня сигналу в радіотракті приймача. Таким пристроєм|устроєм| може служити, наприклад, амплітудний детектор. Напруга|напруження| Ерег, що подається на підсилювальні каскади, змінює|зраджує| їх коефіцієнт підсилення. Для АРП в приймачі створюється коло|цеп| АРП, що складається з детектора АРП і фільтру. Залежно від способу подачі регульованої напруги|напруження| АРП підрозділяються на зворотні, прямі і комбіновані.
Структурна схема зворотної АРУ. У цій схемі (рис. 26.1, а) напругу
|напруження|регулювання Ерег одержують|отримують| з|із| напруги|напруження| Uвих на виході регульованого підсилювача,
в якому можуть застосовуватися способи регулювання підсилення, розглянуті|розгледіти| в
попередній лекції. Напруга|напруження| Ерег подається з боку виходу у напрямі входу підсилювача, що і зумовило назву цього виду|виду| АРП. Детектор АРП забезпечує напругу|напруження| Ерег на його виході, пропорційну амплітуді напруги|напруження| Uвих: Ерег = КДЕТАРПUвих|UUUU. Фільтр АРП фільтрує складові частот модуляції і пропускає повільно|повільно| змінні складові напруги|напруження| Ерег. Коло|цеп| АРП, яке складається тільки|лише| з детектора і фільтру, називають простою АРП. У коло|цеп| АРП може включатися підсилювач до або після|потім| детектора. Підсилювач до детектора АРП— це ППЧ|, після|потім| детектора — ППС|. У високоякісних РПП підсилювач іноді|інколи| включають і до і після|потім| детектора. За наявності в колі|цепі| АРП підсилювача АРП називають підсиленою.
Робота регульованого підсилювача спільно з|із| колом|цепом| АРП описується
характеристикою АРП, що показує залежність Uвих = F(Uвх)(рис. 26.2).
Якщо АРП проста, то при збільшенні UBXнапруга|напруження| Uвих = KqUbx із-за
зменшення за рахунок|лічбу| АРП резонансного коефіцієнта підсилення Kq збільшиться в
менше число раз, ніж напруга|напруження| Uвх . Із |із| збільшенням Uвих збільшується Ерег і відповідно
зменшується K0 . Недолік |нестача| простої АРП полягає в тому, що коефіцієнт підсилення
радіо тракту приймача зменшується і при прийомі сигналів малого рівня, коли
|
Рисунок 26.1. Структурні схеми систем АРП.
цього не вимагається. Для усунення цього недоліку|нестачі| використовують АРП із затримкою, вякій коло|цеп| АРП починає|розпочинає,зачинає| діяти тільки|лише| у тому випадку, коли вхідна напруга|напруження| Uвх перевищує порогову Uпор; при цьому слабкі|слабі| сигнали колом|цепом| АРП не ослабляються (рис. 26.2). При ідеальній роботі кола|цепу| АРП із затримкою для UBX ≥Unop напруга|напруження| на виході підсилювача постійна (пунктирна пряма на рис. 26.2). У міру збільшення коефіцієнта підсилення підсилювача в колі|цепі| АРП характеристика АРП реального підсилювача все більшою мірою наближається до ідеальної. Особливістю зворотної АРП є|з'являється,являється| те, що вона не дозволяє одержати|отримати| ідеальну характеристику АРП; в цьому випадку можна лише наблизитися до неї. Зворотна АРП не може бути ідеальною, оскільки для її роботи принципово необхідний приріст вихідної напруги|напруження| ΔUвих.Якщо допустити, що АРП ідеальна, то ΔUвих = 0. При цьому Ерег = const, К0 = const, регулювання відсутнє, а отже, Uвих повиннезростати.
Структурна схема прямої АРП (рис. 26.1,6). Коло|цеп| АРП підключене до входу регульованого підсилювача, напруга|напруження| регулювання Ереготримується в результаті|унаслідок,внаслідок| детектування вхідної напруги|напруження|. При збільшенні UBX напруга|напруження| на виході детектора АРП зростає, при цьому збільшується Ерег, що викликає|спричиняє| зменшення К0.Напруга|напруження| Uвих| = К0 Uвих. ЯкщоUBX збільшується, то К0 зменшується;при цьому їх добуток|добуток| може залишатися постійним. Пряма АРП дозволяє одержати|отримати| ідеальну характеристику регулювання, але|та| практично добитися цього не вдається.
|
Рисунок 26.2 Характеристики систем АРП.
Такій АРП властивий ряд|лава,низка| недоліків|нестач|, основний з|із| яких полягає в необхідності включати перед детектором в колі АРП додатковий підсилювач з|із| великим коефіцієнтом підсилення. Якщо, наприклад, напруга|напруження| Ерег = 0,1 - 1 В, UBX ≈ 10 - 100 мкВ|, то підсилювач в колі|цепі| АРП повинен мати підсилення К0 ≈104- 105, практично таке ж, як і в основному тракті приймача. Пряма АРП нестабільна, тобто реагує на дії різних дестабілізуючих чинників|факторів|. Якщо, наприклад, із-за зміни температури або напруги|напруження| джерела живлення|харчування| коефіцієнт підсилення К0 регульованого підсилювача збільшиться, то характеристика АРП з|із| ідеальної перетворюється на характеристику з|із| наростаючим Uвих.
|
|
|
|
Структурна схема комбінованої АРП (рис. 26.1, в). В цьому випадку раціонально використовуються переваги обох схем АРП: стабільність зворотної АРП і можливість|спроможність| отримання|здобуття| ідеальної характеристики в прямій АРП. Для першого підсилювача — це зворотна, а для другого — пряма АРП. Основне регулювання відбувається|походить| в першому підсилювачі, він, як правило, містить|утримує| декілька регульованих каскадів. Другий регульований підсилювач звичайно однокаскадний, його основне завдання|задача| — дещо компенсувати зростання напруги|напруження| на виході першого підсилювача. Те, що ідеальне регулювання не досягається на практиці, не має великого значення, оскільки|тому що| межі зміни Uвих | невеликі.
Призначення фільтру в колі|цепі| АРП. Амплітуда с


















