1. Технологии управления инновационными проектами
1. Особенности управления инновационным проектом.
2. Модели управления инновационными проектами.
3. Построение организационных структур научно-исследовательских и проектных работ.
2. Интеллектуальный и инновационный потенциал организации: основные составные элементы и оценка эффективности использования.
3. Координация и контроль в инновационной деятельности.
1.1. В мировой практике управление инновационными проектами является особой сферой профессиональной деятельности, право на ведение которой закрепляется сертификатом. Менеджер по инновациям должен быть высококвалифицированным и опытным руководителем, в совершенстве владеющим функциями менеджмента:
• планирование;
• организация;
• координация;
• мотивация;
• контроль;
• представительство;
• отбор и прием кадров;
• обеспечение ресурсами.
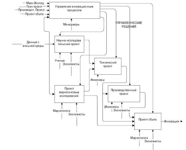
Задачи менеджера по инновациям при управлении инновационным проектом: (рис. 1)
1. По содержанию. С тем, чтобы не было отсутствия необходимых проектных решений или, наоборот, их дублирования (критерий полноты и согласованности).
|
|
|
2. По потокам данных (информации). Задачами менеджера являются:
• согласование потоков данных;
• обеспечение релевантной информации;
• установка единой нормативной и документационной базы.
3. По времени. Согласуя проектные работы по времени, насколько возможно менеджер должен предусмотреть параллельное выполнение разных проектных работ с целью сокращения сроков и исключения «временных провалов» в работе.
4. По ресурсам и приоритетам. В условиях ограниченности ресурсов, менеджер определяет приоритетность тех или иных проектных работ.

Рис. 1 Общая схема управления инновационным проектом
5. По участникам инновационного процесса. Основными участниками являются:
• заказчик – юридическое или физическое лицо, выступающее как потребитель результатов проекта;
• инвестор – юридическое или физическое лицо, вкладывающее средства в проект. Инвестор может быть одновременно и заказчиком;
• проектировщик ( разработчик ) – специализированные организации, выполняющие работы по научным исследованиям и разработке, необходимые для достижения поставленных в проекте целей. Проектировщик также проводит технико-экономическое обоснование проекта и оформляет проектно-сметную документацию;
• исполнитель ( изготовитель ) – организации (обычно это производственные фирмы), осуществляющие изготовление (материализацию) инновационного изделия, согласно проектной документации. Проектировщик и исполнитель могут быть одним лицом.
|
|
|
Менеджер по инновациям должен:
– иметь альтернативные решения,
– предусматривать всевозможные резервы по финансам, персоналу, материалам и прогнозировать возможные трудности и риски.
– предусматривать оптимистичный, пессимистичный и реалистичный варианты развития инновационной деятельности.
Особенности управления инновационными проектами:
• Инновационная установка высшего руководства, которое является инициатором инновационного процесса.
• Приоритет инновации как главной организационной ценности. Признание нормой постоянно проводимых организационных изменений.
• Освобождение части лучших работников от рутинных работ для творческой инновационной деятельности.
• Организация консультационной помощи в области нововведений. Крупные компании создают специальные консультационные или аналитические группы по широкому кругу вопросов инновационной деятельности фирмы.
• Максимальная хозяйственная самостоятельность подразделений фирмы.
1.2. К настоящему времени наибольшее распространение получили две модели управления инновационными проектами:
• каскадная модель (1970 – 1980 гг.);
• спиральная модель (1986-1990 гг.).
Основной и наиболее часто применяемой является каскадная модель, для которой характерно выполнение последующей фазы работы после полного выполнения предыдущей.
Положительные стороны применения каскадного подхода заключаются в следующем:
• на каждой фазе формируется законченный набор проектной документации, отвечающий критериям полноты и согласованности;
• выполняемые в логической последовательности фазы работ позволяют планировать сроки завершения всех работ и соответствующие затраты.
Существенным недостатком такой модели управления проектными работами является необходимость остановки работ и возврата к предыдущим фазам из-за ранее совершенных проектных ошибок или необходимости тех или иных уточнений. В результате этого реальный процесс, выполняемый по каскадной схеме, имеет вид последовательных приближений к желаемому результату (итерации) (рис. 2). Отсюда следуют срыв сроков, увеличение издержек, ухудшение качества.

Рис. 2. Каскадная модель управления проектом
Для преодоления вышеперечисленных недостатков была предложена “спиральная” модель (рис. 3).

Рис. 3. Спиральная модель управления проектом
При этом на этапах “Прикладная наука” “Разработка”, предшествующих этапу “Производство”, создаются прототипы – образцы будущей инновации в компьютерном или реальном виде. На этих прототипах уточняются параметры нового изделия, его внешний вид, характеристики качества, потребительские свойства и т.д. Исходя из полученных результатов, планируются последующие проектные работы.
1.3. Инновационная деятельность может осуществляться в рамках стандартных организационных структур, таких как линейно-функциональные, дивизиональные.
Управление инновационным процессом при этом может носить как централизованный, так и координационный характер.
При централизованном управлении инновациями руководство осуществляется из единого центра и характеризуется жестким подчинением, четким распределением полномочий и ответственности, тотальным контролем.
При координационном (штабном ) управлении инновациями создаются специальные штабные структуры, включающие представителей функциональных подразделений. Основная задача таких штабных структур (советов, комитетов) заключается в использовании горизонтальных связей для кооперации, согласования деятельности и распределения ресурсов.
Гибкой формой организации инновационной деятельности являются проектные и матричные структуры.
На японской фирме " Хонда " организационная структура состоит из большого количества рабочих групп. Дисциплина и отношения подчиненности вытекают из недекларируемых традиций культуры этой фирмы, основной тип власти – власть авторитета.
|
|
|
Организационная структура предприятия должна гарантировать эффективное функционирование двух взаимодополняющих сфер деятельности – стратегической по развитию будущего потенциала и оперативной по реализации существующего инновационного потенциала в доходы и рост фирмы.
Организационные структуры проектируются исходя из принятых стратегий предприятия, с учетом имеющихся ресурсов и влияния факторов внешней и внутренней среды.
Построение структур и систем управления научных и проектных организаций производится в несколько этапов. При этом применяется функциональный подход.
1-й этап. Построение системы функций
Для научных работ основными являются функции:
• концептуальные – разработка методик научных исследований, определение общих направлений научных работ; разработка научных программ;
• исследовательские – теоретические исследования достижений в данной отрасли науки, эмпирические исследования объектов и явлений;
• аналитические – выявление и анализ проблем, данных, фактов, постановка целей и определение задач, систематизация и объяснение фактов;
• креативные – генерация новых идей, гипотез, создание новых знаний;
• программно-инженерные – проведение инженерных расчетов, программирование, компьютерное моделирование;
Обеспечивающими являются функции:
• проектные – проектирование экспериментального оборудования, оснастки, моделей, макетов;
• производственные – изготовление и испытание экспериментального оборудования, оснастки, моделей, макетов;
• содействия изобретательской и рационализаторской работе;
• обеспечения необходимыми ресурсами: материалами, энергией, средствами производства, информацией, программными средствами;
• обучения, повышение квалификации;
Вспомогательные функции:
• поддержание в работоспособном состоянии научного оборудования;
• хранение, поиск, размножение документации;
|
|
|
• транспортировка;
• складские работы;
• создание благоприятных условий труда и отдыха работникам.
Функции управлени я:
• планирование научно-исследовательских работ;
• организация выполнения работ по проектам и рабочим заданиям;
• координация деятельности научных сотрудников, подразделений и сторонних организаций;
• организация документооборота;
• мотивация продуктивной творческой работы сотрудников;
• контроль;
• составление смет, расчеты экономической эффективности научных работ, расчет заработной платы.
Для проектных работ основными являются функции:
• маркетинг – исследование и анализ внешней среды, поиск инновационных возможностей, анализ потребностей;
• инженерное прогнозирование – прогнозирование новых технических решений, новых материалов, новых физических явлений и т.п.;
• поисково-аналитические – поиск, сбор и анализ необходимой информации;
• концептуальные – разработка концепций нового изделия, выбор методов проектирования;
• конструирование – конструирование макетов изделия, опытных образцов, самого изделия;
• программно-инженерные – инженерные расчеты, программирование, компьютерное моделирование;
• технологические – разработка технологий изготовления модели, опытного образца и изделия;
• экспериментально-производственные – изготовление, испытание и доводка модели, опытного образца и изделия;
• контрольные – контроль достижения целей проектирования.
Обеспечивающие функции проектных работ включают обеспечение необходимыми ресурсами: материалами, энергией, средствами производства, информацией, программными средствами.
Вспомогательные и управленческие функции аналогичны функциям для научных работ.
2-й этап. Построение организационной структуры и системы управления
Производится выбор типовой структуры организации: линейно-функциональная, проектная, матричная и т.д. Для выполнения функций назначаются подразделения и исполнители, а также менеджеры, ответственные за их выполнение.
При построении структуры и организации работ необходимо учитывать следующие принципы:
принцип специализации – подразделения и сотрудники организации специализируются на выполнении определенных видов работ (функций);
принцип композиции ( интеграции ) – все функции должны объединяться в единое целое и обеспечивать достижение общих целей;
принцип пропорциональности и сбалансированности – требует равенства производственных возможностей (пропускной способности) всех подразделений, участвующих в едином научно-техническом процессе. Это обеспечивается расчетами необходимого количества персонала и средств производства;
принцип централизации – это концентрация всех исследовательских и проектных работ в едином научно-техническом центре;
принцип единоначалия – регламентирует наличие у каждого работника только одного непосредственного руководителя.
Кроме того, при построении структуры организации следует учитывать объемы выполняемых работ и тип производства, нормативы выполнения тех или иных работ и нормы управляемости.
Как показывает опыт целесообразно подчинение менеджеру не более 5 – 8 руководителей меньшего ранга. Отдел создается при наличии не менее 10 работников, бюро – 7, а группа – 3.
Принцип специализации и принцип композиции, учтенные совместно, называются департаментализацией. При департаментализации организация делится по горизонтали на подразделения, которые могут быть интегрированы различными способами:
• относительно фазы инновационного процесса – отделение науки, отдел проектирования, производственный отдел;
• относительно научной дисциплины – отдел микроэлектроники, отдел биотехнологий, отдел химии;
• относительно объекта исследования (проектирования) в целом или какой либо его части – отдел персональных компьютеров, отдел дисплеев, отдел периферийного оборудования;
• относительно процессов – отдел исследований, отдел разработки технологий, отдел математических расчетов.
• относительно задач, работ – проектные подразделения.
Традиционно сложились следующие типы структурных подразделений, соответствующих различным функциям:
• конструкторский отдел – функции проектирования и конструирования;
• технологический отдел – технологические функции;
• отдел научно-исследовательских работ – концептуальные функции, исследовательские, аналитические, креативные, инженерные;
• отдел маркетинга – функции маркетинга;
• цех нестандартного оборудования, макетные мастерские, экспериментальный цех – производственные и экспериментально-производственные функции;
• службы научно-технической информации, отделы главного механика и энергетика, отдел материально-технического снабжения, отдел оборудования, отдел кадров, отдел обучения, отдел по изобретательству и рационализации, патентные бюро – обеспечивающие функции;
• отдел организации производства, планово-экономический отдел, диспетчерские службы, отдел труда и заработной платы – управленческие функции;
• бюро технической документации, складское хозяйство, транспортное хозяйство, ремонтные службы, социальные службы – вспомогательные функции.
На практике применяется смешанная департаментализация по разным уровням организации.
3-й этап. Организация рабочих процессов ( бизнес - процессов )
При проектировании рабочих процессов необходимо учитывать следующие принципы:
• принцип непрерывности – обеспечение бесперебойного и непрерывного выполнения работ при переходе их от подразделения к подразделению, от одного этапа к другому;
• принцип параллельности – совмещение во времени отдельных работ для сокращения сроков работ.
Документально рабочие процессы отражаются в целевых программах, индивидуальных планах проведения работ, в технологических процессах (как виде документа), описываются в методических указаниях по проведению научно-исследовательских работ, в рабочих инструкциях, прослеживаются через документооборот внутри организации.
4-й этап. Построение пространственных планировок
Эффективная организация труда научных и проектных организаций обеспечивается также рациональным пространственным расположением подразделений. При этом необходимо учитывать принципы непрерывности и прямоточности.
Принцип прямоточности указывает на необходимость такого пространственного расположения подразделений, которое обеспечивает снижение затрат времени на перемещения, связанные с передачей документов, проведением совещаний, согласованиями и т.д.
5-й этап. Организация рабочего места
В современном менеджменте понятие рабочее место является комплексным и включает следующие составляющие:
• трудовая деятельность, выполняемая на данном рабочем месте;
• зона трудовой деятельности (рабочее пространство).
Проектирование и организация рабочего места начинается с анализа трудовой деятельности по следующим направлениям:
• административное;
• профессиональное;
• психологическое.
При административном анализе рабочего места определяется положение работника в структуре и системе управления предприятия, его взаимоотношения с другими подразделениями и сотрудниками, его права, обязанности и ответственность, график и режим работы.
Административная составляющая рабочего места определяется такими документами, как «Должностная инструкция», «Контракт», «Распорядок рабочего дня».
При профессиональном анализе рабочего места определяется совокупность его функций и задач, профессиональные связи в общей технологической цепочке с другими сотрудниками и подразделениями. Рабочими документами, отражающими профессиональную составляющую рабочего места являются «Должностная инструкция» (функции и задачи), «Профессиограмма», документы, содержащие описание рабочих процессов.
При психологическом анализе РМ определяются требования к психологическим, психофизиологическим, социальным, культурным и другим качествам человека. Основным документом при этом является «Психограмма».
Вторая составляющая системы рабочее место – рабочее пространство – это часть производственного помещения, оснащенная необходимыми средствами труда (оборудованием и оргтехникой) и обеспечивающая необходимые физиологические и экологические условия труда.
Основанием для построения рабочего пространства являются трудовые функции, процессы, выполняемые на данном рабочем месте; тип и общая организация производства; характер труда.
Площади, отведенные под рабочие места, должны обеспечивать необходимую комфортность труда. Так, по рекомендациям специалистов, требуемая для научного работника и проектировщика площадь составляет не менее 5 кв. м. при высоте помещения не менее 3.2. кв. м. При объеме помещения, где на одного работника приходится менее 20 куб. м., должна быть предусмотрена принудительная вентиляция. Уровень шума не должен превышать 85 дБ, но благоприятным для творческой деятельности считается уровень шума не более 50 дБ. Уровень освещения на рабочем столе лампами дневного света должен быть равен 750 – 800 л, включая 500 л от местного источника света.
2. Потенциал - это совокупность возможностей в какой-либо области для достижения определенных целей.
Составляющими потенциала предприятия являются:
- производственно-технологический,
- научно-технический,
- финансово-экономический,
- кадровый
- инновационный потенциал (представляет собой ядро потенциала предприятия, органически входя в состав каждой с его частей (рисунок – 4)).

Рис.4. Состав потенциала предприятия
Сложность определения инновационного потенциала обусловлена различным пониманием данного термина учеными и отсутствием комплексных методических исследований в этой области.
в узком смысле описание возможностей организации по достижению целей за счёт реализации инновационных проектов.
широком смысле отношения, которые возникают на микроуровне между работниками по поводу достижения базовых целей предприятия, заложенных в стратегии его развития, при условии наличия инновационных возможностей, которые создаются за счет других компонентов потенциала.
Величина инновационного потенциала определяется наличием научно-исследовательских, проектно-конструкторских, технологических организаций, экспериментальных производств, опытных полигонов, учебных заведений, персонала и технических средств этих организаций.
Количественно инновационный потенциал предлагается оценивать, используя систему базовых показателей:
• интеллектуальный потенциал, определяемый количеством специалистов, занятых инновационной деятельностью в общей численности трудящихся;
• научно-технический задел по инновациям (патенты, ноу-хау и т.д.);
• удельный вес нового оборудования и инструмента, новых технологий в общем их количестве;
• наличие сервисных услуг, пользующихся платежеспособным спросом;
• удельный вес новых видов деятельности в общем объеме выполняемых работ;
• число созданных передовых производственных технологий в среднем за год;
• число использованных передовых технологий в среднем за год;
• интенсивность инновационных затрат (удельный вес затрат на технологические инновации в объеме отгруженной продукции).
Под интеллектуальным потенциалом организации понимается совокупность интеллектуальных способностей работников (знаний, умений, информации, ценностей, навыков и т. д.) и возможностей их раскрытия, развития и использования.
Интеллектуальный потенциал организации включает:
- творческий потенциал - это совокупность способностей работников организации к постановке и решению новых творческих задач, созданию чего-то качественно нового, отличающегося неповторимостью и уникальностью, а также к созданию условий на предприятия для проявления этих творческих способностей.;
- профессионально-квалификационный потенциал - это совокупность способностей, профессиональных навыков работников организации, необходимых для выполнения ими своих профессиональных обязанностей, и создание условий на предприятии для совершенствования и развития навыков и умений персонала.
Рассмотрим, с помощью каких параметров можно оценить каждую составляющую в отдельности и интеллектуальный потенциал предприятия в целом.
Творческий потенциал организации можно измерить при помощи следующих показателей:
• количество лицензий, патентов, изобретений, торговых марок, промышленных образцов в целом, а также в отношении к:
а) общей численности персонала; б) численности руководителей, специалистов;
• удельный вес новой продукции в общем объеме продаж (к новой продукции относится продукция, которая освоена и выпускается в течение срока до трех лет; при исчислении показателя продукция берется в натуральном выражении по количеству ассортиментных групп);
• количество рационализаторских предложений по улучшению деятельности организации в отношении к численности персонала;
• количество ежегодно реализуемых мероприятий, предусмотренных организационно-техническими планами и программами.
Профессионально-квалификационный потенциал организации можно оценить при помощи следующих показателей:
• половозрастной состав - удельный вес работников мужского и женского полов и удельный вес работников в различных возрастных диапазонах (до 25 лет, 25-35 лет, 35-45 лет, от 45 до пенсионного возраста, работающие пенсионеры);
• образовательный уровень персонала - удельный вес работников со следующими уровнями образования: неполное среднее; среднее; среднее специальное и неполное высшее; высшее; ученая степень;
• стаж работы - удельный вес работников, имеющих стаж работы по специальности: до одного года, от одного года до трех лет, от трех до пяти лет, от пяти до 10 лет, более 10 лет;
• квалификация рабочих - удельный вес: основных рабочих (по разрядам) и вспомогательных рабочих (по разрядам);
• усилия организации по повышению профессиональной подготовки работников - уровень затрат на обучение и повышение квалификации персонала в расчете на одного работника в целом, в том числе руководителя, специалиста, рабочего; уровень затрат организации на закупку периодических изданий, справочной литературы и других носителей информации в расчете на одного работника; уровень затрат организации на участие персонала в различных выставках в расчете на одного работника, в том числе руководителя, специалиста"; уровень затрат организации на посещение персоналом других предприятий в расчете на одного работника, в том числе руководителя, специалиста.
3. Сложность координации инновационной деятельности в том, что при разработке реализации инновационного процесса принимают участие работники различных специальностей, квалификации, культуры.
По некоторым оценкам, доля рабочего времени в цикле создания образца новой техники не превышает 20-25 %. Остальное время уходит на согласование и увязку, разрешение возникающих проблем.
Повышение эффективности координации приводит к снижению длительности инновационного цикла и к повышению доходности инновации.
Существует три “переломных” точки в инновационном процессе, где необходима эффективная координация – переход от науки к проектированию, переход от проектирования к производству нового продукта и переход от производства к сбыту.
Общая схема критических переломных точек, где необходима эффективная координация, представлена на рис. 5.

Рис. 5. Схема межфазной координации
Можно выделить следующие методы координации:
• создание специальных координирующих структур – советов, комитетов, в которые входят представители подразделений, принимающих участие на разных фазах инновационного процесса;
• создание системы референтов и консультантов;
• полная доступность рабочей информации. Создание системы отчетов, то есть документов, отражающих результаты работы подразделений в установленных “контрольных точках”. Доступность, открытость этих отчетов для менеджеров и ведущих специалистов всех подразделений;
• высокая интенсивность плановых коммуникаций;
• поощрение высшим руководством неплановых неформальных коммуникаций;
• стажировки и ротация;
• участие персонала в завершении или начале смежной фазы;
• трансферт передового опыта;
• обучение смежным профессиям.
Контроль в инновационной деятельности приобретает особое значение в связи с высокими рисками.
Перед началом инновационной деятельности на этапе предварительного контроля определяются количественные и качественные показатели всех видов имеющихся у предприятия ресурсов, необходимых для осуществления инновационного проекта, а также стандарты и нормы будущей деятельности.
В ходе текущей деятельности важен стратегический контроль над расходованием ресурсов (учет затрат) путем сопоставления запланированных затрат с фактическими. Перерасход ресурсов частое явление для инновационной деятельности, в некоторых случаях это приводит к значительному недополучению запланированной прибыли.
Следующей особенностью контроля инновационного процесса является его всесторонний критический анализ результатов, включающий обсуждение всех возникающих проблем. Результатом такого критического анализа может быть существенное изменение направления проектных работ или даже их полное прекращение.
При текущем контроле осуществляется оценка трех аспектов реализации проекта:
• Время – проект должен быть выполнен в установленные сроки.
• Стоимость – должен быть выдержан бюджет проекта.
• Качество – должны быть выдержаны установленные характеристики проекта.
Еще одна особенность контроля в инновационной деятельности заключается в том, что особое значение имеет контроль «на стыках» фаз инновационного процесса при передаче результатов с одной фазы на другую. При этом каждая фаза инновационного процесса начинается с предварительного контроля и заканчивается итоговым контролем (рис. 6).

Рис. 6. Схема видов контроля инновационного проекта
Для осуществления итогового контроля организуется приемная комиссия, в которую должны входить представители от обеих фаз – передающей и принимающей.
Контроль на «стыках фаз» (или как еще говорят в «контрольных точках») должен быть комплексным – финансовый контроль, технический контроль, контроль соблюдения сроков, контроль документации.
Общий итоговый контроль результатов проекта завершается сдачей проекта заказчику и закрытием договора.
При итоговом контроле, как правило, проводятся испытания с целью оценки достижения установленных в договоре (в техническом задании) технико-экономических показателей разработки.
В случае если эти условия не соблюдаются, то выявляются расхождения, их причины и разрабатываются мероприятия по устранению обнаруженных расхождений.
При итоговом контроле также осуществляется проверка финансовой отчетности, которая относится к отчетности заказчика и организаций-исполнителей.
Проверка финансовой отчетности включает: проверку выписки счета-фактуры на весь объем завершенных работ, согласование полученных платежей с представленными счетами-фактурами; проверку наличия документации по изменениям; контроль суммы удержании, произведенных заказчиком и др.