

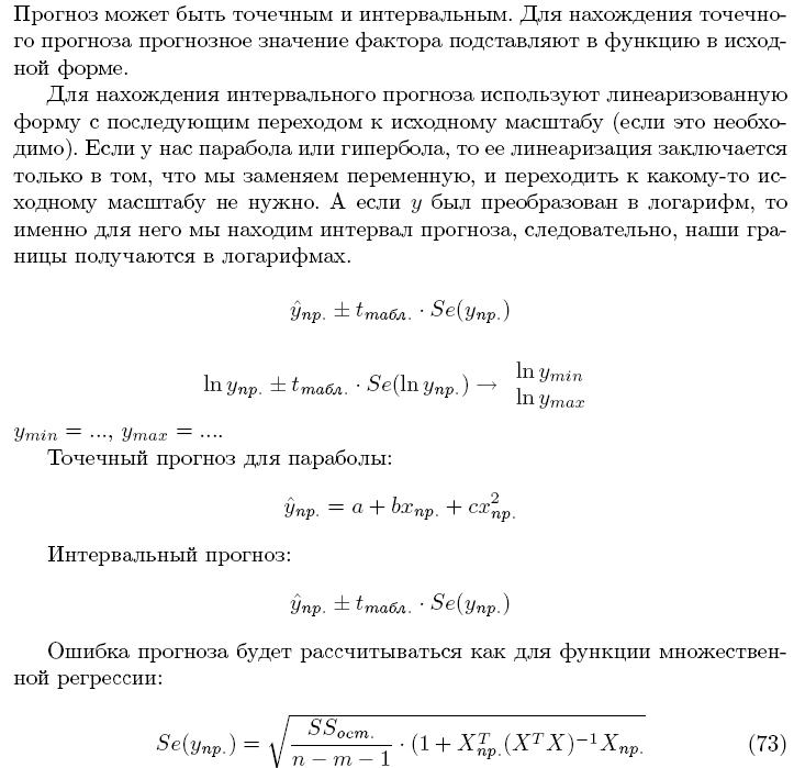
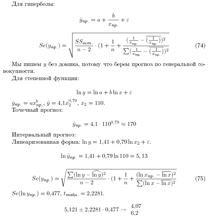
Прогнозирование по гиперболической регрессии
Прогнозирование по нелинейным по параметрам функциям регрессии (степенной, показательной)



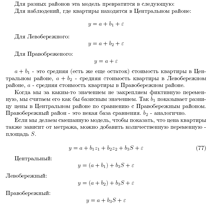
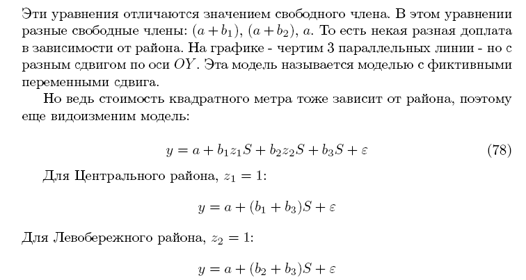
Модели регрессии с фиктивными переменными





Критерии выбора наилучшего уравнения регрессии


Элементы временного ряда




Методы выявления тенденции во временном ряду


Автокорреляционная функция


Методы выбора формы уравнения тренда




42. Методики нахождения параметров линейного, параболического и показательного трендов и интерпретация их параметров






