


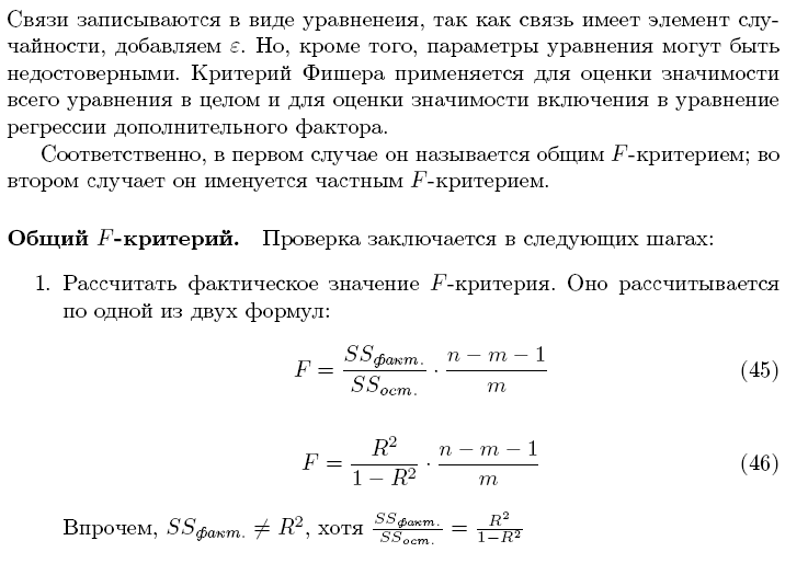
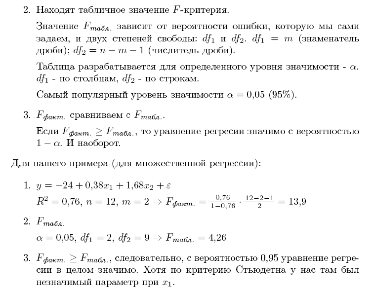
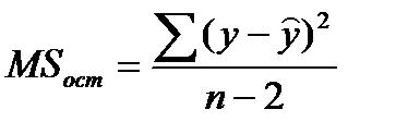
18. Таблица дисперсионного анализа
Оценка значимости уравнения регрессии обычно дается в виде таблицы дисперсионного анализа.
Дисперсионный анализ результатов регрессии
| Источники вариации | Число степеней свободы | Сумма квадратов отклонений | Дисперсия на одну степень свободы | F - отношение |
| фактиче- ское | таблич- ное | |||
| Объясненная | 1 | | | |
| Остаточная | n– 2 | | | F табл = F(α;1,n-2) |
| Общая | n– 1 | |
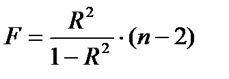
Величина F – критерия связана с коэффициентом детерминации R2. Значение F – критерия можно выразить следующим образом:
.
Для расчёта коэффициента детерминации можно использовать формулу:
.
Максимальное значение коэффициента R2 равно единице. Это происходит в том случае, когда линия регрессии точно соответствует всем наблюдениям, так что
для всех i и все остатки равны нулю.
Если в выборке отсутствует видимая связь между X и Y, то коэффициент детерминации будет близок к нулю.






