


Тест Парка
Тест Глейзера

Тест Уайта






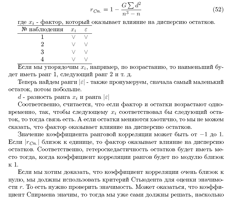
26. Использование коэффициента ранговой корреляции Спирмена для выявления гетероскедастичности случайных остатков




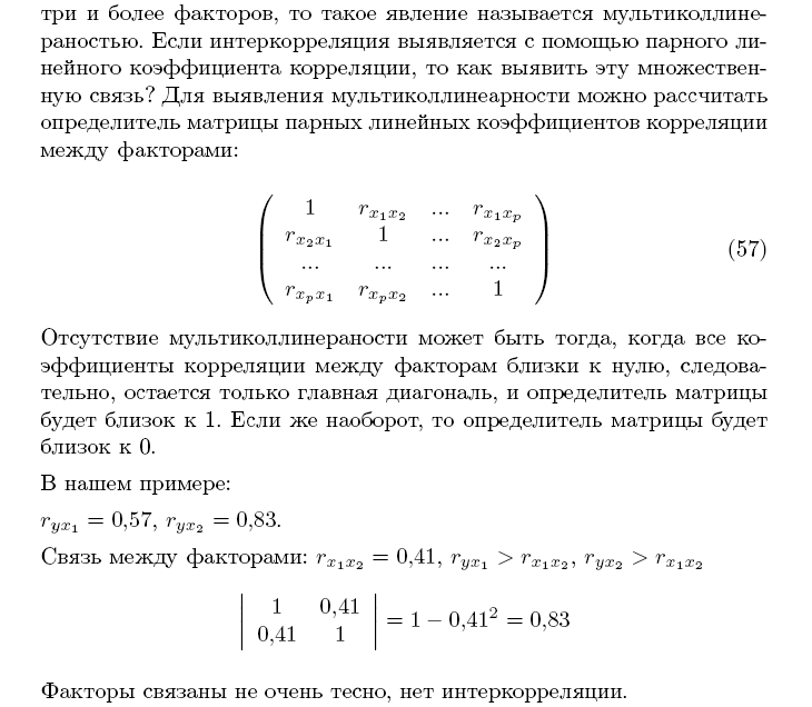
Отбор факторов в модель множественной регрессии: требования к факторам; методы отбора.




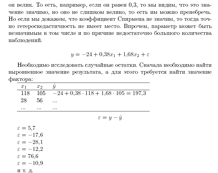
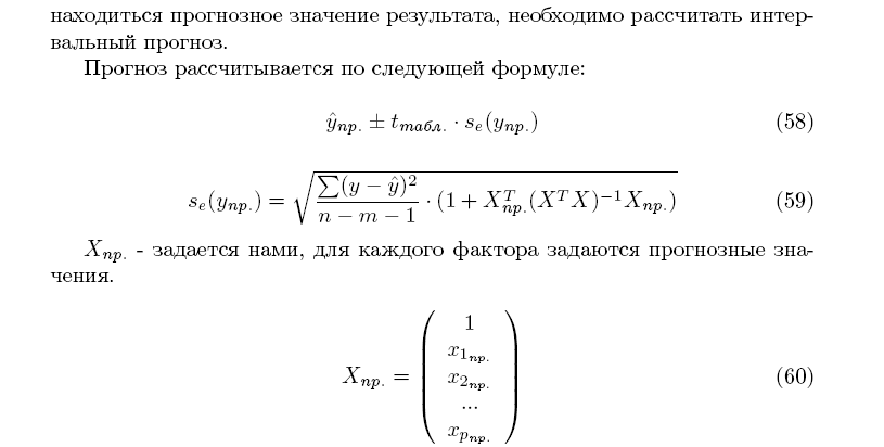
Прогнозирование по уравнению регрессии (на примере парной линейной регрессии)



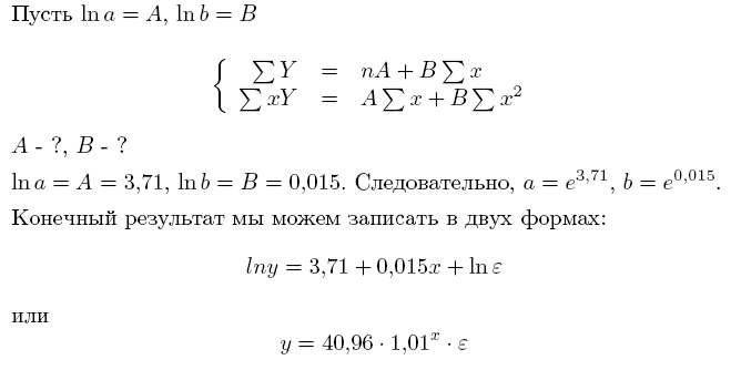
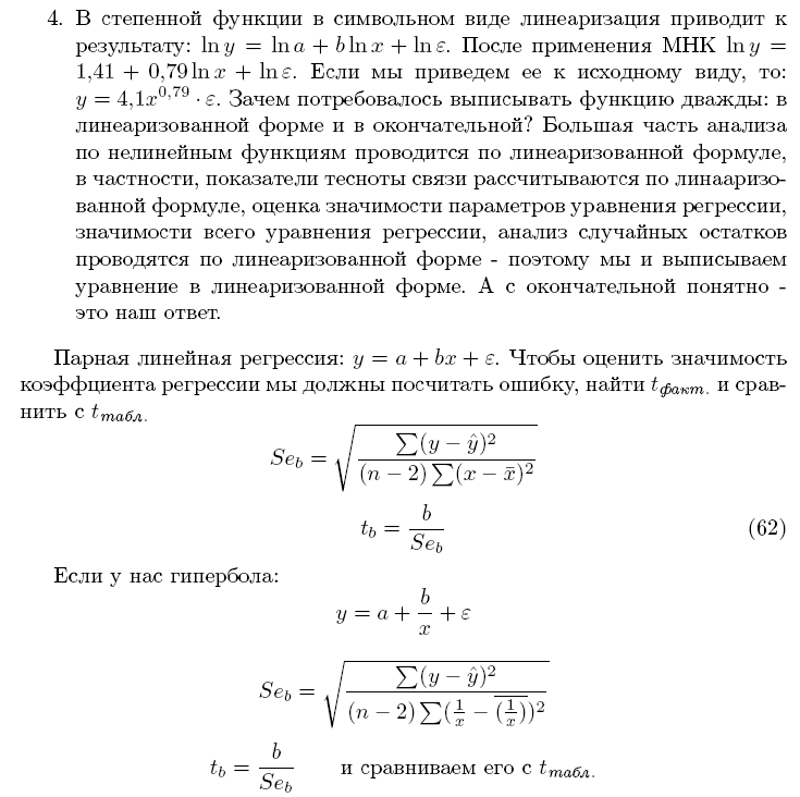
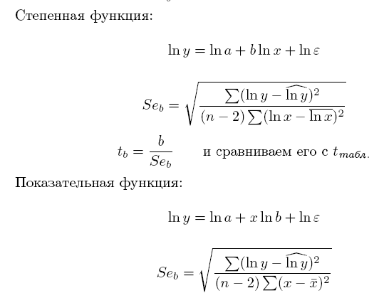
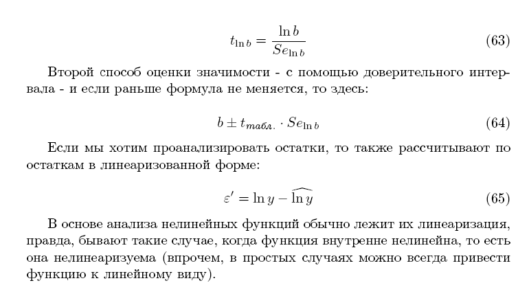
29. Особенности нахождения параметров для нелинейных функций регрессии. 30. Применение МНК к одной из парных нелинейных регрессий (параболе, гиперболе, степенной, показательной)







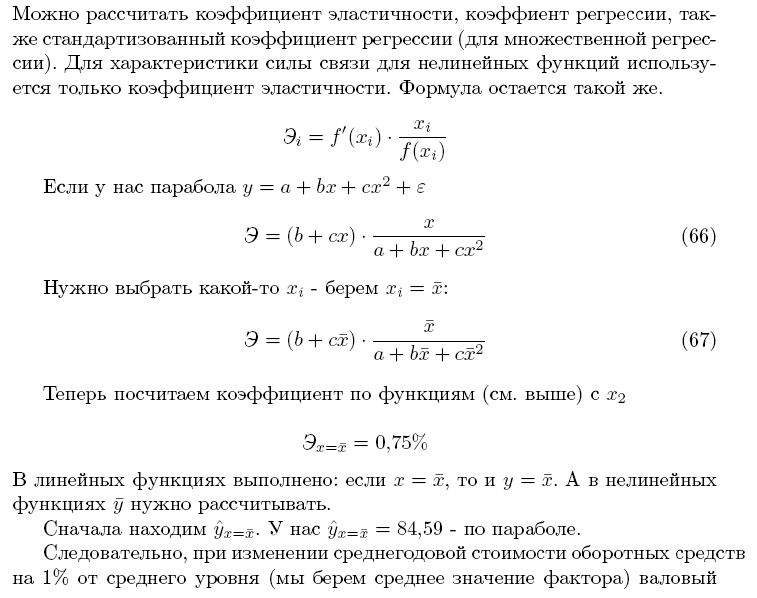
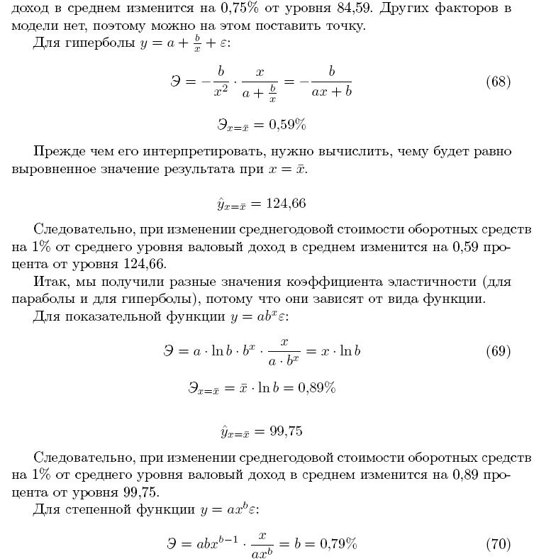
31. Коэффициент эластичности для нелинейных функций



Показатели тесноты связи для нелинейных функций, линейных по параметрам