

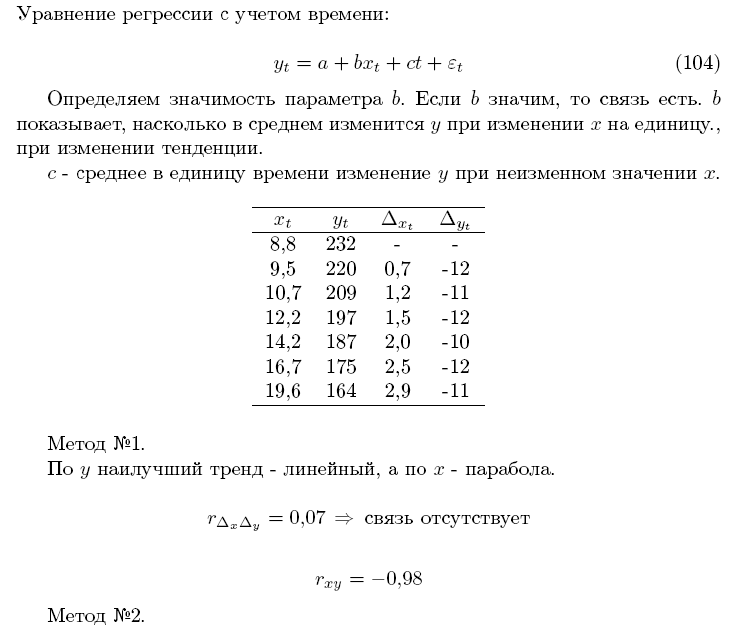
Модель регрессии с включением переменной времени


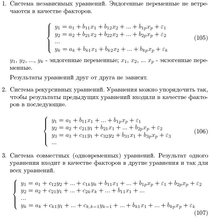
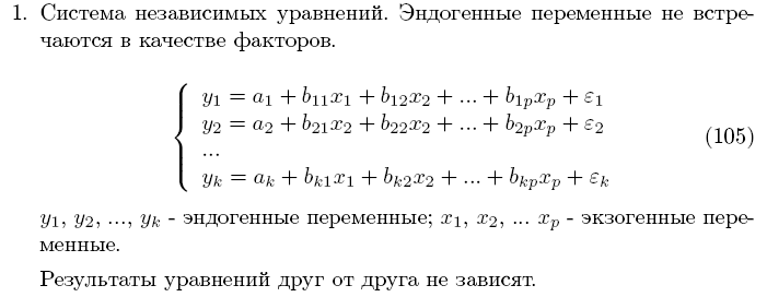
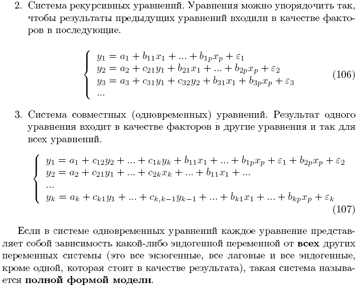
Виды систем эконометрических уравнений



Структурная форма модели: состав, виды переменных




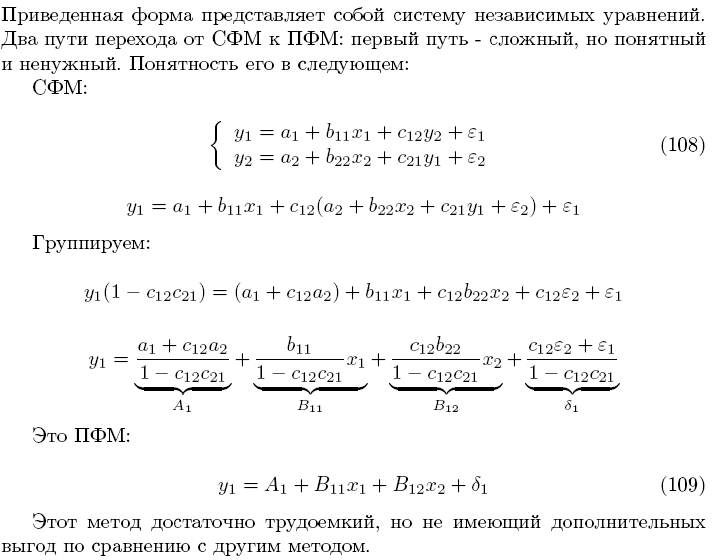
55. Приведенная форма модели: структура, предназначение, связь со структурной формой



Идентификация системы эконометрических уравнений. Необходимое условие идентификации системы эконометрических уравнений


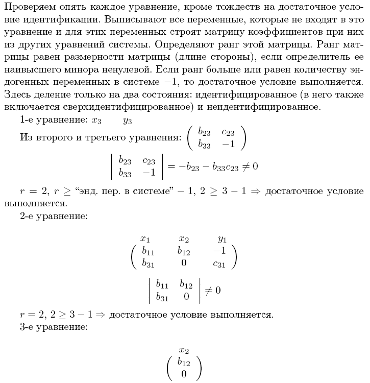
Идентификация системы эконометрических уравнений. Достаточное условие идентификации системы эконометрических уравнений



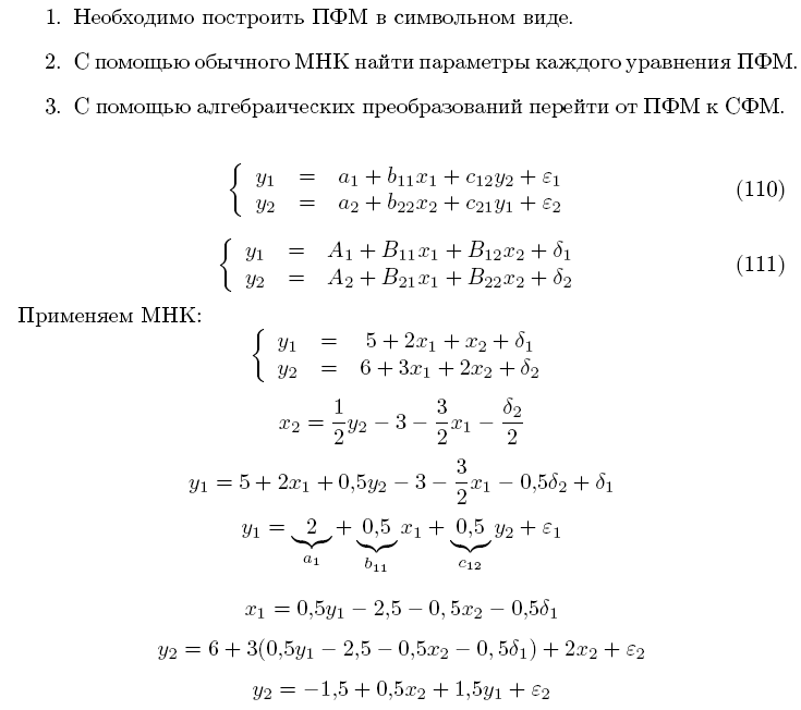
Косвенный МНК


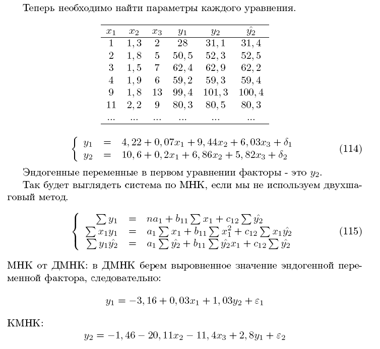
Двухшаговый МНК








