Если временной ряд представляется в виде суммы соответствующих компонент, то полученная модель носит название аддитивной. В общем виде она имеет вид: Y = T+S+E.
Эта модель предполагает, что каждый уровень временного ряда может быть представлен как сумма трендовой (T), сезонной (S) и случайной (E) компонент.
Выбор модели осуществляется на основе анализа структурных сезонных колебаний. Если амплитуда колебаний приблизительно постоянна, выбирают аддитивную модель, в которой значения сезонной компоненты предполагаются постоянными для различных циклов.
Построение модели сводится к расчету значений T, S и E для каждого уровня ряда.
Процесс построение модели включает в себя следующие шаги:
1. Выравнивание исходного ряда методом скользящей средней.
2. Расчет значений компоненты S.
3. Установление сезонной компоненты из исходных уровней ряда и получение выравненных данных (T+E).
4. Аналитическое выравнивание уровней (T+E) и расчет значений T с использованием полученного уравнения тренда.
5. Расчет полученных по модели значений (T+S).
|
|
|
6. Расчет абсолютных и/или относительных ошибок.
48. Мультипликативная модель временного ряда
Общий вид мультипликативной модели выглядит так:
Y = T∙S∙E.
Эта модель предполагает, что каждый уровень временного ряда может быть представлен как произведение трендовой, сезонной и случайной компонент. Выбор одной из двух моделей осуществляется на основе анализа структуры сезонных колебаний. Если амплитуда колебаний приблизительно постоянна, строят аддитивную модель временного ряда, в которой значения сезонной компоненты предполагаются постоянными для различных циклов. Если амплитуда сезонных колебаний возрастает или уменьшается, строят мультипликативную модель временного ряда, которая ставит уровни ряда в зависимость от значений сезонной компоненты.
Построение аддитивной и мультипликативной моделей сводится к расчету значений трендовой, циклической и случайной компонент для каждого уровня ряда.
Процесс построения модели включает в себя следующие шаги.
1. Выравнивание исходного ряда методом скользящей средней.
2. Расчет значений сезонной компоненты.
3. Устранение сезонной компоненты из исходных уровней ряда и получение выровненных данных в аддитивной или мультипликативной модели.
4. Аналитическое выравнивание уровней и расчет значений тренда с использованием полученного уравнения тренда.
5. Расчет полученных по модели значений или
6. Расчет абсолютных и относительных ошибок.
Если полученные значения ошибок не содержат автокорреляции, ими можно заменить исходные уровни ряда и в дальнейшем использовать временной ряд ошибок для анализа взаимосвязи исходного ряда и других временных рядов
49. Применение фиктивных переменных для моделирования закономерных колебаний во временном ряду
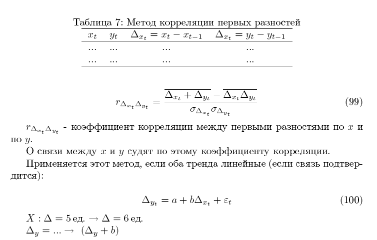
50. Изучение корреляции между временными рядами по цепным абсолютным изменениям уровня ряда (первым разностям)
