Электромеханические измерительные приборы. Принцип
При измерениях, имея объект измерения, мы должны характеристику этого объекта
преобразовать в некое числовое значение
. На практике сложились три подхода в получении количественной информации:
· электромеханические преобразователи (стрелочные приборы);
· цифровые методы измерения (цифровые измерительные приборы);
· использование средств измерительной техники для получения количественных характеристик;
1.Электромеханические преобразователи действуют по следующей схеме: характеристики объекта измерения в измерительной цепи преобразуются в уровень тока и реже в напряжение. При этом формируемый ток, проходя через индуктивные элементы, порождает магнитный поток, последний формирует некий угол
, пропорциональный величине измеряемого параметра
. Этот угол
измеряется сектором шкалы – линиями, полосками с количественными характеристиками.
(считывается)

2.Цифровые измерения. Стремление исключить подвижные элементы из средств измерения, привело к появлению электронных, а далее цифровых методов измерения. В основе цифровых методов измерения – измерительная цепь преобразует некую физическую величину в уровень напряжения
, которую можно измерить на измерительном сопротивлении, преобразуя
.

В отличие от первого пути, получение кодированной информации происходит без вмешательства субъекта. Поскольку индикаторы чаще всего отображают цифры 0-9, преобразование с выхода АЦП идет в двоично-десятичных кодах. Основная сложность в цифровых методах – получить нужный уровень сигнала на входе АЦП (нормированный уровень), поскольку АЦП должен работать по всему диапазону. Основная нелинейность в этих приборах – нелинейность измерительной цепи (до АЦП). Как первый, так и второй подходы – измерение одного параметра.
Достоинство второго способа – возможность усреднения результата, несколько раз измеряли, но индикацию отправили среднее.
3. Измерение требований к качеству параметров объекта привело к построению измерительно-вычислительных систем (комплексов). Это новый уровень в получении информации. Нормативными документами на сегодня вводятся системы качества параметров, в которых оговорены методы получения информации: только с использованием вычислительной техники. Система, построенная на основе средств вычислительной техники, предусматривают следующую структуру.


Принципиальное отличие: вводится управление в процедуру считывания информации с объекта. Управление позволяет считывать информацию с объекта в установленные точки времени. Поскольку автомат, то время измерения малое. Автоматические режимы измерения расширяют возможность в получении информации, увеличивая ее достоверность. Результаты измерения накапливаются в памяти ЭВМ и могут быть обработаны: не забываем про ЦОС (цифровая обработка сигналов). Главным недостатком ИВС является их высокая стоимость, которая в конечном счете распределяется на себестоимость продукции.
Использование любого из трех подходов для получения количественной информации опирается на экономическую целесообразность.
Структура электромеханического измерительного прибора.
Электромеханические измерительные приборы имеют следующую структуру:

Некая физическая величина воздействует на измеряемую цепь. Последовательно формирует электрический сигнал (ток, напряжение), пропорциональный измеряемой величине. Этот сигнал воздействует на измерительный преобразователь, формируя механический момент или силу. Которые воздействуют на отсчетное устройство, что позволяет считывать результат измерения в единицах измеряемой величины.
Чем проще реализованы измерительная цепь и преобразователь, тем надежнее, дешевле прибор.
Таким образом, подобные устройства целесообразно применять в измерениях, не требующих высокой точности. В общем случае электромеханические измерительные преобразователи используют преобразование части рабочего тока в пропорциональный магнитный поток, далее в угол отклонения.
Основная проблема электромеханических преобразователей – их нелинейность по диапазону. Часто формально характеристику преобразования представляют так называемой S-кривой, причем особенность: начальный участок S- кривой пологий. Нелинейность объясняется механикой, чаще всего- растяжки, пружины и т.д.
В зависимости от типов преобразователей, различают системы измерительных приборов:
![]() |
1) магнитоэлектрическая система:

2) электродинамическая система:
![]() |
![]() |
![]() |
5) электростатическая система:
![]() |
6) вибрационная система:
![]() |
7) термоэлектрическая система:
Структура электронного измерительного прибора
![]() |
Рис. Электроизмерительный прибор.
Электроизмерительные приборы включают обязательно три блока:
1. Первый измерительный преобразователь
2. Функциональный преобразователь
3. Электронный усилитель
В зависимости от формы представления результата приборы делятся на электронные и цифровые (с цифровым отсчетом).
Первые электрические, используют в качестве отсчетного устройства (стрелки шкалы), поэтому включают измерительный механизм.
Вторые - преобразуют уровень выхода сигнала усилителя, цифровой код (в АЦП) и на элементах индикации отображают измеренную величину в форме цифр.
Приборы с цифровым отсчетом не содержат механических частей. Поэтому имеют значительно меньшую погрешность при измерении, но более сложные. На практике могут использоваться и другие приборы, например, с телевизионным преобразователем, которые включают большее число блоков, их относят к измерительным системам.
В области электрических измерений к числу преобразуемых параметров относят - что измеряем:
1.Напряжение и силу постоянного тока.
2. Средневыпрямленное значение переменного напряжения и тока.
3. Среднеквадратическое (действующее) значение напряжения и тока.
4. Пиковые значение напряжения и тока.
5. Активная мощность.
7. Частота переменного тока (период).
8. Разность фаз.
10. Значение индуктивности и емкости.
11. Модуль и объект комплексного сопротивления.
12. cos ф
13. Распределение энергетических соотношений по частоте (спектр).
14. Число оборотов вала.
15. Комплексный показатель качества электричества.
Помимо основных измеряют и неэлектрические характеристики: температуру среды, влажность, давление и т.д. Посредством измерительных преобразований - это множество преобразуется к:
1. Постоянному напряжению.
2. Амплитуде значения переменного напряжения.
3. Постоянный ток.
4. Частота (период).
5. Интервал времени - как частный случай периода.
Задача измерительных преобразований - сформировать электрический сигнал, один или несколько параметров которого пропорциональны измеряемой величине Х. Любой измерительный прибор обязан работать на вышесказанных условиях.
Частный случай измерительного преобразования - нормализация. Получение однородного выходного сигнала, пропорционально по своему значению, входному. Например, простейший измерительный преобразователь - резистивный делитель напряжения. При измерениях высоких напряжений используют делители, когда одна и та же величина U(t) преобразуется в U
(t), т.е. U(t)→U
(t); Способ простой: при включении в цепь делителя необходимо помнить, что делитель шунтирует нагрузку основной цепи и выбирать величину сопротивления с учетом характеристик цепи. Более преемлемым в энергетике вариантом является использование трансформаторов для этих же цепей:
![]() | |||
|
Число витков первичной обмотки небольшое, зато вторичная обмотка может иметь значительное число витков. Падение напряжения на первичной обмотке трансформируется в напряжение во вторичной обмотке, которое может быть значительно большим. ИТТ (измерительный трансформатор тока) и ИТН (измерительный трансформатор тока) - преобразователи (нормализаторы). Промышленность чаще всего выпускает ИТТ, причем как в переносном варианте, так и в стационарном. Переносной вариант – измерительные клещи. ИТН чаще стационарные.
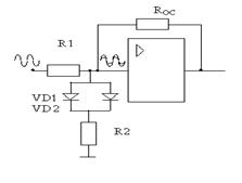
Фазоповоротные схем ы.
В ряду функциональных преобразований особое место занимают некоторые устройства: Фазоповоротные схемы времяимпульсные измерительные преобразователи, преобразователи частоты изменения амплитуды. Фазоповоротная схема строится, как правило, на основе активных элементов. На сегодня основной активный элемент - операционный усилитель. Операционный усилитель охвачен отрицательной обратной связью (ОС), уменьшающей коэффициент передачи каскада. В целом коэффициент передачи зависит от величины RОС,R1,R2.
![]() | |||
|
Сдвиг по фазе входного гармонического сигнала осуществляется за счет «затягивания» его на входе емкостью С. Постоянная цепи CR2 определяет величину сдвига. Если входной сигнал подавать симметрично на оба входа усилителя, получается дифференцирующая схема и выходной сигнал - разностное напряжение относительно земли. Применяется не часто. Как правило, оба входа объединяются, и входной сигнал подключается относительно земли.

|
Возможно изменение схемы. Сх.1 не используется на НЧ. Сх.2 используется на ВЧ.

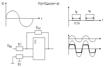
Времяимпульсные измерительные преобразователи предназначены для замены синусоиды на последовательность импульсов. Если у входного синусоидального сигнала существует амплитудное значение, частота, сдвиг по фазе, то у времяимпульсного преобразователя информационный параметр - это длительность импульса.
В качестве простой схемы преобразователя используют операционный усилитель: выбрав большой коэффициент передачи усилитель ограничивает выходной сигнал и он имеет форму, близкую к прямоугольнику.
Для улучшения характеристики на вход усилителя включают ограничитель.
Рабочая, так как входной сигнал не должен превышать напряжение питания. Измерительные преобразования изменений частоты в изменении амплитуды. Контроль измерения частотных характеристик сигнала возможно через измерение пропорциональной величины амплитуды напряжения.
f
. В основе схем частотно-зависимые элементы. Рабочий элемент схемы - операционный усилитель.
Очень хорошо развиты преобразователи форм напряжения, т.е. U
→U
, U
→U
,U
→U
.Основным преобразователем для этих цепей является детектор переменного напряжения. В технике используют термин: измерительная головка. Имеет форму щупа и преобразует переменную величину напряжения в максимальную, средневыпрямленную или действующую величину. Выбор типов зависит от соотношения R
и частоты измерительного напряжения. Интересно преобразование частоты измерительного сигнала в величину напряжения
Рис. Типовая схема ограничителя
Рис. Схема с ограничением

На входе ОУ включен двойной Т-мост (мост Вина). Основная частотная характеристика двойного Т-моста: коэффициент передачи такой схемы по частоте K(w):
![]() | |||
|
он изменяется с изменением частоты, в результате сигнал, определяемый напряжением, изменяется пропорционально.
|
В качестве входных частотозависимых цепей можно с успехом применять резонансные характеристики контуров, RLC фильтров, которые дадут изменение коэффициента передачи, но большую нелинейность. В схемах автоматики часто необходимо зафиксировать факт изменения частоты (релейный сигнал). Поэтому в них и применяют линейные RLC фильтры.
Измерительные и функциональные преобразователи входят как обязательные элементы в состав любого измерительного прибора. Непосредственно измерительный механизм, оставаясь постоянным, не может реагировать на сигналы в широком диапазоне, поэтому измерительные и функциональные преобразователи в зависимости от переключателей диапазона измерений формируют на входе сигналы той оптимальной величины, что необходима для измерительного механизма, т.е. играет роль своеобразных делителей. Поскольку основными измеряемыми величинами являются напряжение и уровень тока, функциональные преобразователи не зависимо от рода входной величины на выходе формируют величину напряжения (реже тока). Недостаток: на практике следует работать на одной половине диапазона(он не широкий). На близких частотах измерение автоматическое. Преобразователи физических величин позволяют сократить номенклатуру средств измерения, уменьшить стоимость, но внести это может определенную погрешность.









