Региональные и национальные классификаторы
Международные классификаторы
Статистические экономические классификаторы
Статистическая номенклатура - товарная номенклатура, принятая страной для сбора статистических данных о ввозе и вывозе товаров.
Статистические классификаторы используются для следующих целей:
· сбор информации или организация уже собранной информации;
· соединение и разъединение наборов данных в зависимости от целей сложного анализа, включая расчет индексов;
· построение классификатора для различных переменных на основе классификаторов для двух или большего количества составляющих переменных; например, классификаторы социально-экономического состояния, которые опираются на классификаторы занятий, статуса занятости, промышленности, размера предприятия или достижений образования;
· представление статистической информации;
· в качестве модели для развития или пересмотра связанных
классификаторов.
Группы статистических классификаторов включают:
|
|
|
· экономические классификаторы;
· классификаторы расходов в зависимости от целей;
· занятость, занятия и образование;
· социальная сфера и здоровье;
· страны и регионы;
· прочие.
Экономические классификаторы могут быть разделены на две широкие категории:
- классификаторы видов экономической деятельности,которые охватывают все виды экономической деятельности - от сельского хозяйства до услуг - и используются, чтобы классифицировать экономические объекты (предприятия и подобные статистические единицы). Такие классификаторы могут быть основанием для компилирования статистики по выпуску продукции, факторам производства, вступающим в процесс производства (трудовые ресурсы, сырье и запасы, энергия и т.д.), формированию капитала или финансовым сделкам. Необходимо различать понятия «вид экономической деятельности» и «отрасль экономики (народного хозяйства)». Экономическая деятельность - это совокупность действий, приводящая к получению определенного перечня продукции. В ходе экономической деятельности объединяются ресурсы (оборудование, рабочая сила, технологии, сырье и материалы) и процесс производства конкретных товаров и услуг. Отрасль экономики - это совокупность всех производственных единиц, которые осуществляют одинаковый или сходный вид производственной деятельности.
- классификаторы продукции и услуг. Результатом экономической деятельности являются товары и услуги, которые классифицируются вклассификаторах продукции и услуг, при этом классификаторы продукции традиционно были гораздо более важны, чем классификаторы услуг. Классификаторы продукции используются для сбора статистики по очень многим аспектам производства, потребления и денежного измерения продукции. Примерами этого типа данных, связанных с продукцией, являются статистика внешней торговли, статистика производства и потребления, статистика энергии и т.д.
|
|
|
Классификаторы продукции могут строиться по двум основаниям: по отрасли производства и по материалу, из которого изготовлены товары. Классификаторы продукции, построенные по отраслевому признаку, могут быть связаны с классификаторами видов экономической деятельности. Каждое изделие или услуга могут быть размещены в пределах того вида экономической деятельности, который производит эту продукцию, при условии, что каждый вид продукции имеет только один код в классификаторе видов экономической деятельности. Классификаторы продукции, структурированные по материалу, из которого товары сделаны, исторически отвечали требованиям статистики внешней торговли и таможни.
Классификаторы продукции, были первыми, согласованными на международном уровне, чего нельзя сказать о других экономических классификаторах. Реализация многосторонней программы по созданию объединенной системы классификации видов экономической деятельности и продукции на международном уровне началась гораздо позднее.
В зависимости от уровня применения можно говорить о международных (МСК) и национальных (НСК) статистических классификаторах, которые являются взаимозависимыми. Возможные виды зависимости между классификаторами различных уровней, как это принято ООН, отражаются понятиями «ссылочные», «производные» и «связанные» классификаторы.
Ссылочные классификаторы являются результатом международных соглашений. Они имеют широкое признание и одобрение, используются как модели для подготовки других классификаторов.
Производные классификаторы основаны на ссылочных. Производные классификаторы могут быть разработаны или путем принятия структуры и категорий ссылочных классификаторов с последующим добавлением деталей, или путем реорганизации или соединения пунктов одного или более ссылочных классификаторов. Производные классификаторы часто строятся для использования на национальном или многонациональном уровне.
Связанные классификаторы частично обращаются к ссылочным или ассоциированы с ними только на определенных уровнях (табл. 2.1.1).
Международные классификаторы разрабатываются и принимаются международными институтами. Это создает основу для правильного выполнения международных соглашений. В соответствии с установленным разделением обязанностей международные статистические классификаторы требуют одобрения:
· Статистической Комиссии ООН (UNSC),
· Всемирной таможенной организации (WCO),
· Международной организации здравоохранения (WHO),
· Международного валютного фонда (IMF),
· Международной организации труда (ILO).
МСК могут служить моделями для развития национальных, многонациональных и региональных статистических классификаторов и отражать, насколько это возможно, «лучшую практику» в областях, которые они охватывают. Поэтому международные классификаторы являются ссылочными. Классификаторы общего использования называются стандартными.
Таблица 2.1.1
Примеры ссылочных и производных классификаторов
| Группы | Ссылочные | Производные |
| Виды эконо-миической деятель-ности | Международный стандартный промышленный классификатор всех видов экономической деятельности (International Standard Industrial Classification of All Economic Activities (ISIC)) | Статистический классификатор видов экономической деятельности в Европейском Экономическом Сообществе (General Industrial Classification of Economic Activities within the European Communities (NACE)) |
| Продукция | Международный классификатор основных продуктов (Central Product Classification (CPC)) | Статистический классификатор продукции по видам экономической деятельности в Европейском Экономическом Сообществе (Classification of Products by Activity (CPA)); Общероссийский классификатор видов экономической деятельности, продукции и услуг (ОКДП) |
| Гармонизированная Система описания и кодирования товаров (Harmonized Commodity Description and Coding System (HS)) | Комбинированная Номенклатура (Combined Nomenclature (CN)); Товарная номенклатура внешнеэкономической деятельности Российской Федерации (ТН ВЭД РФ) |
Международный стандартный промышленный классификатор всех видов экономической деятельности (ISIC), является иерархическим классификатором видов экономической деятельности, разработанным ООН. Действующая третья версия этой системы была одобрена в 1989 году.
|
|
|
ISIC включает следующие разделы:
| Раздел | A | Сельское хозяйство, охота и лесоводство |
| Раздел | B | Рыба и другие рыбные продукты, услуги по лову рыбы |
| Раздел | C | Изделия горной промышленности и разработка карьеров |
| Раздел | D | Промышленные изделия |
| Раздел | E | Электрическая энергия, газ и водоснабжение |
| Раздел | F | Строительство |
| Раздел | G | Оптовые и розничные торговые услуги; услуги по ремонту автомобилей, мотоциклов, бытовых приборов |
| Раздел | H | Сервис отелей и ресторанов |
| Раздел | I | Транспорт, складское хозяйство и связь |
| Раздел | J | Финансовое посредничество и услуги |
| Раздел | K | Недвижимость, аренда; исследовательская и коммерческая деятельность |
| Раздел | L | Государственное управление и оборона; обязательное социальное страхование |
| Раздел | M | Образовательные услуги |
| Раздел | N | Здравоохранение и социальные услуги |
| Раздел | O | Другие коммунальные, социальные и персональные услуги |
| Раздел | P | Деятельность по ведению частных домашних хозяйств с наемным обслуживанием |
| Раздел | Q | Деятельность экстерриториальных организаций и органов |
Классификатор ISIC рекомендуется для использования во всем мире. ISIC является основой Общероссийского классификатора видов экономической деятельности, продукции и услуг (ОКДП).
Международный классификатор основных продуктов (СРС) был разработан ООН. До появления CPC международное сообщество не имело ни одного классификатора, который затрагивал бы и товары, и услуги.
|
|
|
Объектами классификации в СРС являются продукция и услуги. Целью создания СРС было согласование действующих классификаторов продукции между собой. СРС имеет собственную систему кодирования, независимую от ISIC. Транспортабельные товары составляют в СРС около 60 %, услуги -около 30 %.
Структурно классификатор состоит из нескольких уровней:
Ø Уровень 1: Секция (код с одной цифрой)
Ø Уровень 2: Раздел (код с 2 цифрами)
Ø Уровень 3: Группа (код с 3 цифрами)
Ø Уровень 4: Класс (код с 4 цифрами)
Ø Уровень 5: Подкласс (коды с 5 цифрами)
Названия секций:
| 0. | Сельское хозяйство, лесоводство и изделия рыболовства |
| 1. | Руды и полезные ископаемые; электричество, газ и вода |
| 2. | Продовольственные продукты, напитки и табак; текстиль, одежда и кожаные изделия |
| 3. | Другие транспортабельные товары, кроме металлических изделий, машин и оборудования |
| 4. | Металлические изделия, машины и оборудование |
| 5. | Строительные работы и строения; земля |
| 6. | Торговые услуги; гостиничный и ресторанный сервис |
| 7. | Транспортировка, хранение и коммуникационные услуги |
| 8. | Деловые услуги; услуги сельского хозяйства, добычи и производства |
| 9. | Общественные, социальные и персональные услуги |
СРС выступает как средство гармонизации на международном и национальном уровне. Наряду с ISIC, СРС также использовался в качестве основы для создания ОКДП.
Международный товарный классификатор, который ведет Всемирная таможенная организация - Гармонизированная система описания и кодирования товаров (ГС). ГС это многоцелевой классификатор, применяемый как для таможенных, так и для статистических целей подавляющего большинства стран мира, в том числе и России. ГС рассмотрена более подробно в главе 3 учебника.
Для целей статистического анализа могут использоваться альтернативные классификаторы. Некоторые результаты представляются в соответствии со Стандартным международным торговым классификатором (Standard International Trade Classification (SITC)), который ведет ООН. Третья версия SITC вступила в силу в то же время (1986 год), когда была представлена ГС.
В качестве основы при разработке SITC были использованы основные элементы ГС и СРС. SITC имеет пятиуровневую структуру так же, как СРС.
Агрегированные данные о торговле часто представляются одно- иди двухзначной категорией SITC. Пример: категория с одной цифрой (секция) - "химические продукты" и категория с двумя цифрами (раздел) "лекарственная и фармацевтическая продукция".
Разделы SITC:
Ø SITC-0 Продукты питания и живые животные
Ø SITC-1 Напитки и табак
Ø SITC-2 Сырые несъедобные материалы, кроме топлива
Ø SITC-3 Минеральные топлива, смазки и аналогичные материалы
Ø SITC-4 Животные и растительные масла, жиры и воски
Ø SITC-5 Химические и аналогичные продукты
Ø SITC-6 Промышленные товары, классифицируемые в основном по материалу
Ø SITC-7 Машины и транспортное оборудование
Ø SITC-8 Разные промышленные изделия
Ø SITC-9 Товары и сделки, не классифицируемые в другом месте в SITC.
Вплоть до того времени, когда была принята ГС, SITC был единственным торговым классификатором, который позволял делать сравнения во всемирном масштабе. Теперь, когда фактически весь мир использует ГС, значение SITC уменьшилось.
Классификатор по широким экономическим категориям (Classification by Broad Economic Categories (BEC)) основывается на классификаторе SITC. Классификатор BEC позволяет преобразовывать данные о международной торговле, скомпилированные на основе SITC, в конечные структурные группировки, более значимые для экономического анализа и системы национальных счетов (капитальные товары, полуфабрикаты и потребительские товары).
Это объединение позволяет внешнеторговой статистике рассматриваться совместно с другими видами общей экономической статистики, такими как статистика национальных счетов и промышленная статистика, для экономического анализа национального, регионального или мирового уровня.
Таблица 2.2.1.
Фрагмент классификатора стран и территорий
| Английское название | Русское название | A2 | A3 | № |
| Australia | Австралия | AU | AUS | |
| Austria | Австрия | AT | AUT | |
| Azerbaijan | Азербайджан | AZ | AZE | |
| Albania | Албания | AL | ALB | |
| Algeria | Алжир | DZ | DZA | |
| Angola | Ангола | AO | AGO | |
| Andorra | Андорра | AD | AND | |
| Antarctic | Антарктика | AQ | ATA |
Большое значение для международной торговли имеет разработанный Международной Организацией по Стандартизации ISO Классификатор стран и территорий с двузначными (alpha-2) и трехзначными (alpha-3) буквенными кодами (табл. 2.2.1). Стандарт ISO 3166 является удобным стандартным набором сокращений. Данная номенклатура входит в число классификаторов и перечней нормативно-справочной информации, используемых в таможенных целях в Российской Федерации.
Классификатором видов экономической деятельности, соответствующим ISIC на Европейском уровне является Статистический классификатор видов экономической деятельности в Европейском Экономическом Сообществе (NACE). Он может быть расценен как Европейская версия ISIC. Это классификатор тех видов деятельности, которые создают продукцию. Классификатор вступил в силу в 1990 году, стал обязательным в Европейском Союзе с января 1993 года. Европейская Комиссия предназначила новый классификатор NACE для компиляции и представления статистических данных всеми государствами – членами ЕС. Сопоставляя субпозиции Комбинированной Номенклатуры (CN), которая используется для таможенных целей, с отраслями промышленности, обозначенными в NACE, проводят анализ внешней торговли в терминах, знакомых многим пользователям промышленной статистики.
Европейской версией СРС, применяемой для тех же целей, что и СРС является Классификатор продукции по видам деятельности (CPA). CPA юридически обязателен для применения в Европейском Экономическом Сообществе.
Объектами классификации в СРА являются транспортабельные и нетранспортабельные товары и услуги (табл. 2.3.1.). Ведет классификатор EUROSTAT.
Таблица 2.3.1.
Фрагмент классификатора СРА 2002 — EN
| СЕКЦИЯ А | ИЗДЕЛИЯ СЕЛЬСКОГО ХОЗЯЙСТВА, ОХОТЫ И ЛЕСОВОДСТВА |
| РАЗДЕЛ 01 | ПРОДУКЦИЯ СЕЛЬСКОГО ХОЗЯЙСТВА, ОХОТЫ И ОТНОСЯЩИЕСЯ К НИМ УСЛУГИ |
| Группа 01.1 | Зерновые культуры, изделия садоводства и огородничества |
| Класс 01.11 | Хлебные злаки и другие зерновые культуры (2) |
| 01.11.1 | Хлебные злаки |
| 01.11.11 | Пшеница Дурум 1001.1 |
Комбинированная Номенклатура (Combined Nomenclature (CN)) – это тарифная и статистическая номенклатура, основанная на международном классификаторе ГС, которая включает больше 10 000 кодов с восемью цифрами. Некоторые изменения вносятся в номенклатуру один раз в год, чтобы гарантировать, что она отражает развитие в технологии и международной торговле.
Комбинированная номенклатура отвечает требованиям интегрированного таможенного тарифа и статистики внешней торговли Европейского Союза.
Код товаров в соответствии с CN представляет собой восьмизначный цифровой код, построенный следующим образом:
· первые шесть цифр соответствуют товарным позициям и субпозициям номенклатуры ГС;
· седьмая и восьмая цифры идентифицируют субпозиции CN. Если товарные позиции и субпозиции ГС не дифференцируются для целей Сообщества, седьмая и восьмая цифры обозначаются «00».
Интегрированный тариф Европейского сообщества (Tarif Intégré de la Communauté (TARIC)) был создан в то же самое время, что и CN и основан на комбинированной номенклатуре. TARIC устанавливает Комиссия ЕС. TARIC содержит терминологию на всех официальных языках стран Сообщества и включает приблизительно 18.000 тарифных линий. В нем указаны фактически применяемые ставки преференциальных пошлин и ставки пошлин для третьих стран, а также отражены все меры торговой политики. Поскольку TARIC издается ежегодно, он не может включать все законодательство Сообщества, которое вступает в силу после даты его публикации. Тариф служит для практического использования, но не имеет правового статуса сам по себе. TARIC служит базисом для разработки рабочих тарифов государств – членов ЕС. Использование кодов TARIC обязательно в таможенных и статистических целях в международной торговле.
Тариф включает:
· субпозиции Сообщества, упоминаемые как «субпозиции TARIC», необходимые для описания товаров, к которым применяются определенные меры Сообщества;
· ставки таможенных пошлин и других применяемых платежей;
· числовые коды;
· другую информацию, необходимую для выполнения или управления соответствующими мерами Сообщества.
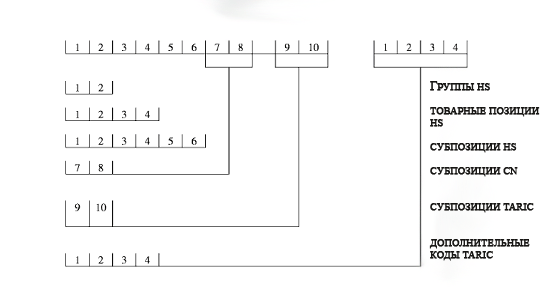
Субпозиции TARIC с 10 цифрами и, при необходимости, дополнительные коды относятся ко всему импорту товаров из стран - не членов Сообщества и, в течение переходного периода, из новых Государств - членов. Для экспорта и в торговых сделках между Государствами - членами используются коды Комбинированной Номенклатуры с восемью цифрами и, при необходимости, дополнительные коды (рис.2.3.1.).

Рис.2.3.1. Структура кодов TARIC и дополнительные коды
Субпозиции TARIC (закодированные двумя дополнительными цифрами – 9-й и 10-й по отношению к CN) позволяют:
требуются, главным образом, для следующих целей:
- осуществлять тарифные приостановки;
- вводить тарифные квоты, антидемпинговые и компенсационные пошлины,
запрет и ограничения на импорт и экспорт,
- применять тарифные преференции;
- осуществлять наблюдение за импортом и экспортом;
- начислять компенсационные и экспортные платежи.
Если указанные меры не применяются, 10-я и 11-я цифры обозначаются нулями.
В качестве исключения могут быть использованы дополнительные коды TARIC из четырех алфавитно-цифровых символов для применения определенных мер Сообщества, которые не закодированы или закодированы не полностью на уровне первых десяти цифр.
Дополнительные коды в настоящее время используются для следующих целей:
- установления комплексных антидемпинговых и компенсационных пошлин,
- включения в классификатор и контроля за сельскохозяйственными компонентами, фармацевтическими веществами, животными и растениями, охраняемыми Конвенцией CITES,
- установления цен на рыбу,
- других мер.
Новой Северо-Американской промышленной классификационной системой является Северо-Американская промышленная классификационная система NAICS. Она заменила старую, действовавшую десятилетия, систему Стандартного Промышленного Классификатора (SIC). Новая система обеспечивает лучший способ классификации отдельных видов бизнеса. Промышленный сектор структурирован так, чтобы выделить современные высокотехнологичные направления.
Система NAICS принята США, Канадой и Мексикой для представления сравнимых статистических данных. Общий принцип системы: отрасли промышленности, которые используют сходные производственные процессы, группируются вместе. Предусмотрено обновление системы каждые 5 лет. Впервые статистические данные в этой системе были представлены в 1997 году.
Классификационная схема включает секторы (код из 2 цифр), подсекторы (код из 3 цифр), промышленные группы (код из 4 цифр), отрасли NAICS (код из 5 цифр), отрасли США (код из 6 цифр).
Таможенный тариф США (Harmonized Tariff Schedule of the United States Annotated (HTSA)) имеет десятизначный код, первые шесть цифр которого соответствуют ГС, две последующие применяются для тарифных целей, а две последние представляют собой статистический суффикс. С помощью статистического суффикса выполняется детализация товаров для статистического учета (табл. 2.3.2.).
Таблица 2.3.2.
Фрагмент Таможенного тарифа США
| Товарная субпозиция | Статистический суффикс | Описание товара | Общая ставка пошлины |
| 9005.80.40 | Оптические телескопы | 8% | |
| Для использования с инфракрасным светом | |||
| Прочие |
Общероссийский классификатор видов экономической деятельности, продукции и услуг был разработан Центром экономической конъюнктуры при Правительстве РФ и Центром по экономическим классификациям, введен в действие в 1994 году. Разработка ОКДП выполнена в рамках Государственной программы перехода Российской Федерации на принятую в международной практике систему учета и статистики в соответствии с требованиями развития рыночной экономики. ОКДП обеспечивает поддержку при решении следующих внешнеэкономических задач:
· предоставление информации об отечественной продукции на рынках зарубежных стран;
· создание информационных систем для обеспечения функционирования бирж и торговых домов с выходом на международные электронные системы передачи данных;
· использование кодов ОКДП в информационно-вычислительных сетях в качестве аргументов запроса при работе с международными банками данных.
Классификационные группировки видов экономической деятельности, которые занимают первые четыре разряда семиразрядного кода, соответствуют разделам ISIC Три последние разряда кода соответствуют СРС. Различие кодов ОКДП с классификаторами ISIC и СРС состоит в том, что ОКДП адаптирован к особенностям экономики России. Принцип объединения видов экономической деятельности, продукции и услуг в одном классификаторе применен здесь так же, как и в СРА (табл. 2.3.3., 2.3.4.).
Таблица 2.3.3.
Примеры продукции и услуг
различных видов экономической деятельности в ОКДП
| Раздел вида экономической деятельности[1] | Пример продукции или услуги |
| A | 0230010 Пробка натуральная |
| B | 0511010 Рыба живая |
| C | 1020040 Уголь бурый Дальнего Востока |
| D | 2732050 Литье (отливки) из титановых сплавов |
| E | 4110010 Вода питьевая, техническая и для полива |
| F | 4528020 Здания оздоровительных учреждений |
| G | 5269010 Услуги по ремонту мебели |
| H | 5510094 Услуги молодежных общежитий и горных приютов |
| I | 6210030 Перевозки грузов воздушным транспортом регулярные |
| J | 6512070 Услуги по валютному обслуживанию |
| K | 7260030 Программные средства обслуживания вычислительной техники |
| L | 7511020 Услуги в финансовой и фискальной областях |
| M | 8040010 Услуги по получению второго высшего профессионального образования |
| N | 8513020 Услуги судебно-медицинских экспертиз |
| O | 9213020 Услуги в области телевидения |
| P | 9510010 Услуги секретарей |
| Q | 9910030 Услуги в области политики |
Таблица 2.3.4.
Фрагмент ОКДП-1994
| СЕЛЬСКОЕ ХОЗЯЙСТВО, ОХОТА И ЛЕСОВОДСТВО | |
| Раздел А | СЕЛЬСКОЕ ХОЗЯЙСТВО, ОХОТА И СВЯЗАННАЯ С ЭТИМ ДЕЯТЕЛЬНОСТЬ ПО ПРЕДОСТАВЛЕНИЮ УСЛУГ |
| Группа 011 | Растениеводство: выращивание сельско-хозяйственных культур; товарное овощеводство, садоводство |
| Подгруппа 0111 | Выращивание зерновых культур |
| Виды продукции 0111110 | Пшеница озимая твердая Зерно пшеницы озимой твердой |
ТАМОЖЕННУЮ ГРАНИЦУ
Основными задачами таможенной службы является обоснованное взимание необходимых налогов и сборов. Наряду с традиционной задачей таможенной службы - обеспечением эффективного налогового дохода государства, в последние годы в мировом сообществе все более ярко проявляется тенденция усиления роли таможенных органов в реализации таких государственных, политических, социальных программ, как защита окружающей среды, защита прав потребителей и т.д. Прежде всего, это относится к контролю за ввозимыми в страну продуктами питания, товарами широкого потребления, другими товарами, на которые в стандартах или законодательных актах установлены требования по обеспечению безопасности жизни и здоровья потребителей, охране окружающей среды. При решении этой задачи важнейший этап – проверка соответствия сведений о товаре, заявленных в ГТД реальным характеристикам товара, предъявленного к таможенному оформлению.
Для этого часто бывает необходимо проведение специфических исследований, называемых экспертизой.
В общем понимании этого слова " Экспертиза (от фр. espertise, от лат. espertus — опытный) — исследование специалистом-экспертом каких-либо вопросов, решение которых требует специальных познаний в областях науки, техники, экономики, торговли и других".