Функциональная схема двухзонного АЭП
Двухзонный АЭП с подчиненным регулированием параметров
Двухзонный ЭП – это такой электропривод, в котором изменение скорости осуществляется как за счет изменения напряжения на якоре, так и за счет изменения поля двигателя. Поэтому двухзонный АЭП состоит из двух подсистем: одна изменяет напряжение на якоре, другая изменяет поле двигателя. Управление этими подсистемами может быть зависимым и независимым. Современные системы АЭП зависимые, т.е. ослабление поля начинается при достижении напряжения или ЭДС на якоре номинальных значений.
Под управлением с постоянным моментом следует понимать, что в установившемся режиме момент двигателя не должен быть больше номинального, а в переходных режимах меньше максимального (I зона). Во II зоне ток двигателя в установившемся режиме I£Iн, а в переходных режимах I£Iмакс.
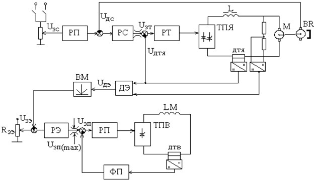
Функциональная схема двухзонного АЭП (с реверсом по ЯД) с зависимым управляемым полем двигателя в функции ЭДС приведена на рисунке 5.52, где приняты обозначения: ВМ – выявитель модуля (нужен, т.к. ЭП реверсивный по Я); ТПВ – нереверсивный; РЭ – регулятор ЭДС; РП – регулятор потока; ФП – функциональный преобразователь (в статическом режиме воспроизводит кривую намагничивания); Rзэ – резистор подстроечный (его устанавливают в момент наладки и дальше не трогают, причем Uзэ º Ен).
Рисунок 5.52
|
Ограничение контролируемых координат осуществляется либо за счет ограничения сигналов внешних регуляторов, либо за счет ограничения сигналов, заданных на входе (с задатчиков скорости и ЭДС). В общем случае за счет ограничения сигналов задания.
Работа схемы:
Uвп = Uзп(m) º Фн.
Пока сигнал задания на скорость соответствует скорости, меньше номинальной (Uзс< Uзс(Н)) сигнал с ДЭ по модулю |Uзс| < Uзэ, поэтому РЭ находится на ограничении, задавая максимальный поток двигателя, равный номинальному, поэтому ЭП работает как однозонный и скорость регулируется только за счет напряжения на якоре.
Пусть скорость двигателя равна номинальной. Так как РЭ обладает интегральными свойствами, то только при W>Wн, сигнал ДЭ |Uдэ|>Uзэ, регулятор ЭДС (РЭ) сойдет с ограничения и будет задавать Uзп º Ф<Фн (см. рисунок 5.53).
В первый момент изменение напряжения на якоре двигателя вызывает увеличение напряжения якоря, увеличивается скорость и увеличивается сигнал ДЭ. Последний вызовет выход РЭ с ограничения и сформирует сигнал задания на поток, соответствующий полю меньше номинального, которое будет отработано контуром потока (КП). В результате все увеличение скорости, первоначально вызванное увеличением напряжения, будет достигнуто за счет ослабления поля ЭД. Ослабление поля прекратится, когда сигнал Uдэ = Uзэ, который в свою очередь установлен на уровне Ен.
Рисунок 5.53
|
Временная диаграмма пуска ЭД с выходом во вторую зону представлена на рисунке 5.54. На всем протяжении пуска во второй зоне ЭДС превышает номинальное значение на 3-5%, что вызывает уменьшение поля ЭД. При торможении из второй зоны для того, чтобы шло увеличение поля двигателя ЭДС должно быть меньше номинального.
Рисунок 5.54
|
Рисунок 5.52
Рисунок 5.53
Рисунок 5.54






