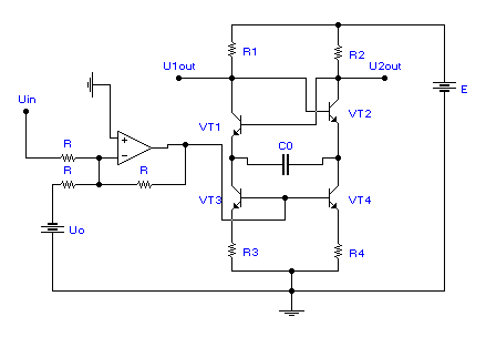
Схема генератора, управляемого напряжением (ГУН).
Существуют различные варианты таких схем, рассмотрим одну из них, представляющую собой
мультивибратор с эмиттерной связью, в которой транзисторы VТ1 и VТ2 образуют усилительный каскад c положительной обратной связью.

За счет положительной обратной связи сколь угодно малое увеличение напряжения на коллекторе, например, транзистора VT1 приводит к возникновению лавинообразного процесса увеличения коллекторного тока транзистора VT2 до величины, ограниченной током, задаваемым транзисторами VT3 и VT4. При условии симметрии схемы (R1=R2, R3=R4=R), эти токи равны
. За счет протекания тока через конденсатор С последний заряжается до тех пор, пока разность напряжений между базой и эмиттером не уменьшается до уровня запирания транзистора. После этого возникают условия для лавинообразного увеличения коллекторного тока транзистора VT1 и начинается перезаряд конденсатора С током противоположного направления. На коллекторе транзистора VT1 будет при этом наблюдаться последовательность прямоугольных импульсов, полупериод которых определяется временем перезаряда конденсатора С до уровня запирания одного из транзисторов VT1 или VT2. На коллекторе транзистора VT2 импульсы будут такими же по форме, но сдвинутыми во времени на пол периода. Считая, что перезаряд конденсатора происходит по линейному закону (начальный участок экспоненты), длительность полупериода можно определить из соотношения 
, откуда
. Таким образом, выбирая величину начального напряжения
можно задать начальную частоту ГУН, при этом воздействие на схему управляющего напряжения
приведет к изменению начальной частоты.
Система ФАПЧ является универсальным блоком, который применяется в различных системах демодуляции частотно-модулированных (ЧМ) сигналов, системах синхронизации частоты, умножения и cдвига частоты, а также в схемах следящих фильтров. Основные блоки, входящие в систему ФАПЧ, могут быть изготовлены методами полупроводниковой технологии и при их объединении в монолитной форме образуют интегральную микросхему ФАПЧ. Такая микросхема, например, К176ХА12, имеет внешние выводы для подключения конденсатора С, задающего начальную частоту УГ, сигнальный вход, выход управляющего сигнала УГ, выход УГ, выводы для подключения конденсатора ФНЧ, источников питания.
При применении схемы ФАПЧ для демодуляции ЧМ сигналов, представленных в виде
, необходимо выделить сигнал, пропорциональный
, что достигается при использовании сигнала на выходе фазового детектора в качестве выходного сигнала. При этом предполагается, что фазовый детектор имеет линейную характеристику и полоса захвата больше или равна
.
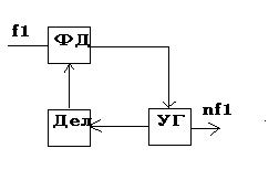
Структурная схема умножения частоты на заданный целочисленный коэффициент реализуется по следующей структурной схеме:

Схема содержит управляемый генератор УГ, на управляющий вход которого поступает напряжение с выхода фазового детектора ФД. На фазовый детектор поступает напряжение с частотой f1 (входной сигнал) и напряжение с выхода делителя частоты управляемого генератора, коэффициент деления которого равен “n”. При выполнении условий захвата частота управляемого генератора подстраивается таким образом, что становиться равной nf1.
Структурная схема устройства сдвига частоты на величину F имеет вид, показанный на следующим рисунке. На фазовый детектор ФД1 поступают сигналы на частотах f1 и f2, за счет чего на его выходе выделяется сигнал разностной частоты. Этот сигнал поступает на фазовый детектор ФД2, где взаимодействует с сигналом заданной частоты сдвига F. В результате этого взаимодействия вырабатывается управляющий сигнал для управляемого генератора УГ, который перестраивает свою частоту так, чтобы выполнялось условие f2=f1-F.
Рассмотренная схема может быть использована в качестве следящего фильтра. Действительно, если на выходе фазового детектора ФД1 использовать фильтр, постоянно настроенный на частоту F, то при изменении частоты входного сигнала в определенных пределах разностная частота сигнала будет автоматически подстраиваться к частоте настройки фильтра, обеспечивая оптимальную фильтрацию сигнала. В этом случае выходной сигнал должен сниматься с выхода ФД1.

О других возможных применениях системы ФАПЧ можно узнать, например, из книги “Фазовая автоподстройка частоты”, авторы В.В. Шахгильдян, А.А. Ляховкин, издательство “Связь”, Москва 1966г.