При питании электронной аппаратуры от сети переменного тока необходимы устройства преобразования сетевого переменного напряжение в постоянное напряжение заданного уровня.
Такие устройства обычно состоят из трансформатора, выпрямителя, сглаживающего фильтра и стабилизатора напряжения или тока.
Выпрямители и сглаживающие фильтры.
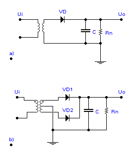
Выпрямительные устройства используются для преобразования переменного напряжения в постоянное. Выпрямительное устройство обычно состоит из полупроводниковых диодов, осуществляющих преобразование переменного напряжение синусоидальной формы в пульсирующее однополярное напряжение, которое с помощью фильтра преобразуется в постоянное напряжение. Используются схемы однополупериодных и двухполупериодных выпрямителей, примеры которых приведены ниже.

Однополупериодная схема (рис.а) применятся при выпрямленных токах до нескольких десятков миллиампер и в тех случаях, когда не требуется высокой степени сглаживания выпрямленных напряжений. Эта схема характеризуется низким коэффициентом использования мощности трансформатора. Двухполупериодный выпрямитель со средним выводом вторичной обмотки трансформатора (рис.b) позволяет вдвое увеличить постоянную составляющую и уменьшить уровень пульсаций. На приведенных ниже графиках показаны переходные процессы установления выходного напряжения для однополупериодной и двухполупериодной схем. Как видно, двухполупериодная схема имеет преимущество по величине постоянного выходного напряжения и по уровню пульсаций.


Недостатком рассмотренной двухполупериодной схемы является необходимость применения трансформатора. В ряде случаев можно обойтись без трансформатора, применив мостовой выпрямитель в соответствии со следующей схемой.

В этой схеме в положительный период напряжения Ui ток в нагрузку Rn течет по направлению от “плюса” источника Ui через диод VD3, нагрузку, далее через “землю” и диод VD2 на “минус” источника Ui. В отрицательный полупериод сохраняется то же направление тока через нагрузку Rn за счет протекания тока от “плюса” к “минусу” по пути диод VD4, нагрузка, “земля”, диод VD1, “минус” источника Ui.
Допустимые пульсации на выходе источников питания зависят от характера нагрузки и могут составлять от тысячных долей процента (первые каскады высокочувствительных усилителей) до единиц и десятков процентов (исполнительные устройства). Для уменьшения пульсаций используются дополнительные фильтры. Г-образный индуктивно-емкостной фильтр (см. схему) применяется в источниках средней и большой мощности вследствие того, что падение напряжения на фильтре, которое определяется активным (омическим) сопротивлением обмотки дросселя L, можно сделать сравнительно малым и тем самым обеспечить более высокий КПД.

Другим преимуществом LC фильтра по сравнению с Г-образным RC фильтром является большая крутизна среза его ЛАЧХ, что иллюстрируется следующим графиком, на котором W(f) и W1(f) соответственно, ЛАЧХ Г-образных LC и RC фильтров.
Недостатки LC-фильтров:
-сравнительно большие размеры и вес (при низкой частоте первичного источника);
-дроссель фильтра является источником помех, создаваемых магнитным полем рассеяния;
-дроссель фильтра иногда является причиной сложных переходных процессов, приводящих к искажениям в работе подключенных к нему устройств.

Недостатком Г-образного RC фильтра является малый КПД из-за большого падения постоянной составляющей выпрямленного напряжения на сопротивлении фильтра. Преодоление этого недостатка возможно при использовании вместо активного сопротивления R- транзистора, включенного в соответствии со следующей схемой.

На вход схемы поступает напряжение Uo, содержащее постоянную составляющую, и напряжение пульсаций, амплитуда которых много меньше постоянной составляющей. Режим работы транзистора по постоянному току (положение рабочей точки) задается с помощью резисторов R2 (базовый ток) и R1 совместно с Rn (суммарная нагрузка эмиттера и коллектора). Положение рабочей точки выбирается так, чтобы разность напряжений постоянной составляющей Uo-Uof была минимальной, но режим работы транзистора для флуктуационной составляющей оставался бы линейным. При соблюдении этих условий флюктуации напряжения относительно рабочей точки практически не будут влиять на величину коллекторного тока, который определяет напряжение на нагрузке. Цепочка R1C1 обеспечивает постоянство тока эмиттера при кратковременных изменениях тока нагрузки и должна иметь большую постоянную времени.
Выпрямители с умножением напряжения
Позволяют получить постоянное напряжение в несколько раз больше переменного напряжения источника питания. Принцип действия таких схем рассмотрим на примере выпрямителя с удвоением напряжения. Схема работает следующим образом: в положительный полупериод напряжения Ui конденсатор С1 заряжается через открытый диод VD1. В следующий полупериод диод VD1 будет закрыт, но откроется диод VD2 и ток заряда потечет через конденсатор С2, при этом зарядное напряжение будет равно сумме Ui+UC1. В результате за несколько периодов входного напряжения конденсатор С1 зарядиться до амплитудного значения Ui, а конденсатор С2 зарядиться до его удвоенного значения. Каскадное наращивание рассмотренной схемы дает возможность увеличить выпрямленное напряжение в еще большее число раз. В качестве примера рассмотрим схему с четырехкратным умножением напряжения. Как видно, она образована путем каскадного соединения схем удвоения напряжения и работает аналогично. Время установления выходного напряжения увеличивается пропорционально коэффициенту умножения.

Схема удвоения выпрямленного напряжения.

Схема четырехкратного увеличения выпрямленного напряжения.
Электронные стабилизаторы напряжения.
Применяются для питания высокоточных аналоговых и цифровых устройств. Простейшим стабилизатором является так называемый параметрический, основанный на применении стабилитрона. Его недостатком является недостаточная мощность на выходе. Для преодоления этого недостатка используются схемы стабилизаторов компенсационного типа. Пример такой схемы приведен ниже.
Напряжение Uin поступает на схему от выпрямителя или любого другого не стабилизированного

источника. Напряжение Uo является опорным и задает уровень выходного стабилизированного напряжения в виде Uout=Uo(1+R2/R1). Транзистор VT1 является регулирующим элементом или усилителем мощности стабилизированного напряжения. Как видно, он включен по схеме эмиттерного повторителя. Для уменьшения потери мощности на регулирующем элементе применяется схема стабилизатора ключевого типа, изображенная ниже.

В этой схеме транзистор работает в ключевом режиме (либо в насыщении, либо в отсечке). Когда он открыт, диод VD1 заперт и ток в катушке индуктивности L1 нарастает по закону
, где
-напряжение, приложенное к индуктивности. Ток через катушку индуктивности заряжает конденсатор С1, который соединен с неинвертирующим входом усилителя А1 и подает ток в нагрузку Rn. Выходное напряжение увеличивается до тех пор, пока напряжение на инвертирующем входе не превысит уровня опорного напряжения Uo. В этот момент напряжение на выходе усилителя меняет полярность и транзистор VT1 запирается. Энергия, запасенная в катушке индуктивности, служит причиной возникновения импульса напряжения отрицательной (со стороны диода) полярности, диод VD1 открывается и через нагрузку течет ток, противоположный току разряда конденсатора С1. Когда этот ток сделается меньше тока разряда конденсатора, и напряжение на инвертирующем входе сделается ниже опорного, Усилитель включит транзисторный ключ и цикл повториться. Выходное напряжение ключевого стабилизатора колеблется около напряжения Uout =Uo(R1+R2)/R2 с амплитудой, которая тем меньше, чем больше коэффициент усиления усилителя.