Так как все математические операции можно производить в цифровом, двоичном коде, то все эти действия можно производить с помощью суммирования сумматора, поэтому основой арифметико-логического устройства является сумматор с параллельным переносом.
| X1 | X2 | S | P |





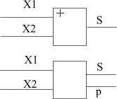
Схема сумматора с последовательным переносом для n разрядного числа.
| Сложение двух двоичных n разрядных чисел происходит последовательно, т.е. по разрядно, поэтому время сложения (время задержки выходного значения относительно входных) определяется суммой времен задержек каждого элемента, так как этот процесс достаточно длительный используют сумматор с параллельным переносом. |






