Программируемые постоянные запоминающие устройства (ППЗУ) делятся на однократно программируемые (например, биполярные ПЗУ с плавкими соединениями).
В настоящее время ППЗУ получили самое широкое распространение среди всех электрически программируемых устройств памяти. Принцип действия ячейки ППЗУ основан на физических процессах, позволяющих необратимо изменить электрическое сопротивление двухполюсника. По принципу действия различают два типа однократно программируемых запоминающих элементов (ЗЭ): резисторный и диодный, в которых программирование осуществляется соответственно пережиганием плавких перемычек и пробоем p-n переходов.
Бит информации, хранящийся в ЗЭ резисторного типа, определяется наличием или отсутствием плавкой перемычки. В режиме считывания на ЗЭ подают напряжение и хранимое значение бита определяют по значению тока, протекающего через перемычку. В состоянии после изготовления ЗЭ хранит 1 (сопротивление перемычки мало), а после пережигания плавкой перемычки – 0. в качестве плавких перемычек широко применяют тонкие плёнки из нихрома или поликристаллического кремния. Сопротивление перемычки составляет около 10 Ом. В результате программирования через перемычку пропускают импульс тока, плотностью около 107 А/см2, в результате чего она не обратимо разрушается. Вследствии малых размеров перемычки и большой энергии, выделяемой при пережигании, физические процессы в плёнке достаточно сложны.
|
|
|
![]() |
Рис. 3. Запоминающие ячейки на основе резисторного ЗЭ: а – с диодной, б – с транзисторной развязкой.
Работа ЗЭ диодного типа основана на необратимых явлениях, происходящих при пробое обратно смещенного p – n перехода. В исходном состоянии ЗЭ диодного типа хранит 0, а его обратное сопротивление очень велико. При программировании к диоду прикладывается запирающее напряжение повышенного уровня, под действием которого p – n переход пробивается, т.е. происходит короткое замыкание (состояние логического 0).
![]() |
Рис. 4. Запоминающие ячейки на основе диодного ЗЭ: а – на диодах шотки, б – на транзисторе.
В схеме ячейки на рис. 3, а в режиме считывания подается положительное напряжение на шину Х, а выходной сигнал снимается с нагрузки, включенной последовательно в шину Y. В режиме программирования(запись 0) на шину Х подается импульс более высокого напряжения, под действием которого пережигается перемычка и нарушается электрическое соединение между катодом диода и шиной Y. Обычно для пережигания нихромовых перемычек необходимо пропустить ток 50 – 100, а кремниевых - примерно 20 мА.
Вследствие того, что диод является пассивным элементом, для получения высокого быстродействия формирователи возбуждения выходных шин выборки строки должны иметь малое выходное сопротивление, т.к. в момент подачи напряжения на шину происходит зарядка паразитных емкостей матрицы входным током. Использование в качестве элементов развязки транзисторов, включенных по схеме с общим коллектором (рис. 3, б), позволяет существенно снизить ток выборки для шин Х, благодаря усилительным свойствам транзистора дешифратор при программировании может задавать в выбранную шину значительно меньший ток, чем необходимо для пережигания перемычек. Обычно запоминающие матрицы строят на основе n - p – n транзисторов, что позволяет достичь наивысшего быстродействия и наибольшей плотности упаковки на кристалле для биполярных транзисторов.
|
|
|
Ячейки памяти на основе диодного ЗЭ (рис. 4.) состоят из двух встречновключенных p – n переходов, при считывания состояния ЗЭ на шину Х подается положительное напряжение, а с нагрузки, подключенной к шине Y, снимается выходной сигнал. В исходном состоянии элемент хранит 0, а его сопротивление очень велико. Для записи 1 к встречновключенной паре p – n переходов прикладывается повышенное напряжение, при котором запертый переход пробивается и замыкается накоротко. Сравнительно перспективным считается выполнение ЗЭ на встречновключенных диодах Шотки (рис.4,а), которые в настоящее время получают все большее распространение. В исходном состоянии встречновключенные диоды не проводят ток (состояние логического 0),по при программировании вследствие пробоя происходит закорачивание обратно смещенного диода (состояние логической 1).
Встречно включенные переходы часто создаются на основе транзистора с отключенной базой (рис.4,б). Эмиттер транзистора соединяются с разрядной шиной. В режиме программирования при подаче достаточного потенциала на эмиттер(при заземлении коллектора) происходит необратимый пробой эмиттерного перехода и транзистор превращается в диод, образованный переходом коллектор - база.
На основе рассмотренных эффектов запоминающих ячеек созданы микросхемы и блоки ППЗУ ёмкостью более 64 Кбит и временем выборки 15 – 100 нс со встроенными схемами обрамления.
КЛЮЧЕВОЙ РЕЖИМ РАБОТЫ ТРАНЗИСТОРА
|
|
![]() |
Существует 3 вида характеристик транзистора:
- входная – зависимость тока базы от напряжения между базой и эммитором, при неизменном напряжении между коллектором и эммитором. Iб (Uбэ) при Uкэ = const.
Эффективность влияния напряжения Uбэ увеличивается с ростом Uкэ на Iб. При отсутствии напряжения между К и Э (Uкэ) ВАХ входная принемает вид обычного p-n перехода, так как переход между Б и К не участвует в работе транзистора. При подаче запираюшего напряжения в начале происходит обратимый электрический пробой (на этом принцепе работают стабилитроны) и далее тепловой пробой.
-
|
- Выходная характеристика – зависимость выходного Iк от выходного напряжения Uкэ при различных Iб.
При ключевом режиме работы транзистора рабочие точки занимают крайние положения. Точка 1 – область отсечки, транзистор закрыт (Iб = 0), точка 2 – режим насыщения – область насыщения ограничевается максимально допустимым значением Iб.
Для каждого транзистора существуют свои максимально допустимые значения Iк, Uкэ, и максимальной мощности рассеяния коллектора. Основное выделение тепла при рекомбинации происходит в области коллектора, поэому чаще всего коллектор является корпусом транзистора. Поскольку кривая Рдоп.макс. находится в более критическом положении по отношению к нагрузочной линии, поэтому для того, чтобы снять максимальную выходную мощность с транзистора применяют радиаторы для рассеяния тепла и снижения установившегося значения температуры. Снижение температуры влечет повышение эффективности работы транзистора. В импульсном режиме тепловой режим намного легче, чем в линейном. Это связанно с тем, что:
|
|
|

Запас по электр.прочности равен 25% от максимально допустимого значения.
|
импульса по отношению к входному происходит и искажение франтов выходного импульса. Для ускарения процесса рассогласования применяют доид Шоттки. Он имеет переход металл-полупроводник и не обладает потенциальным борьером в отрытом состоянии. Поэтому неосновные носители зарядов (электроны) для n-p-n транзисторов из Б минуя переход К-Б через диод Шоттки переходят на коллектор. Сопротивление Б служит для снижения Iб в открытом состоянии транзистора. Однако в импульсном режиме при Uпь = 5 В, но для ускорения процесса как открытого так и закрытого транзистора базовый резистор шунтируют ускоряющим конденсатором (Сб). В этом случае Uбэ имеет вид: 

|
1. Ключевой режим работы самый экономичный;
2. Ключевой режим работы позволил повыситьстепень интеграции ИМС.


Для закрытого транзистора:
|

Если Rн=Rk, то Uвых = 2,5В. это условие нас неудовлетворяет, необходимо чтобы Rн>>Rk. Первое требование к выходному каскаду для обеспечения заданного минимального значения "1"является обеспечение бесконечно большого входного сопротивления последовательного каскада.
На выходе ключа получаем искаженный импульс с задержкой для формирования франтов выходного импульса используюттриггер Шмитта. Он представляет собой одновибратор, срабатывающий при достижении входтого напряжения оределенного уровня. Положительная обратная связь в триггере приводит к резкому снижению выходного сопротивления (единицы Ом), что снижает постоянную времени заряда и разряда емкости p-n переходов.
|
|
|
Схемотехническое решение логических элементов
Схемотехническое решение цифровой техники зависит от вида логик. Классификация цифровых интегральных микросхем (ИМС) осуществляются от типа применяемых как активных так и пассивных элементов.
ТРАНЗИСТОРЫ
1. Униполярные (один тип носителя заряда)
2. Биполярные
Полярные транзисторы:
1. МДП-логика или МОП-логика (металлдиэлектрик полупроводник – структура транзистора. В качестве диэлектрика используется диоксидкремния, поэтому второе название металлокись полупроводник),
2. КМДП – комплиментарная металлдиэлектрик полупроводник структура. В этих структурах применяют полевые транзисторы с различным типом проводимости канала (n-p-тип).
1. РТЛ – резистивно-транзисторная логика,
2. ДТЛ – диодно-транзисторная логика,
3. ТТЛ – транзисторно-транзисторная логика,
4. ТТЛШ – транзисторно-транзисторная логика с диодом Шотки,
5. ЭСЛ – эммиторно-связанная логика,
6. И2Л – интегрально-инжекционная логика.
В зависимости от типа логики применяемой, в схемотехнических решениях цифровых устройств изменяются их статические и динамические характеристики. Наибольшее распространение нашли ТТЛ, ТТЛШ и КМОП-структуры. Это связано с низким энергопотреблением, что позволяет повышать степень интеграции (плотность упаковки), а также повысить быстродействие.
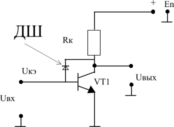
Диод Шотки
ДШ образован на основе перехода полупроводник металл

Происходит диффузия p-n-переход образовался в самом полупроводнике, в металле нельзя образовать такой переход.
Если подвести питание минус к плюсу, плюс к минусу, то валентная зона расширится. Скорость переключения транзистора зависит от времени рассасывание заряда на переходе



Время задержки выходного сигнала с основном определяется временем перехода транзистора из открытого в закрытое состояние. Оно определяется временем рассасывания не основных носителей заряда из области базы.
В цифровых интегральных микросхемах используют ключевой режим работы транзистора, поскольку он обеспечивает минимальное потребление электрической энергии на активном элементе.
P=IkUkэ
Для точки 1: Ik=max; Ukэ=0; P»0
Для точки 2: Ik=0; Ukэ=En; P»0
Поэтому ключевой режим работы транзистора увеличить степень интеграции активных элементов на одном кристалле.









