Учебный вопрос 1. Общая схема Управления стоимостью проекта
Управление стоимостью проекта объединяет процессы, выполняемые в ходе планирования, разработки бюджета и контролирования затрат, и обеспечивающие завершение проекта в рамках утвержденного бюджета.
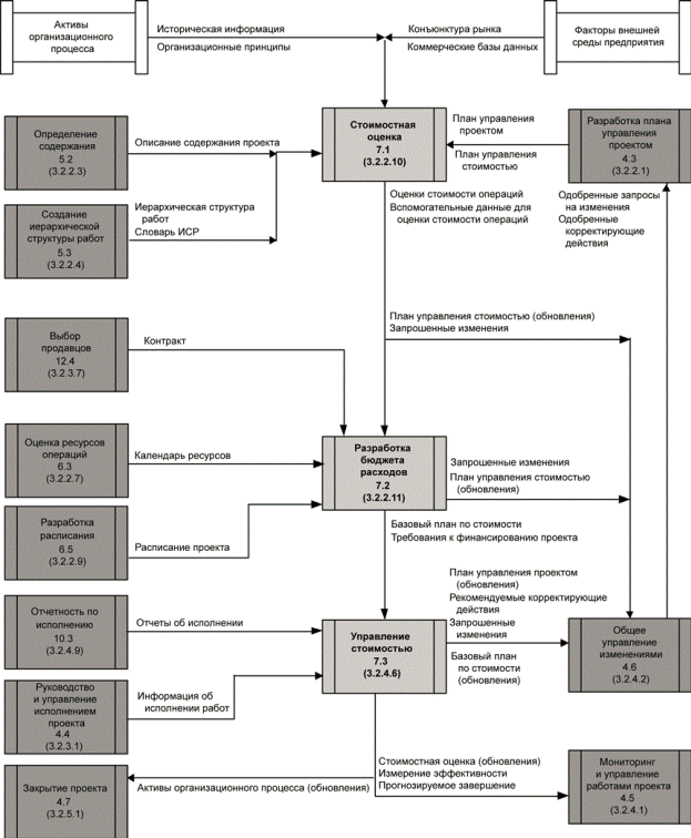
рис. 6-1 приводится общая схема указанных ниже трех процессов, а на рис. 7-2 показана диаграмма взаимодействия этих процессов и их входы, выходы и
другие процессы из данной области знаний:
1 Стоимостная оценка – определение примерной стоимости ресурсов,
необходимых для выполнения операций проекта.
2 Разработка бюджета расходов – суммирование оценок стоимости
отдельных операций или пакетов работ и формирование базового плана по
стоимости.
3 Управление стоимостью – воздействие на факторы, вызывающие
отклонения по стоимости, и управление изменениями бюджета проекта.
Эти процессы взаимодействуют как друг с другом, так и с процессами из
других областей знаний. В зависимости от потребностей проекта в каждом
процессе могут принимать участие один или несколько человек или групп.
Каждый процесс имеет место, по крайней мере, один раз в ходе каждого
проекта, а если проект разделен на фазы – то в одной или нескольких фазах
проекта.
Управление стоимостью проекта касается прежде всего стоимости ресурсов, необходимых для выполнения плановых операций. Однако при управлении стоимостью проекта следует учитывать, как принимаемые решения скажутся на стоимости эксплуатации, обслуживания и технической поддержки продукта, услуги или результата проекта. Например: уменьшение количества контрольных оценок на этапе проектирования может снизить стоимость проекта за счет повышения эксплуатационных расходов заказчика. Управление стоимостью проекта в таком более широком значении часто называют «учетом затрат в течение жизненного цикла». Учет затрат в течение жизненного цикла в сочетании с методами оптимизации выгод может способствовать оптимизации процесса принятия решений, а также снижению стоимости и времени выполнения проекта, повышению качества и эффективности результата поставки проекта.

Рисунок 6-1. Общая схема управления стоимостью проекта

Рисунок 6-2. Диаграмма зависимости процессов для процесса управления
стоимостью проекта
Финансовый цикл проекта — промежуток времени между моментом открытия финансирования по проекту и прекращением обязательств перед инвестором (рис. 6.3.)

Рис 6.3. Связь между жизненным и финансовым циклами проекта.
Таким образом, финансовый цикл проекта может быть сдвинут относительно даты старта проекта.

Оценка стоимости плановых операций включает в себя приблизительную
оценку стоимости ресурсов, необходимых для выполнения каждой плановой
операции.
Стоимостная оценка обычно выражается в единицах валюты (доллары,
евро, иены и т.д.) для облегчения сравнения как внутри проекта, так и между
проектами. В некоторых случаях специалист по оценке может для упрощения
контроля управления использовать при стоимостной оценке единицы измерения
(например, человеко-часы или человеко-дни) вместе с их стоимостным
выражением.
В ходе исполнения проекта рекомендуется проводить уточнения
стоимостной оценки. Это дает возможность получать более полную картину в отношение деталей проекта. При переходе к последующим стадиям жизненного цикла проекта точность оценки стоимости проекта повышается
На предпроектной стадии первоначально может определяться только порядок величины стоимости. Точность оценки порядка величины стоимости проекта может колебаться от –50% до +100%. Точность концептуальной оценки находится в интервале –30% — +50%. Точность предварительной оценки проекта колеблется от –20% до +30%. На этапе окончательной оценки точность колеблется от –15% до +20%. Контрольная оценка имеет точность от –10% до +15%. Таким образом, каждая последующая стадия жизненного цикла проекта имеет более точную стоимостную оценку (рис. 7.2

2.1. Стоимостная оценка:ВХОДЫ