
Для этой схемы активный уровень – «1», пассивный – «0».
Таблица истинности:
| С | D (x) | Qt+1 | Сост |
| * | Qt | Save | |
| Reset | |||
| Set |
, выход равен входу. Tdelay=40нс.
delay – задержка.
Условное графическое обозначение:

Временная диаграмма:

В одноступенчатом D-триггере любое изменение входного управляющего сигнала на входе вызывает реакцию на выходе. Изменение входного сигнала может быть и некорректным: запаздывание переключения (связано с гонками и помехами)
Гонки сигналов на входе триггера возникают вследствие разброса времен формирования входных сигналов. Особенно гонки опасны в схемах с обратными связями.
Помеха – это короткий сигнал, возникший по разным физическим причинам (скачка в сети питания, молния и т.д.)
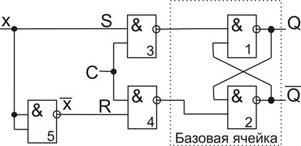
Для повышения устойчивости используют двухступенчатую схему D - триггера.
Первая ступень управляется синхронным сигналом «С», а вторая ступень его инверсией.

I ступень срабатывает при переключении «С» из 0 в 1., т.е. по переднему фронту синхроимпульсов. Когда «С» переключается из 1 в 0, I ступень в режиме хранения и не реагирует на изменение на входах.
|
|
|
А II ступень управляемая
становится активной и переписывает информацию с I ступени.
Таким образом, все устройство в целом срабатывает при переключении «С» из 1 в 0, то есть по заднему фронту (срезу) синхроимпульсов.
На условном обозначении это выглядит так:

При двухтактной синхронизации помеха может повлиять только в случае совпадения ее со срезом синхроимпульса. Т.о. вероятность влияния помехи очень мала.
Временная диаграмма двухступенчатого D – триггера:

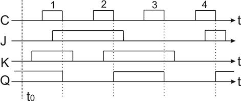
8.5 JK – триггер.


Таблица истинности:
| C | K | J | Qt | Qt+1 | Сост |
| * | * | * | Qt | Save | |
| Save | |||||
| Set | |||||
| Reset | |||||
| |||||
Обратная таблица:
| Qt | Qt+1 | J | K |
| * | |||
| * | |||
| * | |||
| * |
Временная диаграмма:

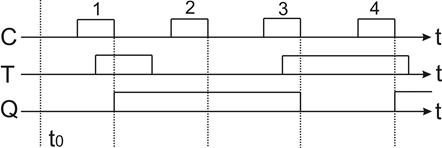
8.6 Т – триггер.
Если на оба входа JK-триггера подавать одну и ту же информацию, то получится триггер с одним управляющим входом, называемым Т.

Условное графическое обозначение:

Таблица истинности:
| С | T | Qt+1 |
| * | Qt | |
| Qt | ||
|
Временная диаграмма:







