По курсу
КОНСПЕКТ ЛЕКЦИЙ
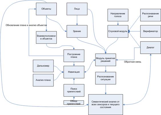
Семантическое представление в интегральном роботе
Интегральный робот

Слайд 44

«Управляемые средства оснащения»
(часть 1)
Современные авиационные боевые комплексы следует рассматривать как большие системы, предназначенные для решения боевых задач с определенным уровнем эффективности.
На рисунке 1.1 укрупненно представлен состав авиационного боевого комплекса.
![]() АВИАЦИОННЫЙ БОЕВОЙ КОМПЛЕКС (АБК) |

| ЛЕТАТЕЛЬНЫЙ АППАРАТ (ЛА) | КОМПЛЕКС АВИАЦИОННОГО ВООРУЖЕНИЯ (КАВ) | ПРИЦЕЛЬНО-НАВИГАЦИОННЫЙ КОМПЛЕКС (ПрНК) |

АВИАЦИОННЫЙ БОЕВОЙ КОМПЛЕКС (АБК)