Специальные каскады УПТ
Лекция №16
Дифференциальные усилители (ДУ) позволяют получить высокую стабильность, малый уровень внутренних шумов и напряжение дрейфа, широкую полосу пропускания и высокий коэффициент усиления. Принципиальная схема ДУ строится на основе балансного усилителя постоянного тока, рис.16.1.

Рис 16.1. Дифференциальный усилитель
Схема ДУ может быть использована в различных вариантах: с симметричным выходом и несимметричным входом, с симметричным входом и несимметричным выходом. Наилучшие показатели имеет схема ДУ с симметричным входом и выходом, приведенная на рис.16.1
Общее напряжение входа Uвх между 1-2 клеммами определяется Uвх= Uвх1- Uвх2, соответственно Uвых= Uвых1– Uвых2=Kд(Uвх1–Uвх2) будет наибольшим в том случае, когда на вход поступают равные по амплитуде и противоположные по фазе напряжения, поскольку при этом их абсолютные значения складываются. Такой входной сигнал называют дифференциальным. Если Uвх1 и Uвх2 имеют одинаковую фазу, то такой сигнал называют синфазным.
|
|
|
Дифференциальный каскад усиливает разность входных сигналов Uвх =Uвх1– Uвх2. Коэффициент усиления для дифференциального сигнала при симметричном выходе можно выразить:
(16.1)
Характерной чертой дифференциального каскада является его нечувствительность к синфазному сигналу. При равенстве Uвх1= Uвх2 разность входных сигналов Uвх=Uвx1-Uвх2 равна нулю. Поэтому выходное напряжение должно быть также равным нулю. Однако за счет некоторой асимметрии имеет место передача синфазного сигнала с коэффициентом передачи
(16.2)
Важным параметром ДУ является отношение коэффициента усиления дифференциального сигнала к коэффициенту передачи синфазного сигнала
(16.3)
Этот параметр называется коэффициентом дискриминации или ослабления синфазных сигналов и для современных ДУ задается в пределах 60-120 дБ.
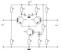
Особенность дифференциального каскада усиливать только дифференциальный сигнал и подавлять синфазный является очень важной, т.к. все виды помех, в т.ч. и дрейф нуля, являются синфазными. Подавление синфазных сигналов в ДУ объясняется тем, что для этих сигналов за счет падения напряжения на сопротивлении в цепи эмиттеров Rэ в схеме возникает ООС по току, что уменьшает величину Ксф. Для дифференциального сигнала ООС в каскаде отсутствует, т.к. в этом случае текущий через Rэ ток сигнала одного плеча компенсируется равным ему током сигнала другого плеча. Глубина ООС для синфазных сигналов равна 1+2У21Rэ. Для повышения глубины ООС, улучшающей свойства ДУ, следует увеличивать сопротивление Rэ. Однако чрезмерное увеличение Rэ невозможно по двум причинам. Во-первых, при этом возрастает падение напряжения на нем, т.к. через Rэ протекают постоянные составляющие токов обоих транзисторов. Во-вторых, в интегральном исполнении получение больших сопротивлений связано с большими технологическими затруднениями. Таким образом, чрезмерное увеличение Rэ потребовало бы увеличения питающего напряжения. По этим причинам в современных ДУ вместо активного сопротивления Rэ используют стабилизаторы тока на транзисторе V3, рис. 16.2, у которого сопротивление переменной составляющей R~ во много раз больше сопротивления по постоянному току R=.
|
|
|

Рис 16.2. Дифференциальный усилитель с генератором стабильного тока.
Например, биполярный транзистор с Iк=IмА и Uкэ=5B имеет R==5 к0м, R~=50 кОм.
Введение в цепь эмиттера транзистора V3 сопротивления с небольшим номиналом Rэ (порядка 1 к0м) позволяет за счет ООС по току повысить сопротивление R~ до нескольких сотен кОм. Диод в цепи базы позволяет ввести температурную стабилизацию рабочей точки транзисторов.