В отличие от рассмотренных выше схем в стабилизатор тока вводится обратная связь не по напряжению, а по току, что позволяет повысить внутреннее сопротивление стабилизатора. Эквивалентная схема ГЛИН (рис. 18) содержит идеальный источник тока /, параллельно которому включено внутреннее сопротивление переменному току R.
![]() |
Рис. 18.
В ГЛИН со стабилизатором тока можно получить малые коэффициенты нелинейности.
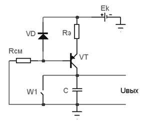
Практическая схема ГЛИН со стабилизатором тока на транзисторе VT показана на рис. 19.
![]() |
Рис. 19.
Конденсатор С заряжается коллекторным током транзистора. Отрицательная обратная связь по току создается за счет сопротивления Rэ. При большой глубине обратной связи, внутреннее сопротивление стабилизатора Ri будет определяться выходной проводимостью транзистора в схеме «общая база» и может достигать значений 106 - 108.
Общий недостаток схем ГЛИН со стабилизатором тока — плохая нагрузочная способность, поскольку сопротивление нагрузки оказывается включенным параллельно Ri и увеличивает коэффициент нелинейности.








