Включение аэродромного питания переменным током 115 В, 400 Гц производится установкой переключателя 978 в положение «Аэродром». При подключенной розетке аэродромного питания 115 В, 400 Гц питание от выключателя 978, с одной стороны, и «минус» через малый штырек 4 розетки ШРА-200ЛК, с другой, подается на контактор 968 включения аэродромного питания. От второй фазы аэродромного источника питание подается на шину питания аппаратуры.
Включение преобразователя ПО-750 осуществляется установкой переключателя 978 в положение «ПО-750». При этом питание от переключателя поступает на клемму 4 ШР преобразователя ПО-750 через нормально замкнутые контакты контактора 979включения генератора №2 и нормально замкнутые контакты реле 2632. Таким образом, при отказе двух генераторов преобразователь ПО-750 включается автоматически. Для питания бортсети преобразователь ПО-750 подключается к ней через контактор 1464 или 970. При установке переключателя 1466 в положение «Земля» питание с клеммы 2 ШР преобразователя ПО-750 подается на обмотку контактора 1464, контакты которого замыкаются и подключают клемму 6 ШР преобразователя ПО-750 к шине питания аппаратуры. При установке переключателя 1466 в положение «Воздух» питание с клеммы 2 подается на обмотку контактора 970, контакты которого подключают клемму 6 к аварийной шине 115 В.
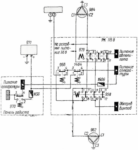
При нормальной работе сети переменного тока генератор Г016ПЧ8 №1 работает на шину питания автопилота (фаза 3) и на шины обогрева винтов и питания аппаратуры (фаза 2). Генератор Г016ПЧ8 №2 является резервным; нормально его обмотка возбуждения находится под напряжением, но к сети генератор не подключен.
От шины обогрева винтов питаются противообледенители винтов и их обтекатели; от шины питания аппаратуры переменным током 115 В, 400 Гц питаются все потребители из комплекта радиооборудования. Схема распределения электроэнергии переменного тока 115 В, 400 Гц показана на рис. 9. Для замера напряжения генераторов Г016ПЧ8 на щитке управления электроэнергетикой установлен вольтметр ВФ-150 с переключателем, а для контроля за частотой – частотомер ГФ-400. Для контроля за нагрузками генераторов на щитке управления электроэнергетикой установлены амперметры АФ-150-для левого и правого генераторов.
Вся коммутационная аппаратура и защита по переменному току установлены в РК переменного тока 115 В и на панели радиста.

Рис. 9. Схема распределения электроэнергии переменного тока 115 В, 400 Гц






