Численность персонала предприятия определяется характером, масштабом, сложностью, трудоемкостью процессов, степенью автоматизации. Выделяют списочную и явочную численность работников.
Списочная численность – это число сотрудников, официально работающая в организации в данный момент. В ней выделяют три категории:
- постоянно работающие (срок более 1 года);
- временные (принятые на работу до 2 месяцев);
- сезонные (принятые на сезонную работу до 6 месяцев).
Списочная численность учитывается в табельных записях.
Явочная численность – количество работников, фактически явившихся на работу.
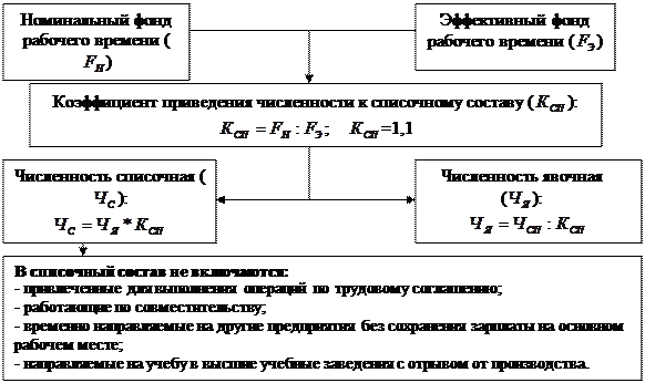
На рисунке 3.2 отражена взаимосвязь явочной и списочной численности работников.

Рис. 3.2. Схема взаимосвязи списочной и явочной численности персонала
Потребность предприятия в кадрах определяется по группам работников с учетом их участия в производственном процессе. Расчеты дифференцированы по категориям работников.
1. Расчет численности рабочих:
по трудоемкости:
, (3.1)
где
– объем производства за период і-ого вида продукции, шт.;
– норма времени (трудоемкость) i-ого вида продукции, н-ч.
– коэффициент выполнения норы выработки.
по нормам выработки:
, (3.2)
где
– объем производства за период і-ого вида продукции, шт.;
– норма выработки і-ого вида продукции на одного работника или на одну группу работников за соответствующий период, шт.;
– коэффициент выполнения норы выработки.
по рабочим местам и нормам обслуживания:
, (3.3)
где
– норма обслуживания, шт/чел.;
– число обслуживаемых агрегатов (установок), шт.;
– коэффициент сменности.
по нормам численности:
, (3.4)
где
– число обслуживаемых агрегатов (установок), шт.;
– норма численности, чел.;
– коэффициент сменности.
2. Численность служащих определяется по нормам управляемости и типовым структурам управления.
Вся численность работников предприятия (Ч) рассматривается как сумма численности рабочих (Чр) и служащих (Чсл):
(3.5)
Баланс рабочего времени составляется на одного рабочего (по предприятию, цеху, бригаде). Различают три вида рабочего времени:
– календарное время;
– номинальное время;
– полезное время.
Схема взаимосвязи рабочего времени представлена на рисунке 3.3.

Рис. 3.3. Схема взаимосвязи рабочего времени






