7.1 Рассчитать двухтактный бестрансформаторный усилитель мощности, изображенный на рисунке 7.1, если заданы мощность в нагрузке Pн=2 Вт и сопротивление нагрузки Rн=10 Ом. Усилитель работает от источника сигнала с параметрами Eг=600 мВ и Rг=10 Ом.

Рисунок 7.1
Решение:
а) определим с небольшим запасом мощность, которую должны выделять транзисторы обоих плеч каскада
P = 1,1Pн = 2,2 Вт;
б) требуемое максимальное значение коллекторного тока

в) максимальное напряжение в цепи коллектор – эмиттер определим по выходным характеристикам транзисторов. Остаточное напряжение Uост должно отсекать нелинейную часть характеристик. Примем Uост » 1В;
г) требуемую амплитуду напряжения на нагрузке Uвых найдем из формулы

д) необходимое напряжение источника питания Ек ³ Uост + Ukm = 6,6+1 = = 7,6 B. Возьмем с запасом Ек = 8 В;
е) выбираем мощные транзисторы VТ1 и VТ3 по значению отдаваемой мощности Р и максимальному напряжению на коллекторе. Подходящими транзисторами с противоположным типом проводимости (комплементарной парой) являются транзисторы типа КТ814А и КТ815А. Примем, что среднее значение коэффициентов усиления по току b =25.
|
|
|
Тогда
Iбm =Ikm / b =0,6 / 25 = 0,015 A = 15мА;
ж) рассчитаем цепь базового делителя R1
R4. Потенциал базы транзистора VТ2 в состоянии покоя выберем, исходя из необходимого начального тока через транзисторы VТ2 и VТ3 и вида входных характеристик. Пусть Iк.нач=10мА, тогда Iб.нач=0,4мА. Из входных характеристик находим Uбэ.нач=0,45 В. Примем ток делителя Iд равным 0,8 мА, тогда

з) рассчитаем каскад предварительного усиления на транзисторе VТ1. Коэффициент усиления каскада на VТ1 определяется выражением

где Rвх1= rб1 + (rэ1+Rэ1) (1+b1), Rвх2 » b2Rн + R2 при условии достаточно высокоомных резисторов R1 и R4, b2= 25 – коэффициент передачи тока базы транзисторовVТ2 и VТ3. С другой стороны, каскад на транзисторе VТ1 должен обеспечить следующее усиление: КU1 = ukm / EГ = 6,6 / 0,6 = 11. Такое усиление можно получить, задавшись током покоя транзистора VТ1, равным 5 мА. Выбрав Rк1 = 2 кОм, обеспечим режимное значение Uкэ1 = 5 В. Из формулы для КU1 при rэ1 = 5 Ом и b1 = 50 находим сопротивление эмиттерного резистора Rэ1, регулирующего усиление каскада на VТ1. Сопротивление Rэ1=47 Ом обеспечивает необходимый коэффициент усиления каскада предварительного усиления на VТ1;
и) амплитуда входного тока транзистораVТ1
;
к) коэффициент усиления по мощности для рассчитываемого усилителя

7.2 Рассчитать дифференциальный усилитель (ДУ) на биполярных транзисторах с генератором стабильного тока (ГСТ), несимметричным входом. Э.д.с. входного сигнала Eг =10 мВ, сопротивление Rг =0,1 кОм. Требуемый коэффициент усиления KUд =20, сопротивление Rвх >=5 кОм. Выбрать значение напряжения источников питания, рассчитать элементы схемы, величину Kос.сф , а также оценить приведенный дрейф усилителя при условии, что абсолютные значения температурных приращений напряжений и токов транзистора разнятся на 5%.
|
|
|

Рисунок 7.2
Решение
Для обеспечения малого дрейфа ДУ выбираем транзисторы КТ312А, имеющие малый тепловой ток и достаточно высокий коэффициент b. Допустимое напряжение Uкэ.max £ 15В. Следовательно, Ек1=Ек2£7,5 В. Амплитуда выходного напряжения Uвых= КUдЕr = 20*10 = 200 мB может быть обеспечена при Ек1 = Ек2 = 6,3B. Меньшие значения Ек затрудняют построение ГСТ.
При использовании двух источников питания ±Ек1,2 в схеме ДУ по рисунку 7.2 потенциал эмиттеров транзисторов VТ1, VТ2 в режиме покоя можно принять равным нулю. Это связано с тем, что падение напряжения в цепях баз транзисторов VТ1, VТ2 от тока покоя Iб01Rr очень мало при малых входных токах и, следовательно, база транзистора может считаться заземленной по постоянному току. Тогда потенциал эмиттера отличается от потенциала земли на величину Uбэ01,2= 0,5÷0,7 В для кремниевых транзисторов. Поэтому в первом приближении можно считать, что напряжение нижнего источника (-Ек2) приложено к ГСТ, а верхнего (+Ек1) - к транзистору VТ1 (VТ2) и резистору Rк.
Выбираем для транзисторов VT1 и VT2 рабочую точку с Uкэ0 = 3В, Iк0=1мА, Uбэ0 =0,45 В. Тогда номинал резистора Rк составляет
.
В выбранном режиме h11э=2кОм, b=35,тогда
.
Для увеличения Rвх и выравнивания токов транзисторов VT1 и VТ2 введем резисторы Rэ, вносящие местную ООС по току транзисторов. Обычно Rэ выбирают порядка десятков или сотен Ом.
Полагаем Rэ =40 Ом, тогда
,
т.е. Rвх >5 кОм.
Для уменьшения токовой составляющей погрешности ДУ в базовую цепь транзистора VT2 включаем резистор Rб=Rr. Проверим, обеспечивает ли ДУ требуемое значение КUд. При несимметричном выходе и Rн = ¥
КUд=
,
что незначительно превышает требуемую величину.
Рассчитаем ГСТ, для чего вначале определим потенциал коллектора транзистора VТ3 относительно общей шины

Следовательно, падение напряжения на транзисторе Т3 и резисторе R3 составит
Ек2–Uк3=6,3–0,46=5,84 В.
При работе ДУ для нормального функционирования транзистора VT3 в ГСТ необходимо выполнение неравенств
Uкб > 0 и Uкб3 ³Uкэ нас.
Выберем потенциал базы транзистора VТ3 относительно общей шины
Uб3 = – 4,5 В, что обеспечит Uкб3 @ 4В, тогда падение напряжения U на резисторе R4 и диоде VД
U = Eк2–Uб3=6,3–4,5=1,8 В;
UR3=U–Uбэ03=1,8–0,5=1,3 В.
Здесь Uбэ03=0,5 В при Iк03=Iк01= Iк02=2мА. Тогда сопротивление резистора R3
R3=UR3/Iк03=1,3/2=0,65 кОм.
Выберем ток делителя R4,R5 равным коллекторному току транзистора VТ3, т.е. Iдел =2 мА. Тогда
R5= (Ек2 –U)/Iдел=4,5/2=2,25 кОм.
Для определения номинала резистора R4 необходимо прежде выбрать диод VД. Целесообразно в качестве диода применить транзистор КТ312А в диодном включении, что обеспечит хорошую температурную компенсацию изменения Uбэ транзистора VТ3 вследствие одинаковых ТКН диода и транзистора VT3. По входной характеристике транзистора КТ312А при Iэ=2мА величина Uд = Uбэ0 =0,5В, и поэтому
кОм.
Рассчитаем коэффициент усиления синфазного сигнала Кu сф несим при несимметричном выходе ДУ, имея в виду, что вместо резистора Rэ в схеме ДУ с ГСТ следует учитывать сопротивление Rвых3 транзистора VТ3 c введенной отрицательной обратной связью по току через резистор R3.
где

При значениях сопротивлений элементов
R3 = 650 Oм;
rб3 = 100 Ом и
R4||R5=2,25||0,65=0,505 кОм;
Rвых3=
кОм.
Тогда
Кu сф несим=
и
Кос.сф=
или
Кос.сф дБ=76,4 дБ.
Рассчитаем приведенный дрейф ДУ, считая, что температурные приращения Uбэ0 и Iб0 транзисторов VТ1 и VТ2 разнятся на ±5%.
Для наихудшего случая, когда отклонения тока и напряжения суммируются, получим

Расчёт широкополосного усилителя
Широкополосные усилители предназначены в большинстве случаев для усиления сигналов сложной формы, характеризующихся широким спектром частот. Поэтому амплитудно-частотная характеристика (АЧХ) этих усилителей должна быть равномерной в диапазоне от единиц и десятков герц до десятков и сотен мегагерц.
|
|
|
На современном этапе преимущественного использования интегральной электроники при проектировании широкополосных усилителей применяют либо специальные интегральные микросхемы (ИС) импульсных усилителей (К218УИЗ, К224УСI, К175УСI, и др.), либо операционные усилители с отрицательной обратной связью. При этом разработанность схемы в значительной мере определяются правильным выбором ИС и обеспечением ее устойчивой работы в режиме усиления.
В качестве основных исходных данных для расчета обычно задаются:
- сопротивление нагрузки RH;
- коэффициент усиления k;
- диапазон рабочих частот fH, fВ,
где fH – нижняя рабочая частота;
fВ – верхняя рабочая частота;
- напряжение Er и внутреннее сопротивление Rr источника сигнала;
- коэффициент частотных искажений М.
Основными этапами расчета широкополосного усилителя на основе ОУ являются следующие.
7.3.1 Выбор типа ИС и количества каскадов усиления
Выбор типа ИС производится из условий обеспечения заданного коэффициента усиления k и устойчивой работы усилителя на высоких частотах, включая fВ. Как известно, самовозбуждение усилителя возникает в том случае, если суммарный фазовый сдвиг в петле обратной связи становится равным или более 2πn, следовательно, наклон АЧХ ОУ в области высоких частот 20 дБ/декаду или 6дБ/октаву. (При этом подразумевается, что петлевой коэффициент усиления kæ>1, k0 – коэффициент усиления ОУ без обратной связи, æ – коэффициент обратной связи). Поэтому при выборе типа ОУ необходимо отдавать предпочтение скорректированным усилителям, у которых наклон АЧХ во всем диапазоне частот равен 20 дБ/декаду. В противном случае следует применять внешние корректирующие цепи, вид и номиналы которых указываются заводом – изготовителем для данного типа ИС.
АЧХ ОУ, построенная в полулогарифмическом масштабе, называется диаграммой Боде и приводится в справочниках. Для гипотетического усилителя она имеет вид, соответствующий рисунку 7.3 а.
|
|
|
Если АЧХ в справочнике отсутствует, ее можно построить самостоятельно по известным параметрам ОУ fт и k0.
Из соотношения k·f = k0· fгр (k0 и fгр – параметры ОУ) можно определить максимальный коэффициент усиления k, который может обеспечить один каскад на данном ОУ с ООС на частоте fβ
k1=(k0·fгр)/ fβ.
Требуемое количество однотипных каскадов определяется методом последовательных приближений следующим образом. Для выбранного ориентировочно количества каскадов n и по заданной fβ всего усилителя рассчитывается fβ1 каскада по соотношению
fβ1=f·
.
По ЛАЧХ ОУ и fβ определяется максимально возможный коэффициент усиления одного каскада на частоте fβ1. Выбирается k1< kmax и рассчитывается k= k1 или kβ1=nk1, который должен быть не менее заданного. В противном случае число каскадов необходимо увеличить и повторить проверку.
Выбирать n необходимо с запасом, т.к. часть усиливаемого сигнала теряется на элементах межкаскадной связи.
В ряде случаев при выборе числа n целесообразно задаваться разным коэффициентом усиления k1, k2, …, kn отдельных каскадов. При этом необходимо учитывать два обстоятельства:
– чем меньше коэффициент усиления каскада с ООС, тем больше его верхняя рабочая частота;
– первые каскады, работающие в режиме малого сигнала, имеют, как правило, больший коэффициент усиления k.
7.3.2 Выбор схемы и расчет элементов схемы
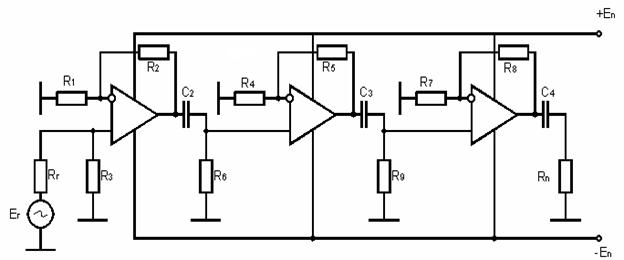
Пример трехкаскадного усилителя на ОУ приведен на рисунке 7.3б.
Резисторы R1, R2, R4, R5, R7, R8 определяют коэффициенты усиления каскадов
k1=1+R2/R1; k2=1+R5/R4; k3=1+R6/R7. (7.1)
Резисторы R1, R4, R7 определяют входное сопротивление усилительных каскадов, поэтому они должны быть достаточно большими (но не более RВХОУ). Обычно задаются величиной этих резисторов порядка единиц десятков килоом. По выражению (7.1) рассчитываются R2, R5, R8.
k0 
20 дБ/дек
0 f, Гц
102 fгр 103 104 105
а)

б)
Рисунок 7.3
Симметрирующие резисторы R3, R6, R9 уменьшают синфазную помеху ∆IВХОУ и определяются из выражений
R3=R1R2/(R1+R2); R6=R4R5/(R4+R5); R9=R7R8/(R7+R8).
Так как каждый каскад усилителя охвачен ООС по напряжению последовательного типа, входное и выходное сопротивления его рассчитываются по приближенным формулам
RВХ=RВХОУ*k0/к; RВЫХ=RВЫХОУ*k/k0,
где к0-параметр ОУ;
RВХОУ, RВЫХОУ- паспортные данные ИС;
k/k0=1+æk0≈ æk0- петлевое усиление.
Для определения номиналов разделительных конденсаторов С1÷С4 необходимо распределить заданный коэффициент низкочастотных искажений, согласно выражения
МН=МНС1ММС2ММС3ММС4.
После этого номиналы конденсаторов рассчитываются по формулам
RВХ1≈R3;
RВХ2≈R6;
RВХ3≈R9;

Напряжение питания ±ЕН выбирается, исходя из паспортных данных ИС.
7.3.3 Проверка правильности выбора ИС и расчета элементов схемы
Проверка обеспечения UВЫХ

Должно быть UВЫХ≤UВЫХОУ
Проверка обеспечения IВЫХ
IВЫХ=UВЫХ/RH+UВЫХ/R3≤IВЫХОУ.
Проверка верхней граничной частоты усилителя

Проверка нижней граничной частоты усилителя
fH=1/2pτН ЭКВ≤fH ЗАД,
где 1/ τH ЭКВ=1/τH1+1/ τH2+1/ τH3+1/ τH4;
τH1=C1(RГ+RВХ1);
τH2=C2(RВЫХ1+RВХ2);
τH3=C3(RВЫХ2+RВХ3);
τH4=C4(RВЫХ3+RН).
Проверка на скорость нарастания выходного напряжения V(В/мкс)
V = 2p fВUВЫХ ≤ VОУ.
7.4 Рассчитать фильтр нижних частот с максимально плоской характеристикой по следующим данным: f0 =10 кГц, K0 >=10, n = – 40 дБ/дек.
Решение:
а) выбираем схему фильтра на основе ОУ с многопетлевой обратной связью, которая может обеспечить заданный наклон АЧХ в полосе ограничения n = – 40 дБ/дек (рисунок 7.4);

Рисунок 7.4
б) выбираем ОУ по частоте единичного усиления f тоу ≥ f 0K0= 100 кГц. Для ОУ типа 140УД6 f т =1 МГц, т.е. последнее неравенство выполняется с запасом. По справочнику Rвх ОУ=2000 кОм, RвыхОУ=200 Ом;
в) задаваясь значением емкости С2=2200 пФ, заметим, что выбранная величина существенно больше возможных паразитных емкостей в схеме. Конденсаторы КМ-6 такой емкости обладают малыми габаритами и хорошей стабильностью (группы по ТКЕ П33 и М47);
г) находим значение вспомогательного коэффициента
К=2π f oC2=6,28×10×103×2200×10-12 =13,8×10-5. Отсюда величина емкости С1 при α= 
С1 =(4/α2)(Н+1)С2=
(10+1)2200=40000 пФ, где Н=К0;
д) определяем значение резисторов схемы фильтра



Сопротивления резисторов R1 и R3 получились меньше 2 кОм. Поэтому уменьшаем емкость С2 примерно в четыре раза, получаем С2=510 пФ и производим пересчет схемы.
Получаем К=3,2×10-5, С1=9300 пФ, R1=2150 Ом, R2 =21500 Ом, R3=2000 Ом;
е) проверяем полученное значение частоты среза

и коэффициента усиления в полосе пропускания

ж) обратим внимание на значение входного тока для ОУ типа 140УД6; по справочнику Iвх =40 нА. Подсчитаем величину
Uвх=Iвх(R3+R1jR2) =40·10-9·4·10-3 =160 мкВ. Это напряжение можно скомпенсировать, подключив между неинвертирующим входом ОУ и общей шиной резистор R4
4 кОм.
7.5 Рассчитать генератор с мостом Вина по схеме рисунка 7.5 на частоту 10 кГц. Взять значение С=0,001 мкФ.

Рисунок 7.5
Решение:
квазирезонансная частота
f0 =1/2πRC.
Отсюда определим R
R=1/2 πf0C=
кОм.
Коэффициент передачи звена обратной связи – моста Вина
, тогда коэффициент усиления усилителя должен быть

Положим R1=25 кОм, отсюда Rп=50кОм.
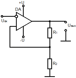
7.6Рассчитать компоненты для схемы триггера Шмитта, приведенной на рисунке 7.6. Пусть гистерезис составляет 2 В, +U=15 В, –U= –15 В, +U нас =14 В и –U нас = –14 В.
Решение. Так как гистерезис задан равным 2 В, то для этой схемы напряжение верхней точки опрокидывания Uвто равно напряжению нижней точки опрокидывания Uвто
| Uвто | = | Uвто |, и, следовательно, Uвто=1 В, а Uнто= –1 В.
Пусть IR1=IR2=0,1 мА. Током смещения Iсм. можно пренебречь, так как IR1>>Icm.
В результате получаем R1=(|Uнас|-Uвто)/ IR1 =(14 –1)/0,1×10–3=130 кОм, R2=Uнто/IR2=1/0,1×10–3=10 кОм.


Рисунок 7.6
7.7 Рассчитать компоненты генератора сигналов прямоугольной формы, показанного на рисунке 7.7, так, чтобы частота генерации fген=1 кГц при пиковом значении Uвых
=8 В.
Решение.
Для стабилитронов примем прямое напряжение, равное 0,7 В, и напряжение пробоя около 7,3 В. R1 выбираем большим, чем R3+ R4. Положим R1 = 100 кОм, и тогда R3+ R4<< 100 кОм.. Если UR4 = 0,473 Uвых,
то τ = 2 RосС.

Рисунок 7.7
.
Остановимся на этом. Положим IR4 = IR3 = 1мА;
R4 = UR4/IR4 = 0,473 Uвых/IR4 =0,473 (8)/1 = 3,784 /10–3 = 3,78 кОм..
R3 = (Uвых -UR4)/IR3 =(8–3,784)/ 10–3 = 4,22 кОм.
Положим С = 0,01 мкФ, тогда Rос = τ /2С = 50 кОм.
Наконец, если Iн = 3 мА, Uвых.макс ОУ = 14 В и IСт= 5 мА, то R5 = (Uвых.макс – Uвых)/(IСт + Iн + IR3 + IR ос)= 6/9,24×10–3 = 649 Ом.
7.8 Построить генератор пилообразного напряжения с пиковым значением выходного напряжения 10 В при 2 мА, периодом 10 мс и временем возврата 0,1 мс (рисунок 7.8). Задать ±U = 10 В.
Решение: если максимальный ток, отдаваемый усилителем ДА1, составляет 20 мА, а на смещение стабилизатора уходит 4 мА и на питание Rос. 0,1 мА, то наибольший ток, которым можно разрядить конденсатор С во время возврата, составит 15,9 мА. Пусть IR2 = 12 мА, тогда сопротивление резистора будет равно R2 =(UCт–UД)/IR2=775Ом, и, следовательно, С=It/U=12(10–3×0,1×10–3) /10=0,12 мкФ. R1 выбираем, исходя из того, чтобы конденсатор С заряжался до 10 В за 10 мс:
IR1=CU/t=(0,12×10–6 ×10)/10×10–3= 0,12 мА;
R1=|–U|/IR1 = 15/ 0,12×10–3=125кОм.




Рисунок 7.8
Полярность выходного напряжения усилителя ДА1 должна меняться с отрицательной на положительную, когда выходное напряжение усилителя ДА2 UВЫХ = 10 В, и с положительной на отрицательную, когда UВЫХ=0. Для того, чтобы найти значения U2, Rос. и R'ос, необходимо использовать уравнение
UВЫХ ПП=2UCт[(1/К)–1)]; 1/К = (UВЫХ.ПП./2UCт)+1;
1/К=(10/20)+1=1,5; К = 0,667.
Так как К=R'ос/(Rос+R'ос), то Rос=(R'ос–КR'о.с)/К. Положим R'ос=100 кОм, тогда R'ос=[(100–0,667×100) ×103]/0,667=49,9 кОм.
Теперь должно быть найдено напряжение на инвертирующем входе усилителя ДА2. Оно может быть получено от делителя напряжения. Когда UВЫХ=0 и U1=+10 В, выходное напряжение операционного усилителя ДА1 должно переключаться на отрицательное. Так как U2/(UВЫХ+U1)=Rос/(Rос+R'ос), то U2 = Rос(UВЫХ+U1)/(Rо.с+R'ос)=3,33 В.
Наконец, если максимальное выходное напряжение усилителя ДА1 равно 14В, то
R3 = (UВЫХ. МАКС. ДА1–UСт)/(IR2+Iвых+IR'ос)=(14–10)/(12+2+0,133) ×10-3 = 283 Ом.
Приложение А
1 Номинальные сопротивления (омы, килоомы, мегоомы) постоянных резисторов всех типов с допускаемыми отклонениями ±20 %, 10 % и 5 % в установленном для каждого типа резисторов диапазоне значений должны соответствовать (ГОСТ 2825-67) числам, приведенным в таблице П. А, и числам, полученным путем умножения этих чисел на 10n, где n- целое положительное или отрицательное число.
Таблица А1 -
Ряды для определения номинальных сопротивлений и емкостей при допускаемых отклонениях ±20 %, 10 % и 5 %


Е6 Е12 Е24 Е6 Е12 Е24

1,0 1,1 3,3 3,6
1,2 1,3 3,9 4,3
1,5 1,6 4,7 5,1
1,8 2,0 5,6 6,2
2,2 2,4 6,8 7,5
2,7 3,0 8,2 9,1
Ряд Е6 (шесть чисел) входит в состав ряда Е12 (12 чисел).
В свою очередь ряд Е12 входит в состав ряда Е24 (24 числа), что отражено в построении таблицы. Например, начало ряда Е12 имеет вид: 1,0; 1,2; 1,5; 1,8 и т.д.; начало ряда Е24 - 1,0; 1,1; 1,2; 1,3 и.т.д.
Ряд Е6 применяется для определения номинальных сопротивлений постоянных резисторов при допускаемом отклонении ±20 %; ряд Е12- при допускаемом отклонении ±10%; ряд Е24 - при допускаемом отклонении ±5 %.
2 Номинальные ёмкости (до 91000 пФ) конденсаторов постоянной ёмкости с допускаемыми отклонениями ±20 %, 10 % и 5 % должны соответствовать (ГОСТ 2519-67) числам, приведенным в таблице П.Б, и числам, полученным путем умножения этих чисел на 10n, где n- целое положительное или отрицательное число.
Ряд Е6 применяется для определения номинальных емкостей конденсаторов при допускаемом отклонении ±20 %; ряд Е12 - при допускаемом отклонении +10%; ряд Е24 - при допускаемом отклонении +5 %.
Номинальные ёмкости (от 0,1 мкФ и свыше) конденсаторов с бумажным и пленочным диэлектриком в прямоугольных корпусах должны соответствовать числам ряда:
0,1; 0,25; 1; 2; 4; 6; 8; 10; 20; 40;60; 80; 100; 200; 400; 600; 800; 1000.
Номинальные емкости (в мкФ) оксидных алюминиевых конденсаторов должны соответствовать числам ряда:
0,5; 1; 2; 5; 10; 20; 30; 100; 200; 300; 500; 1000; 2000; 5000.


| |||
![]() |
Список литературы
1. Лачин В.И., Савелов Н.С. Электроника: Учеб. пособие. – Ростов-на- Дону: Феникс, 2004. – 448 с.
2. Павлов В.Н., Ногин В.Н. Схемотехника аналоговых электронных устройств. – М.: Горячая линия. – Телеком, 2005. – 322 с.
3. Валенко В.С. Полупроводниковые приборы и основы схемотехники электронных устройств. – М.: Додэка – ХХ1, 2001. – 368 с.
4. Кучумов А.И. Электроника и схемотехника: Уч.пособие. – М.: Гелиос АРВ, 2002. – 304 с.
5. Нефедов В.Н. Основы радиоэлектроники. – М.: Высшая школа, 2000. – 400 с.
6. Коломбет Е.А. Микроэлектронные средства обработки аналоговых сигналов. – М.: Радио и связь, 1991. – 376 с.
7. Федоров Н.Д., Федоров Д.Н. Толковый словарь по электронике. – М.: Радио и связь, 2001. – 240 с.
8. Степаненко И.П. Основы микроэлектроники: Учеб. пособие для вузов. – М.: Лаборатория базовых знаний, 2005. – 488 с.
9. Турута Е.Ф. Усилители мощности низкой частоты – Интегральные микросхемы: Справочник. – М.: ДМК, 2000. – 200 с.
10. Сборник задач по микросхемотехнике/ Под ред. Анисимова. – М.:Энергоатомиздат, 1991. – 224 с.
11. Гусев В.Г., Гусев Ю.М. Электроника. – М.: Высш. шк.,1991. – 622 с.
12. Алексеев А.Г. Усилительные устройства. Сб. задач и упражнений: Учеб. пособие для вузов. – М.: Радио и связь, 1986. – 160 с.
13. Аболиц И.А. и др. Пособие по курсовому проектированию транзисторных усилителей с обратной связью. – М.: Изд.отд. ВЗЭИС, 1974. – 76 с.
14. Остапенко Г.С. Усилительные устройства. – М.: Радио и связь, 1989. – 400 с.
15. Агаханян Т.М. Интегральные микросхемы. – М.: Энергоатомиздат, 1983. – 464 с.
16. Граф Рудольф Ф, Шнитс В. Энциклопедия электронных схем. – М.: ДМК 2001. – 304 с.
17. Прянишников В.А. Электроника: Курс лекций. – СПб.: КОРОНА принт, 1998. 400 с.
18. Завадский В.А. Компьютерная электроника. – К.: ВЕК,1996. –368 с.
19. Галле К Полезные советы по разработке и отладке электронных схем. – М.: ДМК, 2005. – 203 с.
20. Партала О.Н. Цифровые КМОП микросхемы. – СПб.: Наука и техника, 2001. – 400 с.
21. Усилители с широким динамическим диапазоном на микросхемах./А.П. Лукошкин, И.Г. Киренский. – М.: Радио и связь,1981. -120 с.
22. Ушаков В.Н., Долженко О.В. Электроника: от элементов до устройств. – М.: Радио и связь, 1993. – 352 с.
23. Бураханова З.М. Аналоговые функциональные устройства: Учеб. пособие по курсам «АЭУ», «Электронные цепи». – Алма-Ата.: АЭИ, 1991. – 58 с.
24. Карлащук В.И. Электронная лаборатория на IBМ РС. Программа Electronics Workbench и ее применение. – М.: СОЛОН-Р,1999. - 506 с.
25. Панфилов Д.И. и др. Электротехника и электроника в экспериментах и упражнениях: Практикум на Electronics Workbench.– том 1,2. – М.: ДОДЭКА, 2000. – 228 с.
26. Расчет электронных схем. Примеры и задачи: Учеб. пособие для вузов/Г.И.Изъюрова и др. – М.: Высш. шк., 1987. – 335 с.
27. Расчет импульсных устройств на полупроводниковых приборах./Под ред. Т.М.Агаханяна. – М.: Сов. радио, 1975. – 344 с.
28. Голуб В.С. Генераторы гармонических колебаний. – М.: Энергия,1980. – 80 с.
29. Фолкенберри Л. Применение операционных усилителей и линейных ИС. – М.: Мир, 1985. -572 с.
30. Схемотехника ЭВМ: Учебник для студентов вузов./ Под ред. Соловьева Г.Н. – М.: Высш. шк., 1985. – 391 с.
31. Воробьев Н.И. Проектирование электронных устройств. – М.: Высш. шк., 1989. – 223 с.
Сводный план 2013 г, поз.
Тамара Маруповна Жолшараева
Самал Бексултановна Абдрешова
ЭЛЕМЕНТЫ И СХЕМОТЕХНИКА АНАЛОГОВЫХ УСТРОЙСТВ
Методические указания к выполнению курсовой работы
для студентов очной формы обучения
специальности 5В071600 – Приборостроение
Редактор
Подписано в печать _____ Формат 60х84 1/16
Тираж 100 экз. Бумага типографская №1
Объем 1,6 уч. изд. л. Заказ _____ Цена тн
Копировально – множительное бюро
Алматинского университета энергетики и связи
050013, Алматы, Байтурсынова, 126
