Социально-экономическое экспериментирование
Социально-экономическое экспериментирование (социальный эксперимент) заключается в активном воздействии на объект (предмет) исследования (подразделение организации, рабочая группа, система стимулирования и т. п.), на окружающую его среду и наблюдении за происходящими изменениями. Считается, что социальный эксперимент допустим при следующих условиях:
· не создается опасности для здоровья участников эксперимента
· не унижается достоинство участвующих в нем людей и окружающих
· эксперимент основан на моральных и гуманистических принципах
Использование социально-экономического экспериментирования и его результативность имеют следующие ограничения:
· Зачастую невозможно проведение его в лабораторных условиях, где нельзя создать полностью адекватную реальную обстановку
· Сложно изолировать изучаемые процессы и условия таким образом, чтобы изучать только какой-то один аспект. Например, отделить экономические процессы от социальных и политических, политические от социально-психологических и экономических и т. п.
Поэтому важнейшей задачей проведения социального эксперимента является обеспечение его чистоты.
Одно из многих определений понятия «система» выглядит следующим образом» «Система – единство, состоящее из взаимозависимых частей, каждая из которых привносит что-то конкретное (и необходимое) в уникальные характеристики целого»[18]. Одной из ранних, начальных форм системного анализа является системный подход, то есть исследование объектов, в том числе социально-экономических, как систем. Это означало необходимость учитывать такие свойства систем, как:
· социально-экономическая система - это, как правило, открытая система
· более важна совместная работа всех элементов системы, чем работа каждого в отдельности
· система есть целое, которое нельзя понять посредством анализа отдельных частей.
Кроме того, при анализе социально-экономических систем оказалось необходимым рассматривать не только формальную организационную структуру, но и неформальную.
В дальнейшем под системным анализом (или системным исследованием) стали понимать некоторую процедуру исследования и использования его результатов, которая основана на системном подходе и использует на каждом этапе адекватные научные методы. Выше были рассмотрены основные методы, используемые в исследованиях систем управления. Наряду с этим в системном анализе применяются научные методы разработки и принятия управленческих решений. Например, методы определения причин возникновения проблем, способы генерирования альтернатив решения проблем, методы формирования критериев оценки и выбора и т. п.
Определение состава требуемой информации, источников и способов ее получения
«В простом сборе информации толку мало, если вы не представляете, что дальше с ней делать»[19].
«Структурированная информация требует проведения большой предварительной работы, но зато ее потом легко анализировать. Неструктурированная – наоборот»[20].
Источниками информации при проведении исследования служат:
· документы – планы, отчеты, положения, инструкции и т. п.
· наблюдения – как за отдельными работниками, так и за группами
· беседы (устные опросы или интервью)
· письменные опросы (анкетирование)
При сборе количественных данных необходимо:
· внимательно отнестись к выбору периода, за который необходима соответствующая информация
· определить необходимую точность сведений
· обеспечить сопоставимость сведений по количеству рабочих дней
Получение необходимой информации
Получение информации происходит из источников и способами, адекватными избранным методам проведения исследования системы управления.
Редактирование исходных данных
Редактирование полученных сведений заключается в следующем:
· уточнение полноты данных
· проверка ясности записей
· исключение ошибок
При этом может потребоваться дублирование части полученных сведений из других источников.
Обработка данных (построение таблиц, графиков, схем, описаний)
На стадии обработки данных необходимо стремиться так сгруппировать, классифицировать, систематизировать данные, чтобы это облегчило их последующий анализ, помогло установить взаимосвязи между полученными сведениями и в конечном счете найти те факторы, которые являются причинами неудовлетворительного положения.
Наиболее типичные группировки:
· по событиям
· по времени
· по месту
· по работникам (возрасту, полу, образованию, стажу, заработку, семейному положению и т. п.)
· по продукции и материалам (количество, тип, стоимость, размеры, технические характеристики и т. п.)
· по ресурсам, затратам, доходам, процессам и процедурам и т. п.
Во многих случаях систематизация по одному критерию оказывается недостаточной, в связи с чем необходимо группировать данные по нескольким критериям.
Очень важно обеспечить наглядность представляемых сведений, для чего формы таблиц, схем, диаграмм и рисунков должны быть тщательно продуманы.
Графическое и табличное представление данных и их анализ
На сегодняшний день накоплен огромный багаж инструментов менеджмента, позволяющих представить соответствующие данные в наглядном и помогающем провести необходимый анализ виде. Это матрицы SWOT – анализа, BCG, McKinsey/GE, организационные структуры, диаграмма Исикавы, сетевые графики и многие-многие другие.
При проведении исследования системы управления организации важное значение имеет анализ функций и полномочий, процессов и процедур. Для этого на практике наиболее часто используются следующие виды таблиц и графиков.
1. Матрица распределения функций (организационных проекций).
Она позволяет убедиться в том, что все основные функции закреплены за конкретными подразделениями. Выявить подразделения со слишком большим количеством функций. Определить функции, распределенные между большим количеством подразделений (см. табл. 22).
2. План-график выполнения управленческих работ
Позволяет увидеть загрузку каждого сотрудника в течение календарного года, оценить целесообразность распределения обязанностей в рабочей группе (см. табл. 23).
Таблица 22
Матрица распределения функций (организационных проекций) (фрагмент)
| Подразделения | Функции | |||||||||||
| Бухгалтерский учет | Управление персоналом | Анализ хозяйственной деятельности | Разработка технической документации | Технологическая подготовка производства | Обеспечение материалами и комплектующими | Технический надзор за механизмами | Ремонтное и транспортное обслуживание | Обслуживание лифтов | Оперативное планирование | Побготовка тендерной и договорной документации | Подготовка проектно-сметной документации | |
| Производственно-технический отдел | Х | Х | Х | Х | Х | Х | ||||||
| Отдел главного механика | Х | Х | Х | |||||||||
| Отдел материально-технического обеспечения | Х | |||||||||||
| Планово-экономический отдел | Х | Х | ||||||||||
| Отдел кадров | Х | |||||||||||
| Бухгалтерия | Х | Х | ||||||||||
| Проихводственные участки | Х | |||||||||||
| Участок по обслуживанию ОДС | Х |
Таблица 23
План-график выполнения управленческих работ (фрагмент)
| № пп | Наименование управленческой работы | Месяцы | |||||||||||
1
| Составление плана повышения квалификации | ||||||||||||
2
| Составление отчета об итогах аттестации |
3. Схема распределения полномочий
Позволяет оценить целесообразность распределения полномочий по уровням управления (см. табл. 24)
Таблица 24
Схема распределения полномочий по принятию решений
(фрагмент)
| № пп | Область принятия решений | Руководи-тель отделения | Штабной управля-ющий | Президент | Совет директоров |
| Персонал | Управля-ющий по кадрам | ||||
| 1.1 | Наем персонала, с оплатой в м-ц | до 50 тыс. руб. | до 100 тыс. руб. | до 150 тыс. руб. | св. 150 тыс. руб. |
| 1.2. | Предоставление дополнительных отпусков, продолжит. | до 10 дней | до 15 дней | св. 15 дней | - |
| 2. | Капитальные расходы и обязательства по инвестициям | ||||
| 2.1. | Капитальные расходы, не предусмотренные бюджетом | до 50 тыс. руб. | - | до 150 тыс. руб. | св. 150 тыс. руб. |
| 2.2. | Продажа недвижимости | до 150 тыс. руб. | - | до 3 млн. руб. | св. 3 млн. руб. |
4. Табличное представление бизнес-процесса
Позволяет получить наглядное представление об основных этапах процесса, участниках и используемых документах (см. табл. 25).
Таблица 25
Процесс привлечения и отбора персонала (Ответственный - менеджер по персоналу)
| № | Операция | Участники | Документы |
| Размещение информации о вакансии в СМИ, учебных заведениях, в рекрутинговых компаниях. | Менеджер по персоналу, руководители подразделений, сотрудники СМИ (кроме интернет), учебных заведений, рекрутинговых компаний. | Заявки, текст объявления. | |
| Прием и обработка резюме (телефонных звонков) | Менеджер по персоналу | Резюме. | |
| 1-е собеседование | Менеджер по персоналу, кандидат. | Анкета, резюме. | |
| Проверка рекомендаций на предыдущих местах работы. | Менеджер по персоналу, сотрудник службы экономической безопасности. | Рекомендации. | |
| 2-е собеседование | Менеджер по персоналу, руководитель подразделения, кандидат. | Анкета, заключение отдела персонала, рекомендации. | |
| 3- собеседование (обсуждение условий работы, оплаты и т.д.) | Менеджер по персоналу, руководитель подразделения, сотрудник службы экономической безопасности, кандидат. Генеральный директор (в случае необходимости) | Документы этапа №5. | |
| Приглашение на работу | Обсуждение сроков выхода на работу. | Трудовой договор |
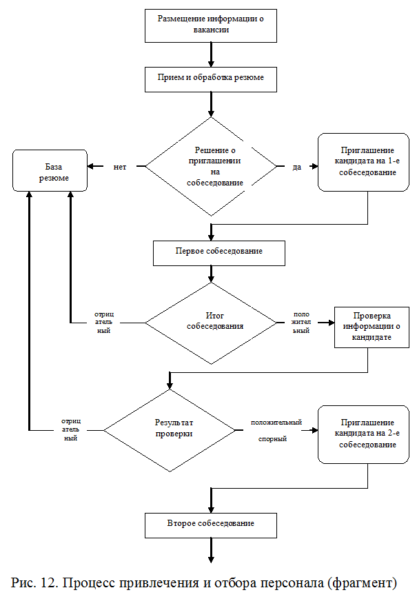
5. Блок-схема
Широко используется при описании алгоритмов и процедур. Позволяет изобразить переходы от одной операции к другой в зависимости от выполнения некоторых условий (см. рис. 12)
6. Оперограмма (органиграмма)
Позволяет увидеть последовательные этапы (операции) выполнения работы с указанием исполнителей. Может предусматривать дополнительную графу для определения более рациональной процедуры за счет исключения дублирующих операций, сокращения количества согласований и контроля (см. рис. 13).
Оценка и анализ данных (выявление недостатков, определение причин)
Оценка полученных данных предусматривает сравнение фактического состояния исследуемой проблемной области с желаемым, определенным на этапе определения требований к объекту (предмету) исследования.
При проведении анализа следует стремиться установить наличие специфической взаимосвязи между различными факторами и событиями, описываемыми полученными данными, и, если эта связь существует, определить ее характер
В процессе анализа целесообразно задаваться следующими вопросами:
· необходима ли вообще выполняемая работа (функция), нацелена ли она на получение конкретного результата?
· не является ли выполняемая работа этапом, который целесообразно объединить с другой работой, также являющейся этапом?
· насколько рационально распределены функции (работы) между подразделениями и сотрудниками?
· не слишком ли велико количество этапов согласований и контроля?
· не является ли фактическая организационная структура отличной от формальной?


· не слишком ли много полномочий сосредоточено на высших уровнях управления?
· каковы причины обнаруженных недостатков в функционировании исследуемой проблемной области
· и так далее.
1
2






