Говоря о сливочном масле, вспомним классический эталон этого продукта (Codex Alimentarius, 1971): «Сливочное масло – это молочный продукт, вырабатываемый исключительно из коровьего молока, с характерным для него цветом, вкусом и запахом, пластичной консистенцией, содержанием молочного жира не менее 80%,без добавления любых ингредиентов, кроме поваренной соли, b-каротина для подкрашивания и бактериальной закваски при выработке кисло-сливочного масла». С развитием общества формируются новые запросы, вкусы, обычаи с учетом образа жизни людей. Поэтому, не подвергая изменению, эталон сливочного масла, активно и постоянно ведется работа по развитию его ассортимента. Основная направленность этих исследований – превращение сливочного масла из традиционно воспринимаемого источника энергии в функциональный, здоровый продукт полноценного питания.
Функциональное сливочное масло является полезным благодаря содержанию в нем витаминов А, D, E, производству на экологически чистом сырье и отсутствию искусственных добавок («Анкор»). Комбинированные масла («Моя семья», «Сударыня») имеют статус функционального продукта за счет улучшения состава жирных кислот и пониженного содержания холестерина. Отдельную группу составляют масла, произведенные с применением нетрадиционного для масложировой продукции сырья (лен, тыквенные семечки, семечки кунжута, соевые бобы, ядро кокосового ореха, семена хлопчатника, ядра кедрового ореха, зародыши кукурузы и др.). Каждое из масел, приготовленное с использованием нетрадиционного сырья, обладает полезными, а порой уникальными свойствами, позитивно влияющими на наше здоровье.
Использование нетрадиционных сырьевых ресурсов в производстве сливочного масла на сегодняшний день развивается в двух направлениях: увеличение пищевой и биологической ценности масла за счет регулирования соотношения жир/белок и уменьшение энергетической ценности (и в некоторой степени стоимости самого продукта) за счет использования немолочных жировых компонентов.
Примером первого направления может служить разработка сотрудников ВНИИМС по выработке масла «Чайного». При традиционных методах изготовления сливочного масла массовая доля белка не превышает 3,5%, при этом отношение белок-жир составляет 1:31. Исследованиями, проведенными во ВНИИМС, доказано, что массовую долю белка в сливочном масле можно увеличить до 10-15%. Это позволяет не только снизить расход сырья на выработку сливочного масла, но и одновременно снизить его калорийность и повысить пищевую ценность. В отделе маслоделия ВНИИМС проведены исследования по разработке технологии новой разновидности сливочного масла "чайное", с соотношением жир - белок 4:4,3. На основе изучения закономерностей формирования структуры сливочного масла с повышенной массовой долей белка разработаны две схемы его производства: на основе натуральных высокожирных сливок и молочно-белковых добавок; на основе молочного жира (сливочного масла) и молочно-белковых добавок. Реализация первой схемы производства масла осуществляется на серийно выпускаемом комплексе оборудования (линии) для производства масла с наполнителями при одновременном изменении интенсивности термомеханической обработки продукта. При реализации второй схемы производства масла необходима доукомплектация вышеуказанной линии нормализационными ваннами для предварительной подготовки высококонцентрированной дисперсии на основе молочного жира (сливочного масла) и молочно-белковых добавок. Режимы технологического процесса производства аналогичны. Для увеличения сроков годности масла предусматривается возможность использования консервантов, разрешенных для применения в пищевой промышленности.
Калорийность новой разновидности масла составляет 570 ккал/кг. Расход сырья на 1 т продукта - 16497 кг (для крестьянского - 20775 кг).
Одной из существенных причин популярности второго направления – замены частичной замены молочного жира на немолочный и производства сливочно-растительных и растительно-сливочных продуктов среди снижение расхода молочного сырья на выработку единицы продукции.
Растительных жиров, потенциально пригодных для выработки комбинированного масла, существует множество. В настоящее время на рынке России представлен достаточно широкий ассортимент таких жиров. Например, соевое, пальмовое, кокосовое масло.
Соевое масло получают из бобов сои методом прямой экстракции или отжима. Бобы содержат наряду с жирами и белки. Сырое масло имеет коричневый цвет с зеленым оттенком, после рафинации и дезодорации – светло-желтое, прозрачное, вкус и запах обезличены. Крупнейшие соевые плантации расположены в США, Бразилии, Аргентине, Китае. Сою также культивируют на Дальнем Востоке и в Краснодарском крае.
Пальмовое масло получают из мякоти плодов пальмы. Плод пальмы имеет размер небольшой сливы, плоды формируются в гроздья весом 10-20 кг. Каждый плод состоит из ядра (косточки), покрытого мякотью. Массовая доля жира в мякоти достигает 49 % (пальмовое масло). Массовая доля жира в ядре – 50 % (пальмоядровое масло). Сырое пальмовое масло окрашено в оранжево-красный цвет и имеет приятный запах. После рафинации и дезодорации пальмовое масло должно иметь белый цвет, вкус обезличен, температура плавления 36-38°С.
Кокосовое масло получают из высушенной мякоти кокосового плода пальмы, которая произрастает в Индонезии, Малайзии, Шри Ланка и других тропических странах. Плоды кокосовой пальмы довольно крупные – 30 см в длину и 20 см в ширину, покрыты плотной оболочкой, внутри плода находится маслянистое вещество в виде слоя 2-3 см. Плод внутри полый, в незрелом состоянии заполнен жидкостью, которую называют “кокосовым молоком”. После созревания плода молоко исчезает. Высушенная мякоть (копра) содержит до 75% жира. Сырое кокосовое масло имеет сладковатый запах, по консистенции напоминает топленое масло, после рафинации приобретает снежно-белый цвет.
Итак, растительные масла получают только из натурального растительного масличного сырья, совершенствуя их технологические свойства при помощи последующей обработки.
Не всегда свойства растительных масел и жиров удовлетворяют требованиям технологов, поэтому достаточно часто используют их модификацию.
Модификация жиров – это изменение их первоначальных свойств путем изменения жирно-кислотного и глицеридного состава, что достигается смешиванием, фракционированием, гидрогенизацией и переэтерификацией.
Практика показала, что наилучшими характеристиками обладают многокомпонентные системы со сбалансированным жирнокислотным составом.
Такие системы состоят из высококачественных растительных масел, содержат красители и эмульгаторы, обеспечивают хорошую совместимость с молочными компонентами и позволяют выпускать качественные продукты с широким диапазоном замены молочного жира на растительный (от 10 до 85 %).
Российскими учеными разработаны требования к качеству немолочных жиров, предназначенных для использования в производстве масла со сложным жировым составом, с учетом сезонных изменений состава и свойств молочного жира. Основные критерии оценки качества немолочных жиров представлены в таблице 1.
Таким образом, используемые немолочные жиры должны иметь либо сходный с молочным вкус и запах, что предпочтительнее, либо нейтральный. Чем больше степень замены молочного жира растительным, тем меньше выраженность сливочного вкуса и запаха.
Эти же закономерности характерны и при формирования цвета комбинированного масла. Чаще всего предлагаемые к использованию немолочные жиры имеют белый цвет, в расплавленном состоянии прозрачны. В этом случае необходимо либо уменьшать степень замены молочного жира, либо использовать красители.
Таблица 1 Требования к качеству немолочных жиров, предназначенных для использования в производстве масла со сложным жировым составом
| № п/п | Наименование показателя | Значение показателя | |
| Органолептические показатели: – вкус и запах – цвет – консистенция | Должны сочетаться с аналогичными показателями масла | ||
| Сохраняемость жира | Не менее 6 мес. при низкой положительной температуре | ||
| Химический состав: – массовая доля жира, % – массовая доля влаги, % – массовая доля газовой фазы, % | 99,7 0,3 до 0,5 | ||
| Жирнокислотный состав: – отношение полиненасыщенных жирных кислот к насыщенным – содержание линолевой и линоленовой жирных кислот, % – содержание трансизомеров, % | 0,3 ÷ 0,4 15 ÷ 25 до 8 | ||
| Триглицеридный состав | Рекомендации по проектированию состава жировых композиций и подбору исходных компонентов | ||
| Температура плавления, оС Температура застывания, оС | Зима – 32 ÷ 34; лето – 35 ÷ 37 Зима – 20 ÷ 22; лето – 18 ÷ 21 | ||
| Микробиологические показатели | Не допускается наличие патогенных микроорганизмов, в т.ч. сальмонелл в 25 г продукта | ||
| Показатели безопасности: – содержание посторонних химических веществ, тяжелых металлов – наличие катализаторов –содержание трансизомеров жирных кислот, % | Не выше ПДК Не допускается До 8 |
Пищевая и биологическая ценность немолочных жиров определяется их химическим составом. Растительные жиры содержат такие эссенциальные жирные кислоты, как линолевая, линоленовая и арахидоновая [9]. С этой точки зрения они более предпочтительны для использования в комбинированном масле, чем животные.
Считается, что наиболее благоприятным соотношением жиров в пище является содержание 60-70 % жиров животных и 40-30 % жиров растительных. При этом большое значение придается соотношениям суммы ненасыщенных кислот к сумме насыщенных (0,6-0,9), линолевой кислоты к линоленовой (7-10), линолевой к олеиновой (0,25-0,40) [20].
Молочный жир представлен широким спектром низко-, средне- и высокомолекулярных жирных кислот от С4 до С20. Он имеет очень разнообразный триглицеридный состав. В отличие от него, отвержденные растительные жиры представлены более узким спектром жирных кислот. Что обусловлено их происхождением и методами обработки.
Таким образом, проблема подбора немолочных жиров для производства комбинированного масла должна решаться с учетом комплекса перечисленных выше требований, касающихся их состава и свойств.
Структурно-механические показатели немолочных жиров значительно влияют на показатели готового масла – твердость, термоустойчивость, консистенцию. Подбор немолочных жиров следует осуществлять так, чтобы они компенсировали природные недостатки молочного жира (мягкость в весенне-летний период и твердость в осенне-зимний). Основными параметрами подбора являются содержание твердого (закристаллизованного) жира, температуры плавления и застывания, твердость. Содержание твердого жира характеризует способность жира кристаллизоваться. Она оказывает влияние на характеристики готового масла и на технологические свойства жиров – скорость охлаждения и производительность маслообразователя, температуру продукта на входе в маслообразовательи на выходе из него для метода преобразования, температуру созревания сливок и его продолжительность, параметры сбивания сливок для метода сбивания [18].
Кристаллизованный молочный жир, твердый при низкой температуре, сохраняет форму и пластичность при комнатной температуре и полностью плавится при температуре 35-36 °С. Различный состав молочного жира, полученного в разное время года. Придает сливочному маслу различную твердость. При замене молочного жира в масле растительным количество кристаллизованного жира изменится.
Температура плавления характеризует соотношение в них тугоплавких и легкоплавких триглицеридов. Она оказывает большое влияние на потребительские характеристики комбинированного мала. Молочный жир полностью плавится во рту при температуре 36 °С. Для полноценных ощущений при употреблении комбинированного масла важно, чтобы температура плавления смеси молочного и немолочного жиров соответствовала этому значению. При этом температура плавления немолочного жира должна быть 35-37 °С для весенне-летнего периода и 32-34 °С для осенне-зимнего. Температура застывания также зависит от соотношения тугоплавких и легкоплавких триглицеридов и оказывает влияние на технологические свойства жира. Молочно-жировые смеси, включающие немолочные жиры с высокой температурой отвердевания, будут кристаллизоваться раньше, и соответственно должны быть скорректированы параметры получения масла. Твердость немолочных жиров влияет на твердость комбинированного масла. Для различных немолочных жиров она может значительно отличаться от твердости молочного жира.
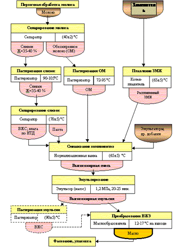
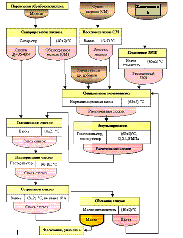
На рис. 4.2 и 4.3 приведены технологические схемы производства масла со сложным сырьевым составом методами преобразования высокожирных сливок и сбивания сливок. Степень замены молочного жира на растительный необходимо корректировать с учетом способа производства масла. Этот показатель не должен превышать 60 % при производстве продукта методом сбивания сливок и может изменяться в широком диапазоне (от 10 до 85 %) при производстве методом преобразования ВЖС. При высокой степени замены молочного жира (от 70 до 85 %) для составления высокожирной смеси нет необходимости получать высокожирные молочные сливки, удобнее использовать сливки средней жирности (35–40 %). Для улучшения вкуса и консистенции готового продукта в смесь можно вносить сухое обезжиренное молоко (СОМ). Практика показала, что растворять СОМ можно в натуральном обезжиренном молоке или в части расплавленной смеси масел. В последнем случае СОМ легко образует однородную белково-жировую смесь [3].
Важнейшим условием получения качественного продукта, независимо от способа его производства, является получение стойкой эмульсии молочно-растительных сливок. Для достижения этой цели необходимо соблюдать следующие условия:
– плавление растительных масел следует осуществлять при температуре (65±5) оС, не допуская местного перегрева;
– при смешивании компонентов их температура не должна различаться более чем на 5 оС;
– параметры эмульгирования смеси должны быть откорректированы применительно к конкретным производственным условиям.
Пример аппаратурно-процессовой реализации получения комбинированного масла представлен на рис. 4.4. Линия предназначена для получения комбинированных масел и маргаринов методом преобразования высокожирных сливок. В емкостях Т1 и Т2 при помощи диспергатора разводится сухое молоко и производится растопка сливочного масла и растительных жиров. Полученная смесь перемешивается при помощи мешалки и диспергатора. После получения однородной массы смесь направляется в пастеризатор, где подвергается пастаризации при температуре 85-96оС. Для достижения заданной температуры схемой предусмотрена возможность работы в круговом цикле. Отпастеризованная смесь направляется в емкость Т3, где остывает до температуры 60-70оС. Далее смесь винтовым насосом П8-ОНВ подается на маслообразователь, где охлаждается до температуры 14-18оС и, подвергаясь интенсивной механической обработке, преобразуется в масло.
![]() | ![]() | ||



Линия производства комбинированного сливочного масла
| Состав линии: | |
| Емкость универсальная ВУМ-1000 | 2-4 |
| Емкость Я1-ОСВ-2,5 | |
| Диспергатор П8-ОРД-10 | |
| Насос винтовой П8-ОНВ | |
| Пастеризатор трубчатый П8-ОЛФ-3 | |
| Маслообразователь Я7-ОМП-М Р3-ОУА-М | |
| Комплект арматуры и трубопроводов |








