Схема пуска СД с подачей возбуждения в функции скорости
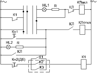
Схема управления СД с применением ключа управления
Схема прямого пуска с глухоподключенным возбудителем
![]() |
Схема прямого пуска с глухоподключенным возбудителем представлена на рисунке 2.15, где приняты обозначения: М1 – синхронный двигатель; М2 – электромашинный возбудитель (генератор постоянного тока с параллельным возбуждением на W = Wпс).
Работа схемы:при нажатии S2 замыкается контакт контактора К, статор подключается к сети. Начинается асинхронизированный пуск СД. На подсинхронной скорости (Wпс) напряжения возбудителя оказывается достаточно для вхождения синхронного двигателя в синхронизм.
В тихоходных машинах возбудитель соединен с СД через повышающую клиноременную передачу, либо приводится во вращение от специального гонного двигателя.
Т.к. СД, как правило, рассчитан на длительный режим, силовые контакты выпускаются с двумя катушками и защелкой.
Недостаток схемы: постоянно включенная катушка контактора.
В настоящее время применяют более современную схему управления при той же силовой схеме.
Схема управления СД с применением ключа управления представлена на рисунке 2.16, где приняты обозначения: К – реле защиты – включается при срабатывании первичной защиты; К1, К2, К3 – первичная защита; Кн1 – автоматическое (аварийное отключение); Кн2 – кнопка деблокировки защит; НL1, HL2 – световая сигнализация об отключенном и включенном состоянии СД.
Диаграмма состояний ключа управления приведена в таблице 2.1.
Таблица 2.2 Диаграмма состояний ключа управления
| Положение ключа | ¬ 45° | ® 0°¬ | ® 45° | |
| 1 – 2 | Х | Х | ||
| 3 – 4 | Х | Х | ||
| 5 – 6 | Х | Х | ||
| 7 – 8 | Х | Х | ||
| 9 – 10 | Х |
|
| 11 – 12 | Х |
| Рисунок 2.16 |
Примечание – Х – включенное состояние цепи.
В исходном состоянии включена HL1, сигнализирующая об отключенном состоянии КЛ. При повороте ключа S вправо на 45° замыкается цепь 9–10 этого ключа и при отсутствии включенных защит получает питание соленоид КЛ на включение. После включения КЛ питание катушки КЛ соленоида на включение прекращается, т.к. размыкается блок-контакт линейного контактора КЛ его цепи. Включается сигнальная лампа HL2, сигнализирующая о включенном состоянии контактора (токи сигнальных ламп очень малы и не могут вызвать включения или отключения линейного контактора КЛ). Аварийное отключение осуществляется нажатием Кн1, деблокировка защит – Кн2.
Схема пуска СД с подачей возбуждения в функции скорости представлена на рисунке 2.17, где приняты обозначения: RР – разрядный резистор (RР» RLм1); РПВ – реле подачи возбуждения – реле времени на постоянном токе; М3 – гонный двигатель; РБ – реле блокировочное – исключает включение контактора КБ при подаче напряжения в схему управления; КБ – контактор возбуждения.
С помощью реле времени контролируется скорость, т.к. контролируется частота ЭДС, подводимой в LM1, а по частоте контролируется величина скольжения и скорость Е = Еs, f = fС×s.
Обмотка возбуждения LM1 ведет себя, как фаза двигателя АД с фазным ротором, т.е. при включении, в соответствии с рисунком 2.18, в сеть статора наводится ЭДС вращения и наводится ЭДС в LM1. РПВ сработает при положительной полуволне Elм. t0 – время ожидания РПВ < tуст РПВ, пока двигатель не выйдет на подсинхронную скорость Wпс.
|
| Рисунок 2.17 |
Рисунок 2.18 |
Работа схемы: при нажатии КнП включается линейный контактор КЛ, статор СД подключается к сети, начинается асинхронизированный пуск двигателя. В LM1 наводится однофазная ЭДС Еlm1, уровень и частота которой пропорциональна скольжению Еlm1 = Еs, f = fs. Т.к. вначале пуска ЭДС велика, включается РПВ, контакт которого включает блокировочное реле, а другой контакт подрывает цепь контактора КВ. До скорости, меньше подсинхронной W < Wпс, t0< tуст РПВ, поэтому контакт РПВ в цепи КВ не успевает замкнуться за время отрицательной полуволны ЭДС. При W = Wпс, t0 = tуст РПВ, поэтому включается КВ и на ОВ СД подается напряжение с возбудителя М2, СД при этом втягивается в синхронизм.
В системах АЭП применяются защиты
основные:
1) максимально-токовая защита;
2) тепловая защита;
3) нулевая защита;
4) минимально-токовая защита;
специализированные:
5) защита от затянувшегося тока СД;
6) защита от выпадания из синхронизма СД;
7) защита от перенапряжения;
8) защита от превышения напряжения и скорости двигателя;
9) путевая защита.

Рисунок 2.18 





