При расчете вероятности безотказной работы, средней наработки до возникновения первого отказа элементы системы рассматриваются как невосстанавливаемые. В этом случае, если структура системы сводится к основному или резервному соединению элементов, при условии, что работа одного из параллельно соединенных элементов обеспечивает работоспособное состояние системы, показатели безотказности последней определяются по показателям безотказности элементов с использованием классического метода расчета надежности.
Поскольку при основном соединении элементов (см. рис.9) работоспособное состояние системы имеет место при совпадении работоспособных состояний всех элементов, то вероятность этого состояния системы определяется произведением вероятностей работоспособных состояний всех элементов.
Если система состоит из n последовательно включенных элементов, то при вероятности безотказной работы каждого из элементов
вероятность безотказной работы системы
(3.1)
При параллельном соединении элементов и при условии, что для работы системы достаточно работы одного из включенных параллельно элементов, отказ системы является совместным событием, имеющим место при отказе всех параллельно включенных элементов. Если параллельно включены m элементов (см. рис. 3.10) и вероятность отказа каждого
, то вероятность отказа этой системы
(3.2)
Если структурная схема надежности системы состоит из последовательно и параллельно соединенных элементов, то расчет ее надежности может быть произведен с использованием (3.1), (3.2). Так, для системы, структурная схема надежности которой представлена па рис. 3.1, вероятность безотказной работы 
Чтобы определить значение средней наработки системы до отказа и другие показатели надежности, требуется знать законы распределения времени безотказной работы элементов (наработки до отказа) системы. Поскольку на участке нормальной эксплуатации с удовлетворительной точностью в качестве закона распределения времени безотказной работы элементов может быть принят экспоненциальный, то при основном соединении элементов, если
выражение (3.1) примет следующий вид:
(3.3)
где
.
Таким образом, при основном соединении элементов, имеющих экспоненциальный закон распределения времени безотказной работы, закон распределения времени безотказной работы системы также будет экспоненциальным, в соответствии с этим, согласно (1.11) – (1.15), имеем
(3.4)
При резервном соединении m элементов, имеющих экспоненциальный закон распределения времени безотказной работы, вероятность отказа группы параллельно включенных элементов
(3.5)
Если все элементы равнонадежны и
, то 

Таким образом, при резервном соединении элементов экспоненциальный закон распределения времени безотказной работы не сохраняется.
Рассмотренный метод расчета широко применяют для оценки надежности локальных систем и элементов, входящих в их состав. На стадии проектирования при известных интенсивностях отказов элементов оценивают вероятность безотказной работы системы и предусматривают мероприятия, направленные на ее повышение и заключающиеся в резервировании наименее надежных и наиболее ответственных элементов, облегчении условий эксплуатации, снижении уровня нагрузки и др.
Анализируют надежность на стадии проектирования обычно в несколько этапов. На первом этапе, проводимом на стадии составления технического задания на локальную систему или отдельное техническое средство, когда их структуры еще не определены, производится прикидочная оценка надежности. Она исходит из априорной информации о надежности близких по характеру систем и элементов, с помощью которых они могут быть реализованы. На втором этапе проводится ориентировочная оценка надежности. При этом известны структура системы и входящие в ее состав элементы, их показатели надежности, заданные при нормальных (номинальных) условиях эксплуатации.
Окончательный расчет надежности технических средств, иногда называемый коэффициентным, проводится на стадии завершения технического проекта, когда проведена эксплуатация опытных образцов устройства и известны условия эксплуатации всех элементов. Последние определяются уровнем нагрузок, характером изменения таких влияющих величин, как температура окружающей и регулируемой среды, уровень вибрации, колебания напряжения питания и частоты, колебания влажности и др. Учет этих величин позволяет произвести коррекцию значений интенсивностей отказов элементов. Так, их работа при пониженных нагрузках приводит к снижению интенсивностей отказов.
Влияние отклонения этих величин на интенсивность отказов учитывают путем использования поправочных коэффициентов
:
(3.6)
где
– номинальное значение интенсивности отказов, соответствующее нормальным условиям эксплуатации;
– поправочные коэффициенты, учитывающие отклонения влияющих величин от нормальных значений.
Следует отметить, что достоверные данные по поправочным коэффициентам известны только для радиоэлектронных элементов, что позволяет производить окончательный расчет структурной надежности устройств, включающих эти элементы. По общепромышленным средствам АСУ ТП эти данные в подавляющем большинстве случаев отсутствуют. Последнее в значительной мере определяется разнообразием условий эксплуатации устройств в различных отраслях промышленности и сложностью получения этих данных.
Во многих случаях рассмотренный выше способ расчета надежности не может быть использован, так как не всегда схема надежности содержит последовательно-параллельное соединение элементов.
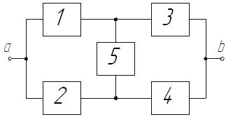
Существуют несколько разновидностей классического метода расчета надежности систем со сложной структурой, часть из которых будет рассмотрена ниже применительно к анализу надежности мостиковой схемы, изображенной на рис. 3.4. (Эта схема не сводится к последовательно-параллельному соединению элементов.)

Р и с. 14. Мостиковая схема соединения элементов
Для всех элементов схемы известны вероятности безотказной работы
и соответствующие им вероятности отказа типа «обрыв»
Необходимо определить вероятность наличия цепи между точками a и b схемы.
Метод перебора состояний. Расчету надежности любой системы независимо от используемого метода предшествует определение двух непересекающихся множеств состояний элементов, соответствующих работоспособному и неработоспособному состояниям системы. Каждое из этих состояний характеризуется набором элементов, находящихся в работоспособном и неработоспособном состояниях. Поскольку при независимых отказах вероятность каждого из состояний определяется произведением вероятностей нахождения элементов в соответствующих состояниях, то при числе состояний, равном n, вероятность работоспособного состояния системы
(3.7)
вероятность отказа
(3.8)
где m – общее число работоспособных состояний, в каждом j-ом из которых число исправных элементов равно
, а вышедших из строя –
.
Расчет с использованием метода перебора состояний удобно представить в виде таблицы (таблица 3.1), где знаком плюс отмечены работоспособные состояния, а знаком минус – неработоспособные.
Из рассмотренного примера видно, что даже при сравнительно простой структуре применение метода перебора состояний сопряжено с громоздкими выкладками.
Таблица 3.1
| Номер состояния | Состояние элементов | Вероятность состояний | ||||
| + | + | + | + | + | | |
| - | + | + | + | + | | |
| + | - | + | + | + | | |
| + | + | - | + | + | | |
| + | + | + | - | + | | |
| + | + | + | + | - | | |
| - | + | - | + | + | | |
| - | + | + | - | + | | |
| - | + | + | + | - | | |
| + | - | - | + | + | | |
| + | - | + | - | + | | |
| + | - | + | + | - | | |
| + | + | - | + | - | | |
| + | + | + | - | - | | |
| - | + | - | + | - | | |
| + | - | + | - | - | |
Метод разложения относительно особого элемента. Этот метод основан на использовании формулы полной вероятности. В сложной системе выделяется особый элемент, все возможные состояния
которого образуют полную группу,
. Если анализируемое состояние системы А, то его вероятность
(3.9)
Второй сомножитель в (3.9) определяет вероятность состояния А при условии, что особый элемент находится в состоянии
. Рассмотрение
-го состояния особого элемента как безусловного позволяет упростить структурную схему надежности и свести ее к последовательно-параллельному соединению элементов.
Так, в рассматриваемой мостиковой схеме выделение элемента 5 в качестве особого с двумя возможными состояниями (1–наличие и 2–отсутствие цепи)
,
позволяет от структурной схемы, представленной на рис.14, перейти при безусловно исправном состоянии элемента 5 к схеме, представленной на рис.15,а. При отказе элемента 5 структурная схема имеет вид, представленный на рис.15,б.

Р и с. 15. Структурные схемы мостикового соединения элементов,
соответствующих наличию (а) цепи в элементе 5 и её отсутствию (б)
Если состояние А – наличие цепи между a и b, то в соответствии с (3.1) и (3.2) имеем:
, 

Сопоставление обоих методов расчета надежности показывает, что выделение особого элемента с последующим анализом упрощенных структурных схем существенно сокращает выкладки.
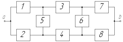
Используя формулу полной вероятности и производя последовательное выделение особых элементов, можно проанализировать сложные системы, имеющие перекрестные связи. Так, вероятность безотказной работы двойной мостиковой схемы (рис. 16)


Р и с. 16. Двойная мостиковая схема соединения элементов
Метод минимальных путей и сечений. В ряде случаев для анализа надежности сложной системы бывает достаточным определить граничные оценки надежности сверху и снизу.
При оценке вероятности безотказной работы сверху определяют минимальные наборы работоспособных элементов (путей), обеспечивающих работоспособное состояние системы. При формировании пути, считая, что все элементы находятся в неработоспособном состоянии, последовательным переводом элементов в работоспособное состояние производят подбор вариантов соединений элементов, обеспечивающих наличие цепи.
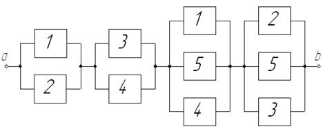
Набор элементов образует минимальный путь, если исключение любого элемента из набора приводит к отказу пути. Из этого вытекает, что в пределах одного пути элементы находятся в основном соединении, а сами пути включаются параллельно. Так, для рассмотренной мостиковой схемы (см. рис.14) набор минимальных путей представлен на рис.17.

Р и с. 17. Набор минимальных путей
Поскольку один и тот же элемент включается в два параллельных пути, то в результате расчета получается оценка безотказности сверху:

При определении минимальных сечений осуществляется подбор минимального числа элементов, перевод которых из работоспособного состояния в неработоспособное вызывает отказ системы. При правильном подборе элементов сечения возвращение любого из элементов в работоспособное состояние восстанавливает работоспособное состояние системы. Поскольку отказ каждого из сечений вызывает отказ системы, то первые соединяются последовательно. В пределах каждого сечения элементы соединяются параллельно, так как для работы системы достаточно наличия работоспособного состояния любого из элементов сечения.
Схема минимальных сечений для мостиковой схемы приведена на рис. 18.

Р и с. 18. Набор минимальных сечений
Поскольку один и тот же элемент включается в два сечения, то полученная оценка является оценкой снизу

При составлении минимальных путей и сечений любая система преобразуется в структуру с параллельно-последовательным или последовательно-параллельным соединением элементов.
Логико-вероятностные методы анализа надежности. Логико-вероятностный метод получил широкое распространение при расчете надежности подсистем АСУ ТП, особенно применительно к системам защиты и логического управления. Теоретической основой этого метода является математическая логика (булева алгебра), которая оперирует с логическими выражениями, имеющими значения «истинно» (1) или «ложно» (0). Логические выражения y являются функциями логических переменных
, каждая из которых также имеет значение 0 или 1. Из n переменных может быть образовано
наборов и
логических функций.
Логические функции образуются с помощью трех основных операций: логического отрицания (
), сложения (конъюнкция, И), обозначаемого знаком «+» или
, и умножения (дизъюнкция, ИЛИ), обозначаемого «·» или
. Обозначения этих операций на схемах представлены на рис. 19.

Р и с. 19. Условные обозначения логических операций
Для преобразования алгебраических выражений используются следующие тождества и законы математической логики:

закон коммутативности:

закон ассоциативности:


закон дуальности (инверсии, Де-Моргана):

закон поглощения:

Логические функции, которые применительно к задачам надежности принято называть функциями работоспособности (надежности), могут задаваться в словесной форме, таблицами истинности, алгебраическими выражениями или графиками.
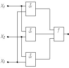
В качестве примера рассмотрим функцию работоспособности системы, состоящей из трех элементов и заданной таблицей истинности. Этой таблице (таблица 3.2) соответствует схема включения элементов, представленной на рис. 20.
Таблица 3.2
| | | |

Р и с. 20. Схема соединения логических элементов
Для записи функции работоспособности в алгебраической форме используется одно из следующих выражений:
(3.10)
или
,
, (3.11)
где
– значение функции работоспособности для соответствующей строки, 0 или 1;
– конъюнкция набора элементов i-ой строки, так,
;
– дизъюнкция элементов i-ой строки, причём при
имеем
, при 
.
Представление функции работоспособности в виде (3.10), включающем в каждую дизъюнкцию конъюнкции всех элементов, называют совершенной дизъюнктивной нормальной формой (СДНФ), а в виде (3.11) – совершенной конъюнктивной нормальной формой (СКНФ). Для системы, заданной рассмотренной таблицей истинности, функция работоспособности в СДНФ имеет вид
(3.12)
Функции работоспособности, записанные в СДНФ и СКНФ, не являются минимальными. Для минимизации функции работоспособности и приведения ее к бесповторной форме могут быть непосредственно использованы вышеприведенные тождества и законы. Для минимизации функции объединяют члены, различающиеся состоянием только одного элемента:
;
;

Функция работоспособности в бесповторной форме имеет вид
(3.13)
Функция работоспособности в СКНФ в соответствии с (3.11) имеет вид

Так как
, то
(3.14)
Для минимизации функции перемножим члены, стоящие в первой и второй, третьей и четвертой скобках. Учитывая, что 
получаем

В соответствии с теоремой о поглощении из первой скобки уходят все конъюнкции, включающие
и
, а из второй скобки
:
(3.15)
Выражение (3.15) путем проведения несложных преобразований сводится к дизъюнктивной форме (3.13).
Для записи функции работоспособности в минимальной бесповторной дизъюнктивной форме могут быть использованы минимальные пути, а в конъюнктивной форме – минимальные сечения.
Сопоставляя функции работоспособности в СДНФ и СКНФ, видим, что в них входят наборы из таблицы истинности, соответствующие
и
. При расчете выбирают ту форму записи, которой соответствует меньшее число членов в (3.10) и (3.11).
При числе переменных более трех таблицы истинности становятся громоздкими и непосредственная минимизация функции работоспособности становится затруднительной. Для снижения размерности задачи выполняют декомпозицию функции работоспособности, опирающуюся на теорему разложения математической логики. Разложение функции можно производить относительно любой из переменных:
(3.16)
Переход от алгебраической формы записи работоспособности к вероятностной, определяющей вероятность истинности этой функции, осуществляется простой заменой
на
, если
независимы и несовместны. При этих условиях вероятность события
, заключающегося в появлении
или
, имеющих вероятности
и
, записывают как:
, а вероятность их совместного появления
.
Если слагаемые в функции работоспособности содержат одинаковые сомножители и события
являются совместными, то при переходе к вероятностной форме используется формула разложения булевой функции (3.16) и формула расчета вероятности суммы совместных случайных событий:
(3.17)
Например, если
, то
,
если
, то

Использование формулы разложения булевой функции позволяет сделать слагаемые функции работоспособности несовместными, что упрощает переход к вероятностной форме.
Набору минимальных путей для мостиковой схемы, представленному на рис. 17, соответствует функция работоспособности вида
. При разложении функции относительно пятого элемента она принимает вид
(3.18)
тогда
.
Выражение (3.18) совпадает с полученным выше выражением вероятности безотказной работы мостиковой схемы, рассчитанным по методу разложения относительно особого элемента. Используя разложение по
и
для (3.12), получаем
,
поскольку
и
, то
.
При
получаем
(3.19)
При зависимых событиях
,
и
переход к вероятностной форме связан с использованием условной вероятности

Рассмотренный метод анализа надежности применим к системам, элементы которых могут находиться только в двух состояниях: работоспособном и неработоспособном. Этот метод трудно использовать при наличии нескольких разновидностей обоих состояний.
Логико-вероятностные методы широко применяют в диагностических процедурах при построении деревьев отказов и определении базисных (исходных) событий, вызывающих отказ системы. Существуют машинные методы построения деревьев отказа, расчета по ним минимальных путей и сечений.