Создание стерлингового блока и его влияние на развитие экономики Великобритании.
План экономии английского банкира Мэя.
Экономический кризис 1929-1933 г. не миновал и Великобританию. Спад промышленного производства составил 15%, сократились посевные площади, объем внешней торговли упал в 2 раза, торговый баланс был дефицитным, безработица составляла от 30 до 35%. В Великобритании кризис начался позже чем в других странах, в конце 30-х годов. В марте 1931 г. для изучения экономического положения страны была создана королевская комиссия по национальной экономике под руководством финансиста Дж. Мэя. В июле 1931 г. был опубликован доклад королевской комиссии.
Формально доклад был посвящен – оценке ожидаемого бюджетного дефицита (120 млн. фунтов). Комиссия предлагала уменьшить государственные расходы на 96 млн. фунтов стерлингов и увеличить прямые и косвенные налоги на 24 млн. фунтов стерлингов. В сентябре 1931 г. более ста американских и французских банков предоставили Великобритании заем в размере 80 млн. фунтов стерлингов. 10 сентября 1931 г. был принят измененный более жесткий бюджет. В соответствии с планом экономии бюджетных средств были уменьшены оклады госслужащих и учителей, сокращены общественные работы. Возрасли вклады населения на социальное страхование, а выплаты сократились. Пособия по безработице были снижены на 10%, был введен закон о проверке нуждаемости(если безработный находился на иждевении своей семьи он лишался пособия). В целом регулирование госрасходов оказало стабилизирующий эффект, бюджет был хорошо сбалансирован, финансовая стабильность позволила вернуть доверие к правительству. Кроме того, правительством был отменен золотой паритет фунта стерлинга, в результате обесценился бумажный фунт- его стоимость к концу 1931 г. снизилась на 30%, что привело к росту цен на внутреннем рынке. Потеря доверия к фунту была вызвана предсказаниями комиссии Мэя о дефиците бюджета. В 1934 году политика экономии была смягчена, восстановлены сокращенные в 1931 г. пособия по безработице, половина урезанных зарплат (остальные – в 1935-36гг.), был снижен подоходный налог в 1935 г., был отменен закон о нуждаемости. В 1934 г. Великобритания окончательно вышла из кризиса и объем промышленного производства достиг уровня 1929 г.
Принципиальная тепловая схема паровой котельной представлена на рис.3.3.
Паровые котельные сооружаются при отпуске тепла с паром и в небольшом количестве - с горячей водой. Промышленные паровые котлы выпускаются на давление 9, 14, 20,
40 атмосфер. Котлы 9 атм имеют производительность 0,2…2,5 т/ч; котлы 14 атм – 2,5; 4;
6,5; 10; 16; 25; 35; 50; 100 т/ч. Котлы на давление 9, 14, 20 атм вырабатывают либо сухой насыщенный пар, либо слабо перегретый (температура перегретого пара не выше 250 0С).
Маркировки котлов:
ДЕ – 25 – 14 ГМ;
ДЕ – 25 – 14/225 ГМ.
Для поддержания солевого баланса делается продувка котла. Максимально допустимая величина продувки для котлов до 14 атм включительно не более 10%, а для давления 20 и 40 атм – не более 5% паропроизводительности.
При величине продувки более 1 т/ч обязательно использование тепла продувочной воды. Для этого в схеме котельной предусмотрена установка расширителя с сепаратором непрерывной продувки. Вода после сепаратора должна быть охлаждена до температуры порядка 40…50 0С. Для охлаждения предусмотрена установка теплообменников, в которых греется либо сырая вода, либо химочищенная вода перед деаэратором. Пар после сепаратора используется в деаэраторе.
Пар внешним потребителям отпускается либо непосредственно из котла, либо через РОУ или РУ.

Рис.3.4. Схема редукционных установок
Пар на собственные нужды котельной подается только через РУ. При отпуске тепла с горячей водой в котельной обязательно устанавливаются не менее двух пароводяных сетевых подогревателей и резервные не устанавливаются.
Для снижения температуры конденсата (из условия нормальной работы деаэратора) обязательна установка охладителей конденсата. Температура конденсата после них составляет 90…95 0С.
При частичном или полном возврате конденсата от потребителей в котельной предусмотрена установка не менее двух конденсатных баков. Отстоявшийся в баке конденсат должен быть охлажден и пропущен через химводоочистку для очистки от масел, окислов железа и др. Так как требования к качеству питательной и подпиточной воде разные (по содержанию солей жесткости), то в котельной предусмотрена установка двух деаэраторов атмосферного типа (давление 1,2 атм, температура 104 0С). Для уменьшения потерь пара через деаэратор подпиточной воды химочищенная вода должна быть нагрета перед ним до температуры 90…95 0С. Допускается установка одного совмещенного деаэратора при работе на закрытые системы и мягкой исходной воде.
Если средневзвешенная температура входящих потоков Д-1 недопустимо низка, то после ОСВ ставится дополнительный пароводяной теплообменник.
Температура питательной воды для котлов с давлением до 20 атм включительно должна быть не ниже 100 0С. Если котлы вырабатывают пар с давлением 40 атм, то температура питательной воды должна быть 145 0С. В этом случае питательная вода после атмосферного деаэратора догревается до требуемой температуры в пароводяном теплообменнике.
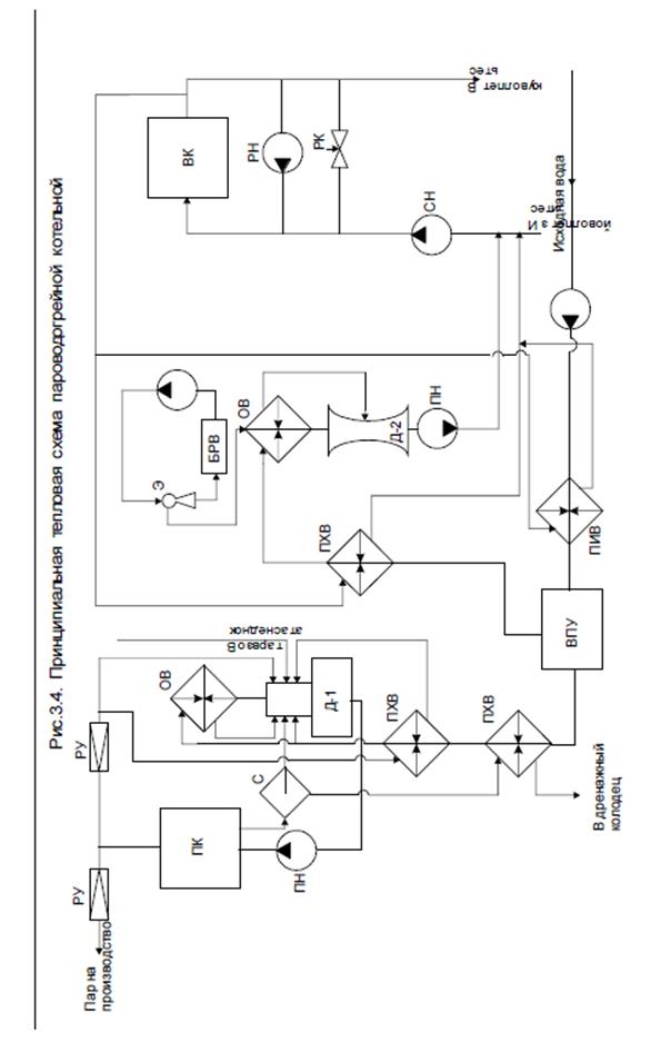
Принципиальная тепловая схема пароводогрейной котельной представлена на рис.3.4.
При суммарном отпуске тепла с паром и горячей водой более 50 МВт (из них более 50% с горячей водой) целесообразно устанавливать паровые и водогрейные котлы. Окончательный выбор варианта котельной должен определяться технико-экономическим расчетом.
При составлении тепловой схемы пароводогрейной котельной должны учитываться особенности как паровых, так и водогрейных котельных, а именно: в котельной должно быть два деаэратора. Питательный деаэратор должен быть только атмосферного типа. Подпиточный деаэратор может быть как атмосферного, так и вакуумного типа. Обогрев в атмосферных деаэраторах производится только паром, а вакуумные деаэраторы могут работать с паровым, водяным обогревом или без обогрева. Химочищенная вода перед деаэратором нагревается тем же теплоносителем, что и деаэратор. Если деаэратор без обогрева – то по выбору проектировщика.
4.3 Методы выбора количества рабочих и резервных котлоагрегатов, их типоразмеров и состава вспомогательного оборудования в зависимости от величины и характера присоединенных тепловых нагрузок, используемого топлива и категорийности потребителей пара.
Наличие в котельной паровых и водогрейных котлов позволяет использовать водогрейные котлы для покрытия части коммунально-бытовой нагрузки. Так, в открытых системах при подогреве сырой, химочищенной воды и подпиточного деаэратора паром, нагрузка ГВС обеспечивается работой паровых котлов, а водогрейные котлы рассчитываются на отпуск отопительно-вентиляционной нагрузки. В закрытых системах возможно применение двухступенчатого подогрева сетевой воды: сначала в пароводяных теплообменниках, а затем в водогрейных котлах.
Фрагмент схемы:
| Такое решение удорожает котельную, но возможности резервирования и надежности теплоснабжения увеличиваются. С целью уменьшения количества устанавливаемых котлов в пароводогрейной котельной созданы унифицированные пароводогрейные котлы, которые могут вырабатывать либо один вид теплоносителя (пар или горячую воду), либо два вида (и пар, и горячую воду). |
На основе котла ПТВМ – 30 разработан котел КВП – 30/8 (30 Гкал/ч – производительность по воде, 8 т/ч – производительность по пару).
При работе в пароводогрейном режиме в котле формируются два самостоятельных контура: паровой и водогрейный. Распределение поверхностей нагрева между этими контурами может быть разным. При различных включениях поверхностей нагрева может меняться тепло- и паропроизводительность при неизменной суммарной мощности котла.

|
![]() |
![]() |
![]() |
|
![]() |
|

|
![]() |
0 50 100 загрузка, %
Для разделения пароводяной смеси в паровой контур должен быть включен выносной циклон – сепаратор.
Недостатком пароводяных котлов является невозможность регулирования одновременно нагрузки и по пару, и по горячей воде. Как правило, регулируется работа котла по отпуску тепла с водой. При этом паропроизводительность котла определяется характеристикой. Возможно появление режимов с избытком или недостатком паропроизводительности. Для использования избытков пара на линии сетевой воды обязательна установка пароводяного теплообменника. В остальном схема с комбинированными котлами аналогична схеме водогрейной котельной с разнотипными котлами.




