I. ЭЛЕКТРОННЫЕ КЛЮЧИ
ОБЩИЕ СВЕДЕНИЯ
Одним из основных элементов импульсной и цифровой техники является ключевое устройство. Ключевые устройства (ключи) служат для коммутации (переключения) цепей нагрузки под воздействием внешних управляющих сигналов. Ключи входят в качестве отдельных элементов в состав сложных устройств — триггеров, мультивибраторов и т. д. Ключ может находиться либо в замкнутом, либо в разомкнутом состоянии. В замкнутом состоянии (ключ включен) сопротивление ключа мало, через него течет большой ток и все напряжение источника выделяется на резисторе R. Напряжение на выходе и вых равно нулю. В разомкнутом состоянии (ключ выключен) сопротивление ключа бесконечно большое, поэтому ток через него практически не протекает. Напряжение на выходе и вых равно Е. Следовательно, при коммутации ключа на выходе создаются перепады напряжения с амплитудой Um=E.
В зависимости от вида элемента, применяемого для коммутации, ключевые устройства подразделяются на механические, электромеханические и электронные. Примером механического ключа является обычный выключатель. Электромагнитное реле выполняет функции электромеханического ключа, который под воздействием электрического управляющего сигнала производит коммутацию контактов.
|
|
|
Для построения электронных ключей используют диоды, транзисторы, электронные лампы и т. д. В зависимости от того, какой прибор использован, различают диодные, транзисторные, ламповые и т. п. ключи.
При создании транзисторных ключей используются биполярные или полевые транзисторы.
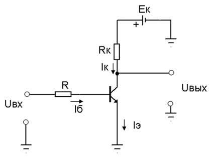
Принцип работы ключа. В качестве основного примера рассмотрим транзисторный ключ на кремниевом транзисторе типа п—р—п. Такие ключи являются одним из основных элементов интегральных микросхем, они также могут быть реализованы и на дискретных элементах. Переход к транзисторам типа р—п—р сводится лишь к изменению полярности источников питания (в тех случаях, когда такой переход связан со схемными изменениями, они оговариваются дополнительно). Наибольшее распространение получил транзисторный ключ по схеме с общим эмиттером. Его принципиальная схема приведена на рис. 1. Транзисторный ключ может находиться в одном из двух состояний: ВЫКЛЮЧЕНО, когда транзистор закрыт и ключ разомкнут, и ВКЛЮЧЕНО, в этом случае транзистор открыт и ключ замкнут.
![]() |
Рис.1
Ключом управляют, подавая на его вход управляющее напряжение и вх. Включенному состоянию соответствует низкий положительный уровень входного сигнала и вх= U0. Включенное состояние обеспечивается высоким положительным уровнем входного сигнала и вх =U1.
|
|
|
Ключ удерживается в одном из состояний, пока на входе сохраняется соответствующий уровень сигнала. Резистор R ограничивает ток базы, Rk — коллекторная нагрузка, Ек — источник коллекторного напряжения.
Транзистор ключа описывается с помощью семейства входных и выходных характеристик, изображенных на рис.2.
Особенностью входных характеристик кремниевого транзистора является наличие достаточно большого порога отпирания Uп. При напряжении на базе, меньшем порога отпирания, транзистор всегда закрыт.
Для анализа работы ключа на семейство выходных характеристик наносят нагрузочную прямую, соответствующую определенному сопротивлению резистора Rк и пересекающую координатные оси в точках Ек и Ек/Rк. При изменении базового тока iБ рабочая точка перемещается вдоль этой прямой, определяя в каждый момент времени коллекторный ток, напряжение между коллектором и эмиттером и режим работы транзистора.
![]() |
Рис.2.
Режимы транзистора. В соответствии с функциями ключа транзистор может находиться в одном из двух статических режимов: режиме отсечки (транзистор закрыт) и режиме насыщения (транзистор открыт и насыщен). Активный режим работы обусловлен переходом из одного статического режима в другой.
Режим отсечки (транзистор закрыт). На входе действует напряжение ивх = U0. В этом режиме ток коллектора равен обратному току коллекторного перехода. Напряжение на выходе ключа практически равно напряжению источника питания ивых=Ек (определяя и вых, необходимо суммировать все напряжения, проходя по внешней цепи от коллектора к эмиттеру).
Рабочая точка находится в точке А на нагрузочной прямой (см. рис. 2).
Для обеспечения такого режима в кремниевых транзисторах необходимо выполнить условие:
Uп > и вх= U0.
Напряжение иБ, приложенное к базе транзистора, определяют, проходя от базы к эмиттеру по внешней цепи (см. рис. 1). Оно равно сумме двух составляющих: падения напряжения на сопротивлении R от тока Iкбо; остаточного напряжения источника входного сигнала и вх= U0, которое, как правило, снимается с другого аналогичного ключа и не равно нулю (см. ниже режим насыщения). Оба напряжения имеют одинаковую полярность и стремятся открыть эмиттерный переход.
Таким образом, и вх= U0 + R * Iкбо и условие отсечки для кремниевых транзисторов определяется неравенством:
Un > U0 + R * Iкбо.
Это условие должно выполняться при максимальной температуре коллекторного перехода, когда напряжение Un минимально, а обратный ток коллектора максимален. Нужно иметь в виду, что ток Iкбо кремниевых транзисторов достаточно мал.
При выполнении условия отсечки оба перехода транзистора будут закрыты. Коллекторный переход (верхний по схеме) смещен в обратном направлении, так как напряжение на коллекторе равно +Ек. Учитывая это, часто считают, что в режиме отсечки все выводы транзистора разъединены.
Активный режим (транзистор открыт, но не насыщен). Напряжение на входе лежит в пределах Un < и вх < U1. В этом режиме транзистор находится короткое время, равное времени переключения из одного статического состояния в другое. Через электроды транзистора протекают прямые токи базы, коллектора и эмиттера. При изменении и вх меняется ток базы и рабочая точка перемещается по нагрузочной прямой от точки А к точке Б (см. рис. 2). Входной (базовый) и выходной (коллекторный) токи связаны между собой линейно с помощью статического коэффициента передачи тока в схеме с общим эмиттером.
Напряжение на выходе равно разности напряжений источника коллекторного питания и падения напряжения на Rк от тока коллектора, протекающего через коллекторный переход:
С увеличением тока базы увеличивается коллекторный ток. Это ведет к увеличению падения напряжения на резисторе Rk, а следовательно, и уменьшению напряжения на коллекторе ик = и вых. При некотором токе базы, называемом током базы в режиме насыщения / Б нас, рабочая точка попадает в точку Б (см. рис. 2), которой соответствует значение коллекторного тока / к нас, называемое током коллектора в режиме насыщения, и транзистор переходит в режим насыщения.
|
|
|
Режим насыщения (транзистор открыт и насыщен). В режиме насыщения на входе действует напряжение и вх = U1, которое вызывает появление тока, втекающего в базу iБ > / Б нас. Этот ток соответствует границе между активным режимом и режимом насыщения (см. точку Б рис. 2). В этой точке тoк базы еще связан линейной зависимостью с током коллектора.
В режиме насыщения транзистор полностью открыт, т. е. оба перехода смещены в прямом направлении, и коллекторный ток ограничивается только резистором Rк. Пренебрегая падением напряжения на открытом транзисторе, можно записать:
iк = / К нас = Ек/Rк.
Выходное напряжение ключа ивых = U0, где U0 — остаточное напряжение на коллекторе открытого транзистора.
Для количественной оценки глубины насыщения часто используют понятие коэффициента насыщения S, который показывает, во сколько раз ток iБ, втекающий в базу транзистора, превышает ток базы, при котором транзистор оказывается на границе насыщения.
Поскольку на границе насыщения напряжения между выводами транзистора составляют доли вольта, а дифференциальные сопротивления значительно меньше внешних сопротивлений ключевого устройства, часто считают, что все выводы транзистора в этом режиме замкнуты между собой и транзистор представляет собой точку.
Динамический режим ключа. При анализе работы транзисторного ключа предполагалось, что переход его из состояния ВЫКЛЮЧЕНО в состояние ВКЛЮЧЕНО происходит мгновенно. В действительности, даже если подавать на вход ключа идеальный прямоугольный импульс или перепад, соответствующие изменения выходного напряжения будут происходить не мгновенно, а в конечные промежутки времени, определяемые длительностью переходных процессов.
|
|
|
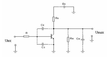
Инерционные факторы, влияющие на работу ключа. Возникновение переходных процессов объясняется инерционными свойствами, которыми обладают как сам транзистор, так и внешние цепи, подключенные к нему. Инерционность таких цепей связана с наличием паразитных емкостей (монтажа, нагрузки и т. д.), которые при переключении ключа заряжаются и разряжаются за конечное время. Учтем эту емкость введением в схему ключа некоторой нагружающей емкости Сн (рис. 3).
![]() |
Рис. 3-а.
Инерционность транзистора, обусловленная процессами накопления и рекомбинации заряда в базе при коммутации ключа, называется внутренней, а инерционность транзистора, вызванная наличием барьерных емкостей переходов, называется внешней.
![]() |
Рис. 3.
Рис. 3-б.
Внутренняя инерционность транзистора учитывается введением некоторой постоянной времени τ. С параметром τ связаны процессы накопления и рекомбинации заряда в базе, определяющие механизм действия транзистора. Вспомним физическую сущность параметра τ. В процессе работы транзистора под действием тока в базе накапливается заряд. Если базовый ток прекращается, то заряд, накопленный в базе, будет убывать по экспоненциальному закону благодаря рекомбинации зарядов. Время, в течение которого число неосновных носителей в базе уменьшается в е раз (где е —основание натурального логарифма), обозначается постоянной времени τ. Постоянная времени τ определяет внутренние инерционные свойства транзистора в схеме с общим эмиттером и называется временем жизни неосновных носителей в базе.
Время жизни неосновных носителей в базе может меняться в зависимости от режима работы и типа транзистора. Так, при работе дрейфовых транзисторов в режиме насыщения постоянная времени, обозначаемая Тнас, увеличится, Тнас=(2—6)*τ. Для бездрейфовых транзисторов можно считать, что Тнас» τ.
Внутренняя инерционность — общее свойство транзистора — проявляется не только в ключевом, но и в усилительном режиме работы транзистора. В усилительном режиме наличие внутренних инерционных свойств приводит к тому, что динамический коэффициент передачи по току зависит от частоты (рис. 3-б). Так как на практике эту зависимость легко измерить, то параметр τ определяют, пользуясь этой зависимостью.
Время жизни носителей оказывается обратно пропорциональным частоте, на которой коэффициент передачи равен 1.
Следует иметь в виду, что такую же зависимость коэффициентa передачи от частоты имеет не только транзистор, но и интегрирующая цепь. Поэтому упрощенно можно полагать, что переходные процессы, возникающие вследствие внутренней инерционности транзистора, описываются дифференциальным уравнением первого порядка с постоянной времени τ. В этом случае для расчетов применимо общее соотношение, являющееся решением дифференциального уравнения первого порядка с постоянной правой частью.
Барьерные емкости Сэ и Ск, являющиеся причиной внешней инерционности транзистора, нелинейны и зависят от приложенных к переходам напряжений. Усреднив их по всему диапазону, конденсаторы Сэ и Ск можно отнести к внешней схеме ключа, как постоянные. Поэтому Сэ и Ск и называют внешними инерционными параметрами транзистора.
При работе транзистора в активном режиме возникает обратная связь с коллектора на базу транзистора через емкость коллекторного перехода Ск, что также является причиной внешней инерционности транзистора. Внешнюю инерционность из-за действия обратной связи через Ск учитывают, вводя постоянную времени τк Общая постоянная времени транзистора в схеме ключа для активного режима равна сумме постоянных времени, обусловленных внутренними и внешними инерционными факторами транзистора.
Описание переходных процессов. Рассмотрим переходные процессы, происходящие в ключе при подаче на его вход прямоугольного импульса. Временные диаграммы, иллюстрирующие изменение тока базы iБ(t), заряда Q(t), тока коллектора IК(t) и т. д. изображены на рис. 4.
Исходное состояние. В исходном состоянии транзистор находится в режиме отсечки, поскольку напряжение на входе ивх = U0 меньше порога отпирания. Рабочая точка на семействе выходных характеристик и на передаточной характеристике находится в точке А (см. рис. 2).
Включение. В момент t=t1 на вход ключа подается положительный импульс, амплитуда которого больше порогового значения. Этот импульс вызывает появление в цепи базы перепада тока. Ток базы во время действия входного импульса можно считать практически неизменным, так как входное сопротивление транзистора обычно много меньше сопротивления R. Под воздействием входного перепада тока транзистор переходит последовательно из области отсечки в активную область и далее в область насыщения.
Процесс включения транзисторного ключа обычно подразделяют на два этапа: задержка включения (или подготовка включения) и формирование фронта выходного импульса.
Задержка включения. Интервал времени t1-t2 от момента подачи входного импульса до начала нарастания коллекторного тока, определяет время задержки включения tЗ. Транзистор в это время находится в режиме отсечки.
![]() |
Рис. 4.
Возникновение задержки при включении ключа объясняется зарядом барьерных емкостей Сэ и Ск током базы. В процессе заряда напряжение на емкостях Сэ и Ск под действием входного импульса нарастает от значения U0, стремясь к U1. В тот момент, когда напряжение на базе достигает порогового значения Un, эмиттерный переход открывается и транзистор переходит из режима отсечки в активный режим.
Рабочая точка на нагрузочной прямой за время задержкинеменяет своего положения.
Заряд барьерных емкостей происходит в цепи первого порядка с постоянной времени τЗ =R*(Ск+Сэ). Практически время задержки весьма мало, поэтому им часто пренебрегают.
Формирование фронта происходит в интервале t2 - t3. В момент времени t2 напряжение на базе становится равным пороговому, транзистор открывается и переходит в активный режим. Начинается накопление заряда неосновных носителей, инжектированных в базу. По мере увеличения заряда увеличивается ток коллектора, который пропорционален Q(t), и уменьшается напряжение на коллекторном переходе. Скорость накопления заряда в базе определяет скорость нарастания коллекторного тока.
В момент t3, когда заряд достигает граничного значения коллекторный переход смещается в прямом направлении и транзистор переходит в состояние насыщения. Рост коллекторного тока прекращается, поскольку он оказывается ограниченным параметрами внешней цепи:
/ К = / К нас = Ек / Rк.
За время формирования фронта рабочая точка по нагрузочной прямой перемещается из точки А в точку Б (см. рис. 2). Интервал времени t2 - t3, в течение которого коллекторный ток меняется от 0 до /кнас, называется длительностью фронта. Транзистор в это время находится в активном режиме.
Накопление избыточного заряда. После окончания формирования фронта в момент времени t3 транзистор переходит в режим насыщения. Коллекторный переход смещается в прямом направлении. Коллекторный ток практически постоянен и равен IК нас. Однако заряд в базе продолжает нарастать, стремясь к стационарному значению, определяемому входным током.
Избыточный заряд возникает только в том случае, если ток базы превышает значение IБнас. В режиме насыщения нарушается пропорциональность между током базы и током коллектора. Коллекторный ток уже не может следовать за базовым, так как он ограничен сопротивлением Rк. В противном случае закон изменения коллекторного тока повторял бы закон изменения заряда Q(t), вызываемое током базы. Необходимо отметить, что при переходе транзистора в режим насыщения изменяется время жизни неосновных носителей в базе, которое для области насыщения обозначается символом Тнас и называется постоянной времени транзистора в области насыщения. Постоянная времени Тнас определяет как процесс накопления, так и стационарный уровень заряда в базе. Стационарного значения заряд достигает за время, не меньшее, чем 2,3 * Тнас после начала накопления. Если длительность входного импульса меньше этого значения, то заряд в базе к концу будет меньше Q ст.
В режиме насыщения рабочая точка на нагрузочной прямой остается в точке Б.
Выключение. В момент времени t4 действие входного отпирающего импульса заканчивается. Возникает обратный ток базы. Под воздействием процесса рекомбинации заряд неосновных носителей в базе уменьшается. Спустя некоторое время транзистор выходит из насыщения и переходит в активную область, а затем запирается.
Процесс выключения можно разделить на два этапа: рассасывание избыточного заряда и формирование спада импульса.
Рассасывание избыточного заряда. Происходит в течение интервала времени t4 - t5. Этот процесс является причиной возникновения задержки при выключении ключа. Заряд неосновных носителей в базе мгновенно измениться не может, поэтому требуется время, чтобы он уменьшился от стационарного значения в режиме насыщения Q ст до граничного значения. В течение этого времени транзистор остается в режиме насыщения, ток коллектора постоянен и равен /кнас, а
Uк = Uк нас = Uo.
Время, в течение которого транзистор продолжает оставаться в режиме насыщения после окончания входного импульса, называется временем рассасывания.
К концу процесса рассасывания положение рабочей точки на нагрузочной прямой не меняется.
Формирование среза импульса. Начинается в момент времени t5, когда избыточный заряд уменьшается до нуля. Коллекторный переход смещается в обратном направлении, и транзистор из режима насыщения переходит в активный режим. В течение интервала t5 - t6, называемого длительностью среза, заряд в базе продолжает убывать, уменьшаясь от Q гр до нуля, рабочая точка на нагрузочной прямой возвращается в точку А. Коллекторный ток в активном режиме пропорционален заряду и изменяется от Iкнас, стремясь по экспоненциальному закону к 0. В момент t6 транзистор запирается и /к=0.
Далее в течение некоторого времени t6 — t7 происходит изменение заряда барьерных емкостей переходов Сэ и Ск. За время этого процесса ток базы уменьшается до нуля, а на базе устанавливается исходное напряжение Uo.
ВЛИЯНИЕ ИЗМЕНЕНИЯ ПАРАМЕТРОВ СХЕМЫ КЛЮЧА НА ЕГО РАБОТУ
Значения элементов и напряжений в схеме транзисторного ключа влияют на длительности соответствующих процессов.
Изменение параметров коллекторной цепи Rк и Ек приводит к изменению тока Iк нас и влияет на длительности всех трех процессов. Например, уменьшение Ек до Е'к ведет к уменьшению /к нас до /'к нас. При включении ключа амплитуда коллекторного тока будет нарастать до меньшего значения /'к нас в цепи с неизменной постоянной времени. Это приведет к уменьшению длительности фронта. При уменьшении
/к нас транзистор выходит на границу насыщения при меньшем токе базы, поэтому все дальнейшее увеличение тока базы вызывает накопление избыточного заряда, что ведет к увеличению времени рассасывания.
Спадать коллекторный ток начнет с меньшего значения, поэтому время среза уменьшится. Уменьшение /к нас из-за увеличения Rk влияет на изменение времен двояко. С одной стороны, при уменьшении /к нас уменьшаются длительности фронта и среза и увеличивается время рассасывания. Но, с другой стороны, особенно при использовании дрейфовых транзисторов, увеличивается постоянная времени транзистора в активном режиме вследствие увеличения слагаемого, обусловленного внешним инерционным фактором. Это увеличение приводит к увеличению tc, поэтому изменением Rк можно изменять потребляемую мощность и пропорционально ей изменять быстродействие при условии, что длительность рассасывания сравнительно мала.
Прямой ток включения базы /б можно увеличить, повысив напряжение Uвх. При этом длительность фронта уменьшается из-за увеличения скорости нарастания тока, а длительность рассасывания увеличивается вследствие накопления избыточного заряда. Длительность среза остается неизменной. При изменении сопротивления R, например уменьшении, происходит пропорциональное увеличение тока базы, процесс включения протекает быстрее. Сокращается и процесс выключения, поскольку ток /к спадает от /к нас до нуля с большей скоростью, стремясь к более низкому уровню. Время рассасывания увеличивается.
Рассмотренные примеры показывают, что изменение режимов работы транзистора, работающего по схеме ключа, не позволяет заметно повысить его быстродействие, поскольку при неизменной потребляемой мощности уменьшение длительности одних процессов сопровождается увеличением длительности других. Для повышения быстродействия используют более сложные схемы ключей.




